ÚVOD | Novinky | 8 Bitů | Příslušenství | Drobnosti | TTL | Kontakt


SAPI-1 | ONDRA | PMI-80 | PMD-85 | klony PMD-85 | klony SM50/40 | PETR | PLAN-80A | IQ151 | TNS | FK-1 | HVĚZDA | SP 830 | PCS 1-QR6000 | TEMS


Mikropočítače TNS | Příslušenství k TNS


8 bity / TNS / Příslušenství k TNS / COUPLER





COUPLER


K COUPLERu nemám dokumentaci, schémata získáno metodou zpětného inženýrství.

Budu se zde výhradně věnovat technickým prostředkům.




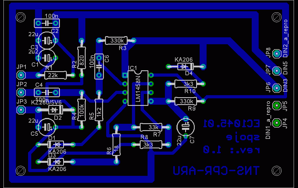
Schéma TNS HC-08 a černobílá verze ZDE.






DPS TNS HC-08



A trochu technické porna







ÚVOD | Novinky | 8 Bitů | Příslušenství | Drobnosti | TTL | Kontakt


SAPI-1 | ONDRA | PMI-80 | PMD-85 | klony PMD-85 | klony SM50/40 | PETR | PLAN-80A | IQ151 | TNS | FK-1 | HVĚZDA | SP 830 | PCS 1-QR6000 | TEMS


Mikropočítače TNS | Příslušenství k TNS


8 bity / TNS / Příslušenství k TNS / COUPLER



SAPI.cz - web o československých osmibitech, zejména SAPI-1. Provozuje EC1045 od roku 2011
Za korekce češtiny dekuji: MELSOFTovi, Silliconovi, Martinu Lukáškovi a NOSTALCOMPovi

Když začínám blbnout z 8bitů tak se chodím léčit mezi otaku.
Animefest.cz