ÚVOD | Novinky | 8 Bitů | Příslušenství | Drobnosti | TTL | Kontakt


SAPI-1 | ONDRA | PMI-80 | PMD-85 | klony PMD-85 | klony SM50/40 | PETR | PLAN-80A | IQ151 | TNS | FK-1 | HVĚZDA | SP 830 | PCS 1-QR6000 | TEMS


Mikropočítače TNS | Příslušenství k TNS


8 bity / TNS / Mikropočítač TNS / TNS HC-08





TNS HC-08




Mikropočítač



    K mikropočítači nemám technickou dokumentaci, schémata získáno metodou zpětného inženýrství.

    Návod k obsluze je ke stažení ZDE.

    Budu se zde výhradně věnovat technickým prostředkům.



    Obsah PROM MH74188 IC39 (INTELHEX)

    :2000000004060A263205070300000000000000000000000000000000000000000000000065
    :00000001FF
    


    Obsah PROM MH74188 IC69 (INTELHEX)

    :200000003F4B57626C73797D7E7D79736C62574B3F33271C120B05010001050B121C273300
    :00000001FF
    


    Obsah BOOT EPROM 2716 IC53, FL1 2.9 (INTELHEX)

    :200000003E92D31301110EED78E6202006210000D31CE9210000110001010020EDB021244A
    :2000200001D31CE9110009210011010008EDB0310022CDAD01CDA701B7281D216801E5FE49
    :2000400054CACD01FE4CC8FE46CAD401FE41CADB01FE42CAE201B7C93E24326B04CDDB01C1
    :20006000CDE2013E20326B04011103ED7847371FE6F04F78E60FB12F32102211CF03CDD460
    :200080000211CE030E09CD4C031195040E0ACD4C033A9604FE013A9704CC4401219604CD2A
    :2000A0009802D4F10118C10E03CD4C03C93E64D3123E8AD32B11BE03CD3C03F3CDF402CD63
    :2000C0009E04CD1F03FB11FE03CD4A03C9116404CD4A03C9CDDB01CDE201C9113E043E0090
    :2000E00018051148043E0121DA05CDFD01CD4A03C9F5115D04CD4A03F1CD9B07C9DD2100F1
    :2001000022DD7701220E22CD4A03DD360002CD9402B72004116B04C9118604CD4A03DD6E60
    :200120000CDD660DE5FDE10601DD7E01FE022803FD4609FD7E05DD7706FD7E06DD770721EF
    :200140000024DD750ADD740B210000DD7502DD7403DD7504DD7405DD360000118604C5CD0E
    :200160009402C1B7201A10F6118200218402011000EDB02A0E222B2B2B46DD4E01C38200B7
    :20018000117904C9D9210024110001010024EDB0D9C300012A0E22E97EB72836FE0430323F
    :2001A000475F160019E5DDE1210000FD21F002DD7E00D630381CFE0A3018FD5E00FD5601E2
    :2001C0003DFAC7021918F9DD2BFD2BFD2B10E0AFB5C937C921EC0247AFBEC878062F4E04F6
    :2001E0009130FC81EB7023EB232318EB64000A0001000000DB2ACB7F2006CD3503C8D32467
    :20020000CB4720050129E018030129F0083E64D312E678EE78F606ED580E20ED79D9C9DBC3
    :200220002ACB7F2004CD3503C8D97B2FED7908CB7FC0D324C9DB12E678FE70C90120001AE1
    :20024000ED7978C610C8471318F50E0979FE01CA6803FE02CA7103FE03CA8003FE09CA8911
    :2002600003FE0ACA9503AFC9CD0D05F5CD7203F1C97BF5F3CDF402F1CDB304CD1F03FBC97B
    :20028000CDFA04B7C8CD0D05C91AFE24C8D5CD7203D11318F41A13B7282247D513F5C5D575
    :2002A000CD6803D1C1FE0D2810FE0820081BF1B828EB0418E8121310E5F190D112C90000E1
    :2002C00002020404060608080A0A0C0C1E1E0A303030207365207074C1206F646B756420E0
    :2002E0007A6176D773742028412C422C302D3331202B2056657A6D6929203F2020245A61EE
    :20030000766164C5C320544E53202846574C29202D207620312E30202020202020202020F9
    :20032000202020202020202020204A5A4420536C75D36F7669636520313938390A240A46DF
    :200340006C6F7070792030240A466C6F7070792031240A48617264206469736B240A4C69C5
    :200360006E6B61240A5465737479242063687962612076D962C57275240A436879626120FF
    :20038000C374656EC924207A6176C164C9204F53424F4F54240500000000000081F52180D1
    :2003A000F536D223229C0436202B1182F5017E0AEDB0C92A9C04FE0A200A118000197DE65A
    :2003C000816F1814FE0DC8FE0820062B2B36201807FE0C28C9772323CB7C201A2100F611D6
    :2003E00080F501000AEDB0D5E1233620E52B1313017E00EDB0E1229C04C921470501110074
    :20040000ED78A6AEC02304CB6028F5AFC9CDFA0428FBCB00CB00CB000738030418FA682647
    :2004200000115705197EF50112BB3E65ED79CD3F053E64D312CDFA0420FBCD3F05F1C93E65
    :200440005010FE3D20FBC9F7F7FF00700FFFFFFFFADFFFFFFFFFFF0D312B3400EB2A2D2ED3
    :2004600033363900E62F3730323538ECEF28290000000000000000001F1A1D00000000003D
    :20048000000000F3E51B0958534457FA2324450A1B1815EE1D061F202E2C4CF52928501E98
    :2004A000081C04F40001007F60000DE4F0085D3F3B3A5BEAF13D5F4E4D4A4BF72A494F5635
    :2004C000424748E926555A43465254F9E15E255C594151E3F24021049B07DD7E003C3DCA40
    :2004E000EE053D3DCA44063DCA66063EFFC9D921ED06D91800CD6906B7280B0605C5CDD889
    :2005000006C1380910F7CDA8063EFF1814DD5606DD5E04DD6E0ADD660B22660715F222060F
    :20052000AFC90605C5D50E027BD60930040E00C6095F1CD9013906C5E9D1C1380410E51806
    :20054000C51C18D5CD6906B7C80E02216807226607CDFA062181073803218E07DD750CDD41
    :20056000740D3EFF18BB3EFFC9DD7E01FE02302A17C6026F3A6507E6BFBD2829FEBFC4A85E
    :20058000067D326507D3140604C51EFACD5607CDC906C1380710F2CDA806AFC9CB77280542
    :2005A000216507CBF63EFFC93A6507FEFF37C8CB87D314061410FECBC7D314CD25073E0133
    :2005C000D3143EFF32650737C93E01CD1C07D0B7CB7FC0CB57C837C91E15DD7E02D31B7BB6
    :2005E000CD1C07D0E699C037C91E1118EDD9215207168818007BD31A180521520716C07A70
    :20060000B1F3CD3C070E1B2A6607CD1C07E5216107CD4907E1FBD0E69DC037C9D318CD251F
    :2006200007DB183FC9060810FE16141E64CD5607DB181FD01520F43ED8D318C9E521660085
    :20064000116107010400EDB0E1116600010400EDB0C9EDA2ED45D516BB1520FD1D20F8D11D
    :20066000C900000000FF00000000000000000F0000000000000000000000000000000000A3
    :200680000004AF000102120028000100000003AF0001020900280001000000F5211122AF8A
    :2006A00077011200111222EDB0F1CDCB080E09113D0CCD4C03CD76093E12321122CD7E085C
    :2006C000C26B0811520C0E09CD4C0311550C0E09CD4C0321FFFF22C222CD9A083E0C32117D
    :2006E000223A1522321C22CD7E08C26B0817D274082A2C221100021922C022110024212AE2
    :2007000022018000EDB0ED53C422CD7E08205C173014AF2AC022118000ED52385CCD9A08BB
    :20072000ED5BC42218D811E80C0E09CD4C033A2A22F5AF328000214308118200012800D58A
    :20074000EDB0C92100245E235623F1D5F54E234623AFE5ED52E1300A092BEB092BEBEDB88E
    :200760001802EDB0F1ED4B1222D9C911B20C0E09CD4C03C9119A0C18F511C60C18F0110D2B
    :20078000220E01CD9209A7C0111B223EFF321F220E00CD9209A73A1F22C92AC2222322C2E5
    :2007A0002201750C116400CDBD08110A00CDBD087DCDC60811720C0E09CD4C03C9AFED5250
    :2007C00038033C18F919F6300203C93212223A102247E61F32152232E80878070707E60365
    :2007E0003C321622321322C900000000000000008080808080808080808080808080808023
    :00000001FF
    


    Obsah BOOT EPROM 2716 IC53, FL2 2.9 (INTELHEX)

    :200000008080808080808080808080808080808080808080808080808080808080808080E0
    :200020008080808080808080808080808080808000FF000000004040404040404040404041
    :200040004040404040404040404040404040404040404040404040404040404040404040A0
    :2000600040404040404040404040404040404040404040404040010E0E218409EDB33AE873
    :2000800008ED79C9D84080010003DD04200561077E06210400190DCA1A0A0CC022E908CDB6
    :2000A000B7092AE9087CB5C818F27CB5C82B3E0F10FE3D20FB18F321C800DB0E1F38062B26
    :2000C0007CB520F6C9CD7C0B3AEE08A728EC3AEC08173AEB083831573AED08CD350B3AED3C
    :2000E00008FE8120D23AEB085F160021F008193AEC08CB7E2007CB772003BE20BA3CE63FB7
    :200100007721000022E908C9213109BE20A93AEC083230093E0132EF08C9223309AF32EF91
    :200120000846237E32310978A7200E7EE63F5F1600213609193640AFC93E293D284E32321A
    :2001400009CD410B0664C5CDB709C13AEF08A7200FC5210000CDAA09C110EB3A320918DB6F
    :20016000AF32EF083A3009FE8228F0FE842008213200CDAA0918CAFE8120E03A31095F16D5
    :2001800000213609197E3CE63F77AFC92A3309235E23563EFFC95F21E9050E0E3E10F3D314
    :2001A0000EDB0ECB6F2835ED61ED693E01ED79AFED793E36ED79ED513E80ED790E0C063CBB
    :2001C00010FEED51DB0ECB5728FA3AE808ED793EC0D30EDB0ECB5728FAED59C9ED5FE607C2
    :2001E0003C6F2600D5CDAA09D118AC3E10D30EDB0ECB7728F6CB5728F2F5063C10FE3E0508
    :20020000D30E3EE1D30E063C10FE3E05D30E3E61D30E3E10D30EDB0ECB6F28F6DB0CDB0CCB
    :20022000DB0C3E31D30EAFD30E3E46D30E3AE808D30EF11FC9CD960ACDEB0AD8CDDC0A18DC
    :20024000F73A31095F1600213609197E32350953CD960A2A33094605DB0ECB5728FAED418B
    :2002600023DB0ECB5728FAEDA320F6CDEB0AD83A3109573A35095FCDDC0A18D7F5DB0CAF1F
    :2002800032EE08E5C53E01D30EDB0E17DA210CDB0E1F30F1DB0CE63F32EB083E01D30EDB10
    :2002A0000E17DA210CDB0E1F30F1DB0C32EC081738332AE9080E0C3E01D30EDB0E1738616C
    :2002C000DB0E1F30F2ED407CB5C2D00B3E8418497034233E01D30EDB0E173845DB0E1F303A
    :2002E000F2EDA220EE3E8132ED083E01D30EDB0E17382EDB0E1F30F2DB0CDB0E1F380C3E68
    :2003000010D30EDB0ECB6F200E18EFDB0C3E01D30EDB0EE66028053E8232ED083E0132EEEB
    :20032000083E10D30EDB0ECB6F28F6DB0CDB0CDB0C3E30D30E3E60D30EC1E1F1C9206E6177
    :2003400076617A756A652073706F6A656EC92E2E2E246F6B240AE37475206F70657261C314
    :200360006EC92073797374D76D202E2E2E2020202024080808303030240A486C6564C16D40
    :2003800020736F75626F722073206F6272617A656D2073797374D76D7524202D20736F756C
    :2003A000626F72206E656C7A65206F746576D2C97424202D206368796261206B6F6D756EED
    :2003C000696B61636524202D20736F75626F72206E656C7A65206E61C3C973742453595332
    :2003E00048432020205359530A50D26564C176C16D20D2C97A656EC9204F532020240000C2
    :200400000000000000000000000000000000000000000000000000000000000000000000DC
    :200420000000000000000000000000000000000000000000000000000000000000000000BC
    :2004400000000000000000000000000000000000000000000000000000000000000000009C
    :2004600000000000000000000000000000000000000000000000000000000000000000007C
    :2004800000000000000000000000000000000000000000000000000000000000000000005C
    :2004A00000000000000000000000000000000000000000000000000000000000000000003C
    :2004C00000000000000000000000000000000000000000000000000000000000000000001C
    :2004E0000000000000000000000000000000000000000000000000000000000000000000FC
    :200500000000000000000000000000000000000000000000000000000000000000000000DB
    :200520000000000000000000000000000000000000000000000000000000000000000000BB
    :2005400000000000000000000000000000000000000000000000000000000000000000009B
    :2005600000000000000000000000000000000000000000000000000000000000000000007B
    :2005800000000000000000000000000000000000000000000000000000000000000000005B
    :2005A00000000000000000000000000000000000000000000000000000000000000000003B
    :2005C00000000000000000000000000000000000000000000000000000000000000000001B
    :2005E0000000000000000000000000000000000000000000000000000000000000000000FB
    :200600000000000000000000000000000000000000000000000000000000000000000000DA
    :200620000000000000000000000000000000000000000000000000000000000000000000BA
    :2006400000000000000000000000000000000000000000000000000000000000000000009A
    :2006600000000000000000000000000000000000000000000000000000000000000000007A
    :2006800000000000000000000000000000000000000000000000000000000000000000005A
    :2006A00000000000000000000000000000000000000000000000000000000000000000003A
    :2006C00000000000000000000000000000000000000000000000000000000000000000001A
    :2006E0000000000000000000000000000000000000000000000000000000000000000000FA
    :200700000000000000000000000000000000000000000000000000000000000000000000D9
    :200720000000000000000000000000000000000000000000000000000000000000000000B9
    :20074000000000000000000000000000000000000000000000000000000000000000000099
    :20076000000000000000000000000000000000000000000000000000000000000000000079
    :20078000000000000000000000000000000000000000000000000000000000000000000059
    :2007A000000000000000000000000000000000000000000000000000000000000000000039
    :2007C000000000000000000000000000000000000000000000000000000000000000000019
    :2007E0000000000000000000000000000000000000000000000000000000000000000000F9
    :00000001FF
    


    Obsah znakového generátoru EPROM 2732 IC42 (INTELHEX)

    :200000001818181818FFFF18181818180000000018181818181818181818181801010101CE
    :200020000000000000FFFF0000000000020202020000000000F8F818181818180303030346
    :200040001818181818F8F800000000000404040400000000001F1F1818181818050505055E
    :2000600018181818181F1F0000000000060606060000000000FFFF18181818180707070720
    :200080001818181818FFFF0000000000080808081818181818F8F8181818181809090909C6
    :2000A00018181818181F1F18181818180A0A0A0A24242424E70000E7242424240B0B0B0BD0
    :2000C0002424242424242424242424240C0C0C0C00000000FF0000FF000000000D0D0D0D0E
    :2000E00000000000FC0404E4242424240E0E0E0E24242424E40404FC000000000F0F0F0F9C
    :20010000000000003F2020272424242410101010242424242720203F0000000011111111EF
    :2001200000000000FF0000E7242424241212121224242424E70000FF00000000131313133F
    :2001400024242424E40404E42424242414141414242424242720202724242424151515155D
    :2001600055AA55AA55AA55AA55AA55AA16161616CCCCCC333333CCCCCC33333317171717D7
    :20018000333333CCCCCC333333CCCCCC18181818777777777777777777777777191919190D
    :2001A000FFFFFF00FFFFFF00FFFFFF001A1A1A1A8844221188442211884422111B1B1B1B77
    :2001C0001122448811224488112244881C1C1C1CFF00FF00FF00FF00FF00FF001D1D1D1D44
    :2001E0000000070813262626130807001E1E1E1E0000E010C8240424C810E0001F1F1F1F99
    :20020000000000000000000000000000202020200000180000181818181818002121212132
    :200220000000000000000024123636002222222200000024247E247E242400002323232358
    :200240000000187C1A1A3C58583E180024242424000000466630180C6662000025252525A8
    :200260000000003A646A3068683000002626262600000000000000100818180027272727CA
    :20028000000018306060606060301800282828280000180C06060606060C18002929292944
    :2002A000000000185A3C3C3C5A1800002A2A2A2A0000000018187E18180000002B2B2B2B74
    :2002C0000010081818000000000000002C2C2C2C0000000000007E00000000002D2D2D2DF4
    :2002E0000000001818000000000000002E2E2E2E000000406030180C060200002F2F2F2F5E
    :200300000000003C62726A66623C0000303030300000003C181818183818000031313131EF
    :200320000000007E60380C66663C0000323232320000003C4606061C0C7E000033333333CB
    :200340000000000C7E6C6C30180C0000343434340000003C6606467C607E000035353535FB
    :200360000000003C6262627C603C000036363636000000303030180C467E000037373737D7
    :200380000000003C62623C62623C0000383838380000003C063E4646463C000039393939CF
    :2003A0000000001818001818000000003A3A3A3A0010081818001818000000003B3B3B3B91
    :2003C0000000060C18306030180C06003C3C3C3C00000000007E007E000000003D3D3D3D29
    :2003E00000006030180C060C183060003E3E3E3E000000180018180C463C00003F3F3F3FC5
    :20040000000000344A4A4A3A824438004040404000000062627E626224180000414141414C
    :200420000000007C62627C62627C0000424242420000003C62606060623C00004343434350
    :200440000000007C62626262627C0000444444440000007E62607860627E0000454545459E
    :200460000000006060607860627E0000464646460000003C62666060623C0000474747470E
    :2004800000000062627E626262620000484848480000003C18181818183C0000494949495E
    :2004A000000000384C0C0C0C0C1C00004A4A4A4A0000006264687068646200004B4B4B4B4C
    :2004C0000000007E60606060606000004C4C4C4C00000062626A6A76626200004D4D4D4D28
    :2004E00000000066666A7262626200004E4E4E4E0000003C62626262623C00004F4F4F4F58
    :2005000000000060607C6262627C0000505050500000003A646A6262623C0000515151510F
    :2005200000000062647C6262627C0000525252520000003C62023C60623C00005353535369
    :200540000000001818181818187E0000545454540000003C62626262626200005555555561
    :2005600000000018346262626262000056565656000000346A6A6A626262000057575757F9
    :20058000000000626234083462620000585858580000001818181834626200005959595947
    :2005A0000000007E6030180C067E00005A5A5A5A00003C303030303030303C005B5B5B5BE9
    :2005C00000000002060C1830604000005C5C5C5C00003C0C0C0C0C0C0C0C3C005D5D5D5D6F
    :2005E0000000000000000000623418005E5E5E5E007E000000000000000000005F5F5F5FDB
    :200600000000000000000000060C1800606060600000003A6464643C00000000616161610A
    :200620000000007C6262627C60600000626262620000003C6260623C00000000636363632C
    :200640000000003E4646463E06060000646464640000003C607E623C000000006565656564
    :2006600000000030303830303418000066666666001C023E6262623E000000006767676742
    :20068000000000626262627C60600000686868680000003C18181838001000006969696986
    :2006A00000182C0C0C0C0C1C000800006A6A6A6A0000006274686462606000006B6B6B6B8A
    :2006C0000000001C18181818181800006C6C6C6C0000006A6A6A6A54000000006D6D6D6D0E
    :2006E000000000626262726C000000006E6E6E6E0000003C6262623C000000006F6F6F6FE4
    :200700000060607C6262627C00000000707070700006063E4646463E00000000717171711D
    :200720000000003030303A3600000000727272720000003C023C603C00000000737373730F
    :200740000000000C181818183C180000747474740000003A6662626200000000757575756F
    :2007600000000018346262620000000076767676000000346A6A6A6200000000777777777F
    :20078000000000623418346200000000787878781C02023E6262626200000000797979796B
    :2007A0000000007E30180C7E000000007A7A7A7A00000E181818701818180E007B7B7B7BF9
    :2007C0000000181818181818181818007C7C7C7C0000701818180E18181870007D7D7D7DDF
    :2007E000000000000C5A3000000000007E7E7E7E5555555555555555555555557F7F7F7F73
    :20080000000000000000000000000000808080800000000000000000F0F0F0F08181818114
    :2008200000000000000000000F0F0F0F828282820000000000000000FFFFFFFF838383836C
    :2008400000000000F0F0F0F0000000008484848400000000F0F0F0F0F0F0F0F08585858534
    :2008600000000000F0F0F0F00F0F0F0F8686868600000000F0F0F0F0FFFFFFFF878787878C
    :20088000000000000F0F0F0F0000000088888888000000000F0F0F0FF0F0F0F089898989DC
    :2008A000000000000F0F0F0F0F0F0F0F8A8A8A8A000000000F0F0F0FFFFFFFFF8B8B8B8B34
    :2008C00000000000FFFFFFFF000000008C8C8C8C00000000FFFFFFFFF0F0F0F08D8D8D8DFC
    :2008E00000000000FFFFFFFF0F0F0F0F8E8E8E8E00000000FFFFFFFFFFFFFFFF8F8F8F8F54
    :20090000F0F0F0F0000000000000000090909090F0F0F0F000000000F0F0F0F09191919113
    :20092000F0F0F0F0000000000F0F0F0F92929292F0F0F0F000000000FFFFFFFF939393936B
    :20094000F0F0F0F0F0F0F0F00000000094949494F0F0F0F0F0F0F0F0F0F0F0F09595959533
    :20096000F0F0F0F0F0F0F0F00F0F0F0F96969696F0F0F0F0F0F0F0F0FFFFFFFF979797978B
    :20098000F0F0F0F00F0F0F0F0000000098989898F0F0F0F00F0F0F0FF0F0F0F099999999DB
    :2009A000F0F0F0F00F0F0F0F0F0F0F0F9A9A9A9AF0F0F0F00F0F0F0FFFFFFFFF9B9B9B9B33
    :2009C000F0F0F0F0FFFFFFFF000000009C9C9C9CF0F0F0F0FFFFFFFFF0F0F0F09D9D9D9DFB
    :2009E000F0F0F0F0FFFFFFFF0F0F0F0F9E9E9E9EF0F0F0F0FFFFFFFFFFFFFFFF9F9F9F9F53
    :200A00000F0F0F0F0000000000000000A0A0A0A00F0F0F0F00000000F0F0F0F0A1A1A1A19A
    :200A20000F0F0F0F000000000F0F0F0FA2A2A2A20F0F0F0F00000000FFFFFFFFA3A3A3A3F2
    :200A40000F0F0F0FF0F0F0F000000000A4A4A4A40F0F0F0FF0F0F0F0F0F0F0F0A5A5A5A5BA
    :200A60000F0F0F0FF0F0F0F00F0F0F0FA6A6A6A60F0F0F0FF0F0F0F0FFFFFFFFA7A7A7A712
    :200A80000F0F0F0F0F0F0F0F00000000A8A8A8A80F0F0F0F0F0F0F0FF0F0F0F0A9A9A9A962
    :200AA0000F0F0F0F0F0F0F0F0F0F0F0FAAAAAAAA0F0F0F0F0F0F0F0FFFFFFFFFABABABABBA
    :200AC0000F0F0F0FFFFFFFFF00000000ACACACAC0F0F0F0FFFFFFFFFF0F0F0F0ADADADAD82
    :200AE0000F0F0F0FFFFFFFFF0F0F0F0FAEAEAEAE0F0F0F0FFFFFFFFFFFFFFFFFAFAFAFAFDA
    :200B0000FFFFFFFF0000000000000000B0B0B0B0FFFFFFFF00000000F0F0F0F0B1B1B1B199
    :200B2000FFFFFFFF000000000F0F0F0FB2B2B2B2FFFFFFFF00000000FFFFFFFFB3B3B3B3F1
    :200B4000FFFFFFFFF0F0F0F000000000B4B4B4B4FFFFFFFFF0F0F0F0F0F0F0F0B5B5B5B5B9
    :200B6000FFFFFFFFF0F0F0F00F0F0F0FB6B6B6B6FFFFFFFFF0F0F0F0FFFFFFFFB7B7B7B711
    :200B8000FFFFFFFF0F0F0F0F00000000B8B8B8B8FFFFFFFF0F0F0F0FF0F0F0F0B9B9B9B961
    :200BA000FFFFFFFF0F0F0F0F0F0F0F0FBABABABAFFFFFFFF0F0F0F0FFFFFFFFFBBBBBBBBB9
    :200BC000FFFFFFFFFFFFFFFF00000000BCBCBCBCFFFFFFFFFFFFFFFFF0F0F0F0BDBDBDBD81
    :200BE000FFFFFFFFFFFFFFFF0F0F0F0FBEBEBEBEFFFFFFFFFFFFFFFFFFFFFFFFBFBFBFBFD9
    :200C00000000006434343434B47E0000C0C0C0C00000003A6464643C00080400C1C1C1C1BC
    :200C200000007E6232180C1832627E00C2C2C2C20000003C6260623C00182400C3C3C3C368
    :200C40000000003E4646463E06061824C4C4C4C40000003C607E623C00182400C5C5C5C5E6
    :200C60000000003030303A3600080400C6C6C6C6000000000078201048300000C7C7C7C714
    :200C80000000003A6662626200240000C8C8C8C80000003C1818183800100800C9C9C9C952
    :200CA0000000003A6662626218241800CACACACA0000001C1818181818180804CBCBCBCB0E
    :200CC0000000001C18181818181A0606CCCCCCCC0000003C6262623C00240000CDCDCDCD34
    :200CE000000000626262726C00182400CECECECE0000003C6262623C00080400CFCFCFCF96
    :200D00000000003C6262623C00241800D0D0D0D00000003A6464643C00240000D1D1D1D1AF
    :200D20000000003030303A3600182400D2D2D2D20000003C023C603C00182400D3D3D3D391
    :200D40000000000C181818183C1A0606D4D4D4D40000003A6662626200080400D5D5D5D54F
    :200D6000000000000070083018780000D6D6D6D60000003C607E623C00080400D7D7D7D7C3
    :200D80001818181824242424E4040407D8D8D8D81C02023E6262626200080400D9D9D9D9BA
    :200DA0000000007E30180C7E00182400DADADADA0000007E0018187E18180000DBDBDBDB77
    :200DC000000000007E007E0018180000DCDCDCDC000000000000386464380000DDDDDDDDCB
    :200DE0003058581818181818181A1A0CDEDEDEDE000000818142241800000000DFDFDFDFCF
    :200E0000000000182442818100000000E0E0E0E000000062627E626224180804E1E1E1E100
    :200E20006090807A6564646400000000E2E2E2E20000003C62606060623C1824E3E3E3E38B
    :200E40000000007C62626262627C1824E4E4E4E40000007E62607860627E1824E5E5E5E51C
    :200E600000000062647C6262627C0804E6E6E6E6000000324A4C483404020200E7E7E7E702
    :200E80000000003C6262626262620024E8E8E8E80000003C18181818183C0804E9E9E9E966
    :200EA0000000003C6262626262620C0CEAEAEAEA0000007E6060606060600804EBEBEBEB74
    :200EC0000000007E6060606060640C0CECECECEC0000003C62626262623C0024EDEDEDED4E
    :200EE00000000066666A726262621824EEEEEEEE0000003C62626262623C0804EFEFEFEF06
    :200F00000000003C62626262623C2418F0F0F0F000000062627E626224180024F1F1F1F149
    :200F200000000062647C6262627C1824F2F2F2F20000003C62023C60623C1824F3F3F3F3E7
    :200F40000000001818181818187E1824F4F4F4F40000003C6262626262620804F5F5F5F50F
    :200F60000060606C7262626C62623C00F6F6F6F60000007E62607860627E0804F7F7F7F7EB
    :200F8000304848304A4A4C4800000000F8F8F8F8000000181818183462620804F9F9F9F911
    :200FA0000000007E6230180C467E1824FAFAFAFA0000003C42423E0C30407E00FBFBFBFB31
    :200FC000000000632222414141221C00FCFCFCFC000000FFC362343418180000FDFDFDFDC9
    :200FE0000000000C12303030947A0000FEFEFEFE001C083C6A6A6A6A6A3C081CFFFFFFFF6F
    :00000001FF
    



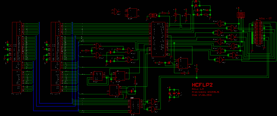
    Schéma TNS HC-08 a černobílá verze ZDE.






    DPS TNS HC-08



Náhrada za zákaznický obvod (ZIO)



    K náhradě ZIO nemám dokumentaci, schémata získáno metodou zpětného inženýrství.

    Obě varianty náhrady za ZIO jsou po funkční stránce shodné. Schéma zapojení se liší jen v detailech, které nemají vliv na funkci.



    Obsah PROM MH74S287 IC8 (INTELHEX)

    :20000000FEFEFEFEFEFEFEFEFEFEFEFEFEFEFEFEFEFEFEFEFEFEFEFEFEFEFEFEFEFEFEFE20
    :20002000FEFEFEFEFEFEFEFEFEFEFEFEFEFEFEFEFEFEFEFEFEFEFEFEFEFEFEFEFEFEFEFE00
    :20004000FCFCFCFCFCFCFCFCFDFCFCFCFCFCFCFCF0F0F0F0F0F0F0F0F0F0F0F0F0F0F0F0DF
    :20006000F0F0F0F0F0F0F0F0F0F0F0F0F0F0F0F0F0F0F0F0F0F0F0F0F0F0F0F0F0F0F0F080
    :20008000F2F6FAF0F2F6FAF0F2F6FAF0F2F6FAF0F2F6FAF0F2F6FAF0F2F6FAF0F2F6FAF0D0
    :2000A000F2F6FAF0F2F6FAF0F2F6FAF0F2F6FAF0F2F6FAF0F2F6FAF0F2F6FAF0F2F6FAF0B0
    :2000C000F2F6FAF0F2F6FAF0F2F6FAF0F2F6FAF0F2F6FAF0F0F4F8F0FCF4F8F0FCF5F8F089
    :2000E000F0F4F8F0F0F4F8F0F0F0F0F0F0F0F0F0F0F0F0F0F0F0F0F0F0F0F0F0F0F0F0F0E8
    :00000001FF
    


    Obsah PROM MH74S287 IC12 (INTELHEX)

    :20000000F2F2F2F2F0F0F0F0F2F2F2F2F0F0F0F0F6F6F6F6F4F4F4F4F2F2F2F2F0F0F0F0A0
    :20002000F2F2F2F2F0F0F0F0F6F6F6F6F4F4F4F4F6F6F6F6F4F4F4F4F6F6F6F6F4F4F4F440
    :20004000F2F2F2F2F1F0F0F0F2F2F2F2F1F0F0F0F6F6F6F6F5F4F4F4F2F2F2F2F1F0F0F05C
    :20006000F2F2F2F2F1F0F0F0F6F6F6F6F5F4F4F4F6F6F6F6F5F4F4F4F6F6F6F6F5F4F4F4FC
    :20008000F0F0F0F0F0F0F0F0F0F0F0F0F0F0F0F0F0F0F0F0F0F0F0F0F0F0F0F0F0F0F0F060
    :2000A000F0F0F0F0F0F0F0F0F0F0F0F0F0F0F0F0F0F0F0F0F0F0F0F0F0F0F0F0F0F0F0F040
    :2000C000F0F0F0F0F0F0F0F0F0F0F0F0F0F0F0F0F0F0F0F0F0F0F0F0F0F0F0F0F0F0F0F020
    :2000E000F0F0F0F0F0F0F0F0F0F0F0F0F0F0F0F0F0F0F0F0F0F0F0F0F0F0F0F0F0F0F0F000
    :00000001FF
    



    Schéma ZIO varianta 1 a černobílá verze ZDE.






    DPS ZIO varianta 1




    Schéma ZIO varianta 2 a černobílá verze ZDE.






    DPS ZIO varianta 2

Modul řadiče FDD



    K řadiči FDD nemám dokumentaci, schémata získáno metodou zpětného inženýrství.




    Schéma řadiče FDD a černobílá verze ZDE.






    DPS řadiče FDD

A trochu technické porna







ÚVOD | Novinky | 8 Bitů | Příslušenství | Drobnosti | TTL | Kontakt


SAPI-1 | ONDRA | PMI-80 | PMD-85 | klony PMD-85 | klony SM50/40 | PETR | PLAN-80A | IQ151 | TNS | FK-1 | HVĚZDA | SP 830 | PCS 1-QR6000 | TEMS


Mikropočítače TNS | Příslušenství k TNS


8 bity / TNS / Mikropočítač TNS / TNS HC-08



SAPI.cz - web o československých osmibitech, zejména SAPI-1. Provozuje EC1045 od roku 2011
Za korekce češtiny dekuji: MELSOFTovi, Silliconovi, Martinu Lukáškovi a NOSTALCOMPovi

Když začínám blbnout z 8bitů tak se chodím léčit mezi otaku.
Animefest.cz