ÚVOD | Novinky | 8 Bitů | Příslušenství | Drobnosti | TTL | Kontakt


TTL / 20 místný alfanumerický displej AND-20 řízený obvodem MHB8035




Displej


Elektronika



Trocha hereze aneb v sekci TTL je MCU …

K displeji nemám dokumentaci, schéma získáno metodou zpětného inženýrství.

Jedná se o 20 místný alfanumerický displej ala dnešní LCD displeje. Získáno jako torzo.

Stručný popis displeje.

Displej je složen ze dvou DPS kdy na jedné DPS je vlastní displej a je řešen pomoci pěti čtyř místných maticových displejů s pamětí VQC10. Na druhé DPS je vlastní řídící a výkonová elektronika. Řídící elektronika je řešená pomocí jednočipového mikropočítače MHB8035 s podpůrnými obvod. Vzhledem k tomu že MHB8035 neobsahuje paměť programu je paměť programu řešena jako externí pomocí 2K EPROM typu 2716 a o rozšíření vstupně výstupních linek se stará obvod MHB8255A (obvody řady I8048 tj. MCS48 mají sběrnici obdobně jako obvody řady I8051 tj. MCS51).

Při pokusu zkusit rozchodit displej jsem se dostal jen do stavu testu, aneb se cyklicky zobrazovala celá znaková sada (k dispozici jsou znaky 20H až 7FH). Při testu bylo vidět že MHB8035 docela nestíhá, aneb rychlost vykreslovaní je na hranici použitelnosti. Při pokusu disasemblovat obslužný program pro pochopení obsluhy displeje jsem se prokousal docela daleko na to, že to byl můj první pokus něco páchat ohledně MCS48 či obecně MCU, nakonec jsem to vzdal. Jestli se najde dobrovolník, co se tím prokouše, budu vděčný … bylo by fajn ten displej rozchodit.


Částečně disasemblovaný zdrojový kód.

Strojový kód (INTELHEX).




Schéma displeje a černobílá verze ZDE.


Výkres osazení displeje, celkový pohled


Výkres osazení displeje, strana součástek


Výkres osazení displeje, strana spojů




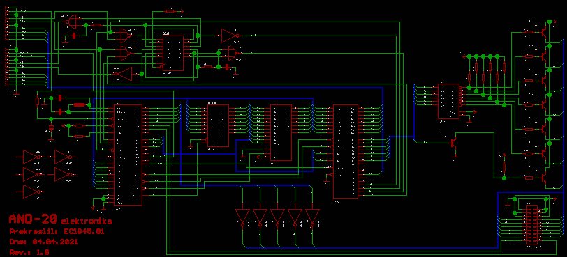
Schéma elektroniky a černobílá verze ZDE.


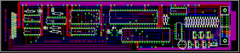
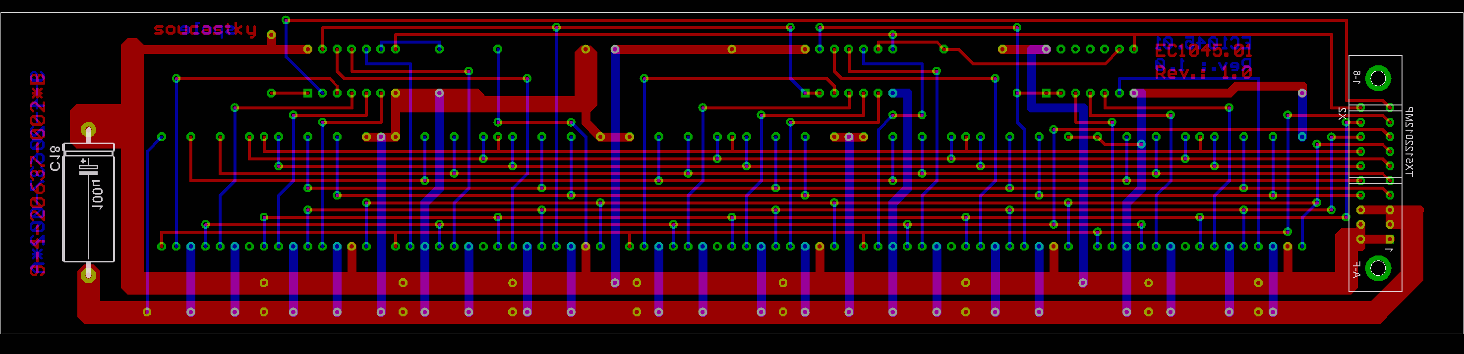
Výkres osazení elektroniky



Technického porno



ÚVOD | Novinky | 8 Bitů | Příslušenství | Drobnosti | TTL | Kontakt


TTL / 20 místný alfanumerický displej AND-20 řízený obvodem MHB8035



SAPI.cz - web o československých osmibitech, zejména SAPI-1. Provozuje EC1045 od roku 2011
Za korekce češtiny dekuji: MELSOFTovi, Silliconovi, Martinu Lukáškovi a NOSTALCOMPovi

Když začínám blbnout z 8bitů tak se chodím léčit mezi otaku.
Animefest.cz