ÚVOD | Novinky | 8 Bitů | Příslušenství | Drobnosti | TTL | Kontakt
K logickému komparátoru BM 541 je dokumentace ke stažení např. zde nebo zde …
Nemám originál dokumentace a ta co jde stáhnout je docela v mizerné kvalitě, takže provedení OCR je skoro neproveditelné. Budu se zde zabývat hlavně technickou částí …
BM 541 je "kopie" HP 10529.
1AN14504 jsou vybírané transistory BCY78/VII … konkrétní parametry mi nejsou známé.
Jednotka komparační 1AF 012 10 a černobílá verze ZDE.
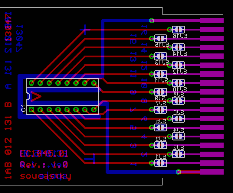
Jednotka komparační 1AF 012 10
1AN14504 jsou vybírané transistory BCY78/VII … konkrétní parametry mi nejsou známé.
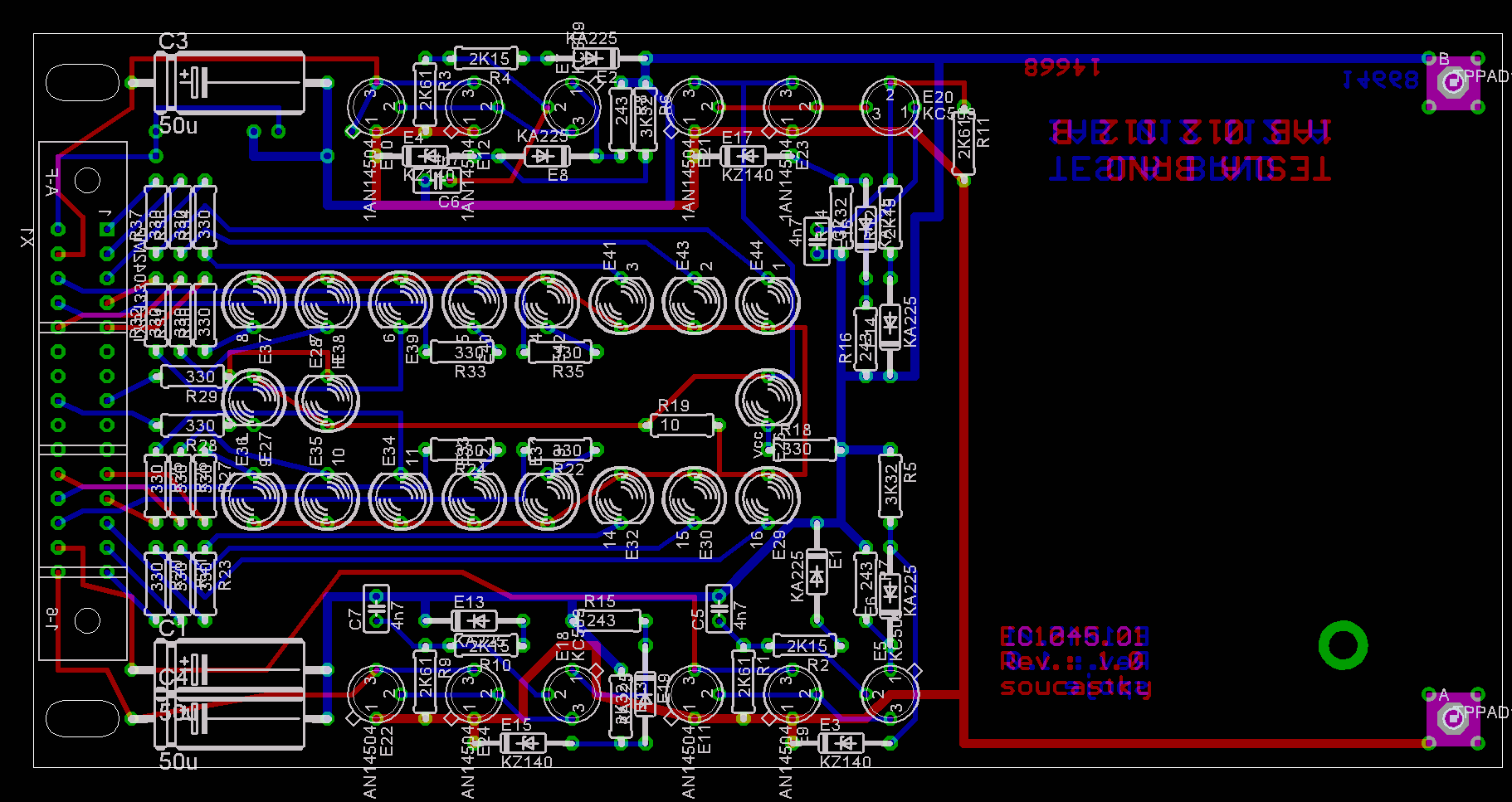
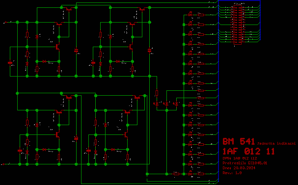
Jednotka indikační 1AF 012 11 a černobílá verze ZDE.
1AN14504 jsou vybírané transistory BCY78/VII … konkrétní parametry mi nejsou známé.
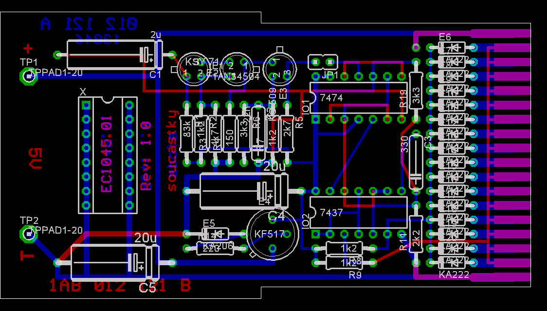
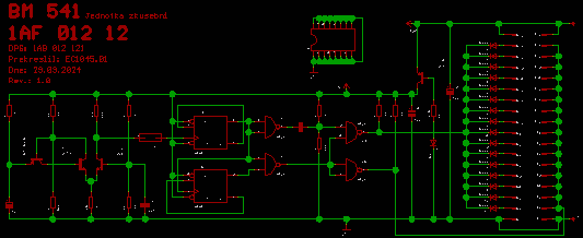
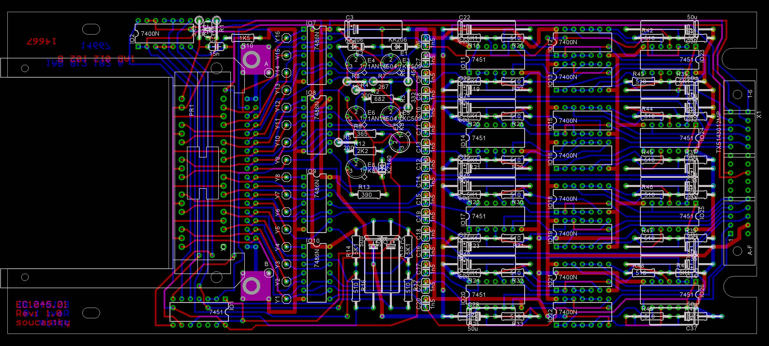
Jednotka zkušební 1AF 012 12 a černobílá verze ZDE.
Úprava spočívá v doplnění SMD pájecích zkratovacích plošek aneb není potřeba odvrtávat prokov na DPS.
Deska programovací 1AB 012 13.1 upravená a černobílá verze ZDE.
Pokud je mi známo tak TESLA univerzální programovací desku nevyráběla. Původně bylo v plánu udělat univerzální programovou desku po vzoru HP ale nastal problém s výběrem vhodných diod. Obvody TTL a to hlavně řady "S" mají velmi velký odběr, který může překročit 100mA. Při tak velkých odběrech bylo i na schoty diodách příliš velký úbytek, tak bylo zvoleno řešení bez diod, které vychází z programovací desky ale bez nutnosti cokoli pájet. Vše se nastavuje pomocí "jumerů".
Deska programovací univerzální a černobílá verze ZDE.
ÚVOD | Novinky | 8 Bitů | Příslušenství | Drobnosti | TTL | Kontakt