ÚVOD | Novinky | 8 Bitů | Příslušenství | Drobnosti | TTL | Kontakt
Digitronové TTL hodiny s budíkem
Kdy se zrodil nápad si postavit vlastní digitronové hodiny s budíkem, si nevybavuji. Ale bude se to krýt s dobou, kdy se do módy vrátily digitrony. Jeden ze záchytných bodů je časopis Praktická Elektronika 08/2008 aneb v nich vyšly Digitronové Hodiny. Což byl asi ten spouštěcí moment. Na hodinách z PE 08/2008 se mi nelíbilo několik věcí a to použití obvodů CMOS řady 4000 (obvody CMOS jaksi nemusím) a hlavně to že digitrony nejsou v paticích. Třešnička na dortu byla ta kýčovitá frajeřina s modrými LED na podsvícení digitronů. Jestli se dá věřit datům u souboru z EAGLE, tak vznik a realizace mých hodin s dvojitým budíkem proběhla zhruba od března do konce prosince 2009. Před vlastní realizací nějakou dobu trvalo, než vykrystalizovala idea co a jak. Ale nakonec se to ustálilo na tom, že to bude z diskrétních TTL obvodů … o MCU jsem nikdy neuvažoval.
Nakonec se celé hodiny ustálily na zobrazování hodin, minut, sekund a dne v týdnu, aneb jsem chtěl, aby se dalo nastavit, který den v týdnu bude budík aktivní. Budíky jsou dva a oba jdou nezávisle nastavit. K nastavení času budíku jsou použité otočné číslicové spínače TS211 02 01. Pro určení dne v týdnu, aktivaci budíku, ukončení buzení a nastavení hodin, je použitá stavebnice tlačítek/přepínačů ISOSTAT. Budík má jemné buzení, hlasitost se zvyšuje v 16 krocích.
Zásadní nedostatek celé konstrukce byl v tom, že nejprve se postaví hodiny a pak se bude řešit vhodný „domeček“. Po tom, co jsem hodiny s budíkem v provizorním stavu uvedl do chodu, začalo hledání vhodného „domečku“. Jak to tak s provizórii bývá, tak u něj i zůstalo, aneb se nepovedlo vyřešit uspokojivě (nebo spíše vůbec) vhodný „domeček“. Postupem času se začaly objevovat chyby v návrhu. Vlivem hazardních stavů na čítačích hodin docházelo u určitých nastavených časů budíku k opětovnému spuštění budíku cca o 5 minut později. Během nastavování hodin není blokován budík. Jen kosmetická drobnost je že po zapnutí hodiny neukazují 0:00.
Všechny tyto problémy nakonec vyústily ve stavbu hodin s budíkem Verze 2, které jsem nakonec realizoval čistě jen z hradel NAND. Ale to je jiný příběh.
Hodiny s budíkem se skládají z několika jednostranných desek plošných spojů, dále DPS. DPS byly řešené tak, aby vyšly pokud možno co nejmenší a jednostranné s minimem drátových propojek. DPS displejů jsou řešené pro uchycení pomocí šroubů. DPS s TTL logikou a zdrojů jsou řešené jako zásuvné karty do samonosných vodítek (typ mi není znám).
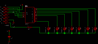
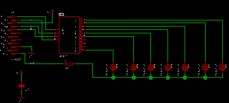
DPS „DISPLEJ_A“ je pro zobrazení hodin a minut pomocí digitronů MZ1040. U desítkového digitronu je možno nezobrazovat číslici nula, využito u zobrazení hodin.
Schéma DISPLEJ_A a černobílá verze ZDE.
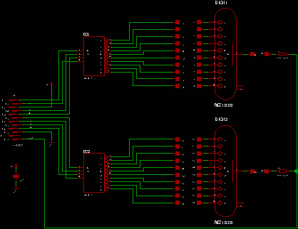
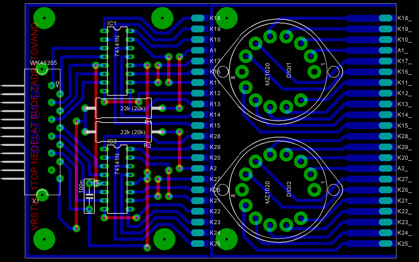
DPS „DISPLEJ_B“ je pro zobrazení sekund pomocí digitronů MZ1020. DPS se skládá ze dvou dílů připájených kolmo k sobě.
Schéma DISPLEJ_B a černobílá verze ZDE.
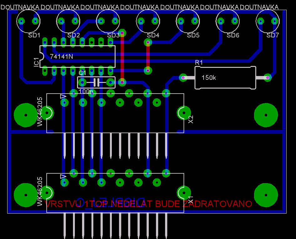
DPS „DISPLEJ_C“ je pro zobrazení dnů v týdnu pomocí doutnavek. DPS původně byla kratší, následně byla prodloužena, ale byla zachována možnost ji zkrátit na původně zamýšlenou velikost. Rozmístnění doutnavek se nepovedlo na první dobrou, opravená DPS se nerealizovala.
Schéma DISPLEJ_C a černobílá verze ZDE.
Schéma DISPLEJ_C_oprava a černobílá verze ZDE.
Výkres osazení, DISPLEJ_C_oprava
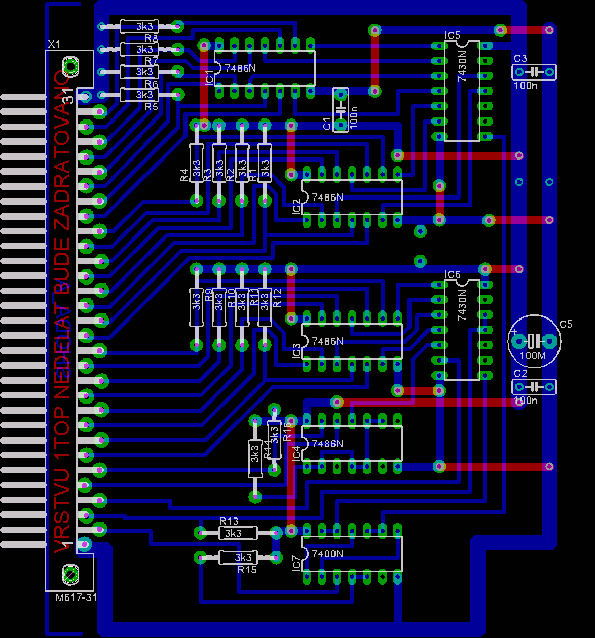
DPS „HODINY“ obsahují čítače vlastních Hodin (sekund, minut, hodin a dnu v týdnu) a část obvodů nastavení. Během nastavení se sekundy vynulují. Hodiny jsem stavěl ze šuplíkových zásob a snažil jsem se šetřit desítkové čítače 7490, kterých jsem tou dobou měl daleko méně než šestnáctkových čítačů 7493 a také použití šestnáctkových čítačů 7493 na místě desítek mírně zjednodušilo DPS.
Schéma HODINY a černobílá verze ZDE.
DPS „SHODA_A“ je součástí budíku a každý budík má svou DPS. „SHODA_A“ porovnává stav na otočných číslicových spínačích TS211 02 01 se stavem Hodin a to minut a hodin. Původně jsem chtěl použit otočné číslicové spínače TS211 09(10) 01, které jsou inverzní k TS211 02 01, což by umožnilo mít jednoduše přímý kód v TTL. Ale inverzní otočné číslicové spínače jsem neměl a také se jich moc nevyrobilo, aneb jsou docela špatně dostupné. Po nějakém tom bádání jsem přišel na to, že pomocí hradel EX-OR 7486 a NAND jde „jednoduše“ složit obvod na shodnost jen porovnávané hodnoty musejí být k sobě inverzní, aneb to bylo to, co jsem potřeboval. To jestli jsem uvažoval i o obvodech přímo určených k porovnání si už nevybavuji.
Schéma SHODA_A a černobílá verze ZDE.
DPS „SHODA_B“ je součástí budíku a je pro oba budíky společná. „SHODA_B“ porovnává stav na ISOSTAT spínačích pro nastavení dnu v týdnu se stavem Hodin a to dnů v týdnu.
Schéma SHODA_B a černobílá verze ZDE.
DPS „SMES“ obsahuje několik funkčních bloků a to oscilátor 5MHz s děliči na 1Hz, zbylou část obvodu nastavení a budík s jemným buzením. Na DPS se vyskytlo několik chyb, které byly opraveny ale opravená DPS nebyla realizovaná.
Schéma SMES a černobílá verze ZDE.
Schéma SMES_oprava a černobílá verze ZDE.
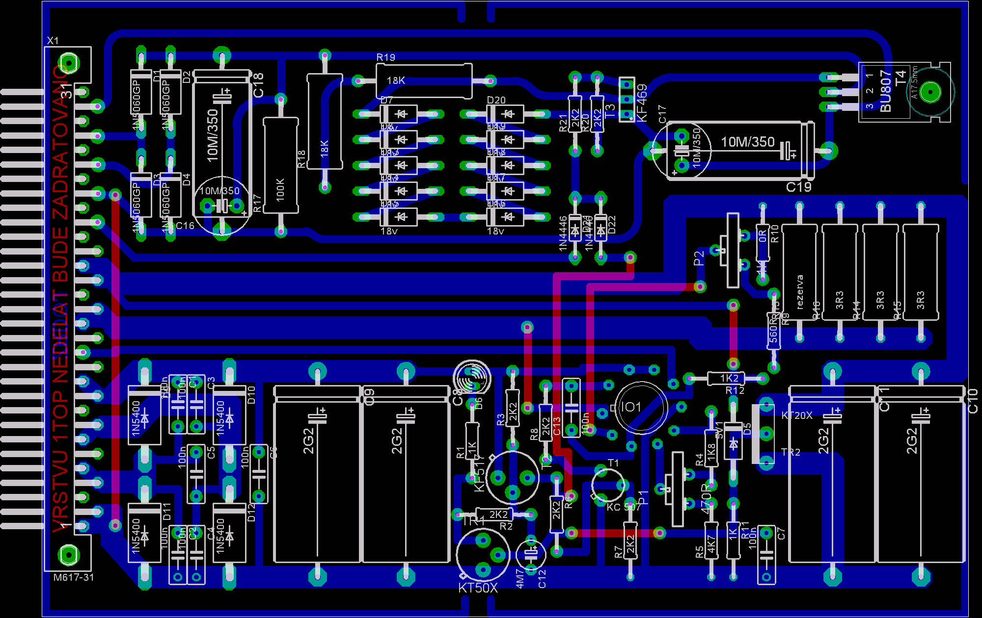
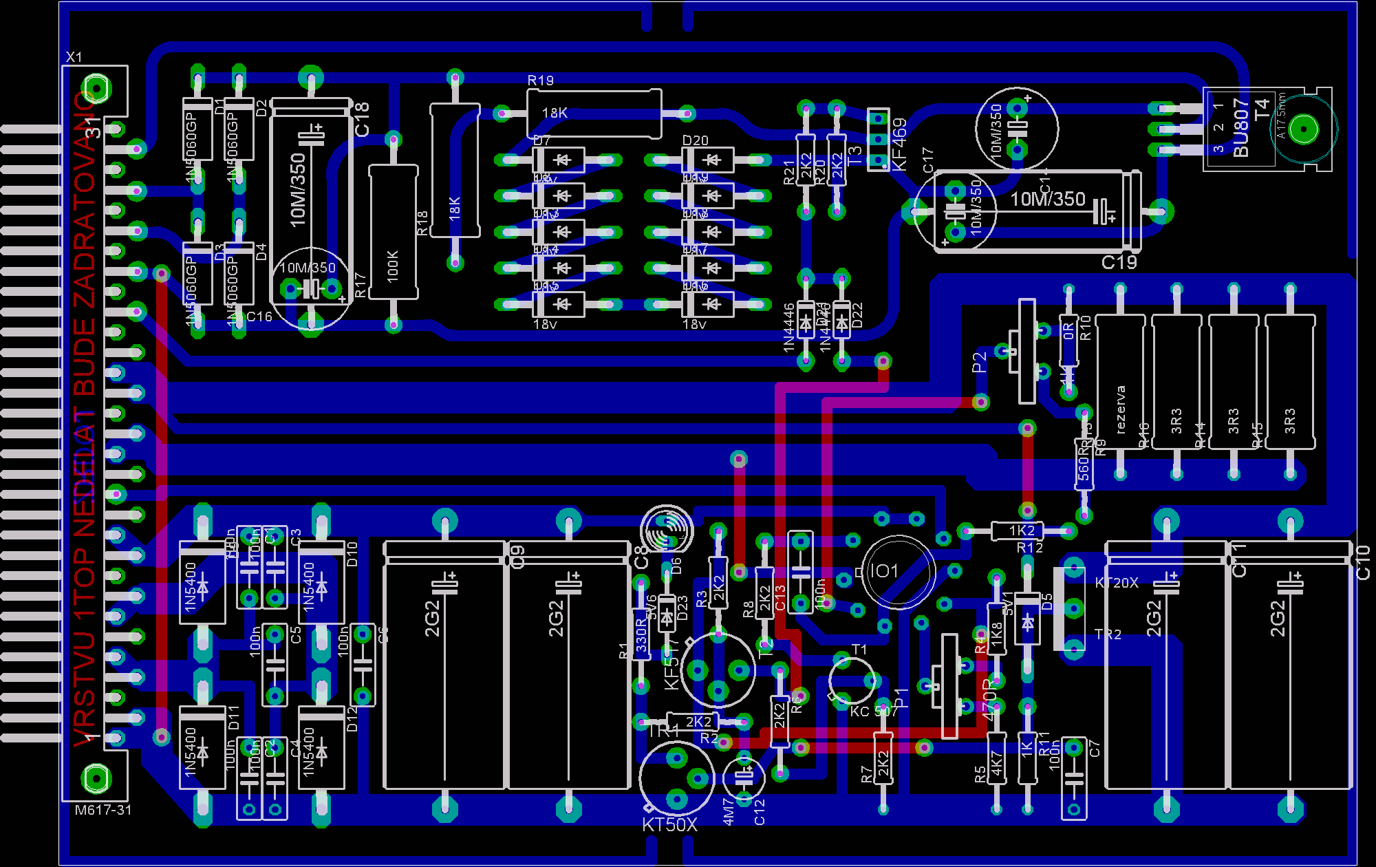
DPS „ZDROJ“ obsahuje dva zdroje a to stabilizovaný zdroj 5V pro TTL a stabilizovaný zdroj 170V pro digitrony. Zdroj 5V je postaven s obvodem 723 a je vybaven proudovým omezením a přepěťovou tyristorovou pojistkou, která vypne jak zdroj 5V, tak zdroj 170V. Zdroj 170V je jednoduchý tranzistorový zdroj. Přepěťová pojistka jaksi nefungovala dle představ a tak došlo k opravě. Opravená DPS nebyla realizovaná.
Schéma ZDROJ a černobílá verze ZDE.
Schéma ZDROJ_oprava a černobílá verze ZDE.
|
|
|
|
|
|
|
|
|
|
|
|
|
|
|
|
|
|
|
|
|
|
|
|
|
|
|
|
|
|
|
ÚVOD | Novinky | 8 Bitů | Příslušenství | Drobnosti | TTL | Kontakt