ÚVOD | Novinky | 8 Bitů | Příslušenství | Drobnosti | TTL | Kontakt
Pokud patříte do skupiny, že MCU stačí všem na vše a za všech okolností (tu hádku o tom, kdo má větší péro si nechte na infantilní diskuze tj. který MCU/CPU je lepší), prosím ve vlastním zájmu okamžitě opusťte tento web, nebo utrpíte vážné poškození svého zdraví.
Problémy a hlavně věčné provizorium Digitronových hodin s budíkem Verze 1 mě začaly čím dál více vadit a tak pomalu započalo hledání, jak si postavit Digitronové hodiny s budíkem znovu a lépe. Hned od začátku bylo jasné, že se musí začít od „domečku“ a jemu přizpůsobit konstrukci a ne naopak. Chtěl jsem něco, s čím bude pokud možno minimum práce a tak padla volba na 19“ rošty. Měl jsem nějaké díly, jak skříní ALMES, tak velice jednoduchého roštu do rozvaděčů (typ mi není znám). Po inventuře dílů jsem zjistil, že ani pro jeden typ roštů nemám všechny potřebné díly. Zvažoval jsem že, bych si i rošt koupil. To, že budou drahé, jsem věděl a byl jsem ochoten do něj investovat. Ale při zběžném hledání novodobých 19“ roštů, jsem nikde nenarazil na „obrázkovou soupisku“, ze které by bylo jasné, které díly jsou potřeba, aneb rošt se nekupoval jako celek ale jako hromádka dílů.
O formě „domečku“ bylo jasno a pomalu začalo řešení dalších mechanických dílů, tedy hlavě displeje. Displej by v plánu shodný s Verzí 1 aneb digitrony MZ1040 pro hodiny a minuty, digitrony MZ1020 pro sekundy a doutnavky pro zobrazení dne v týdnu. Jako obvykle se konstrukce vyřešila pro digtrony, ale ne pro doutnavky. Při realizaci mechaniky displeje jsem se zasekl na zobrazování dnů v týdnu. Nakonec jsem od digitronů upustil a začal hledat alternativní displej. Na výběr toho moc nebylo, klasické sedmisegmentovky v jakékoli formě jsem nechtěl. Nakonec padla volba na displej inspirovaný segmentovkami TIL311 od Texas Instrument. Mezitím se dařilo získávat další díly, jak ke skříním ALMES, tak k tomu jednoduchému roštu do rozvaděčů (typ mi není znám) až nakonec jsem měl všechny potřené díly k tomu jednoduchému roštu… skříň ALMES bych radši, ale pořad chybělo mnoho dílů. Nakonec jsem se rozhodl, že použiji ten jednouchý rošt. V průběhu řešení displeje bylo čím dál zřejmější, že se do jednopatrového roštu nevlezu, aneb jsem chtěl mít „velký“ displej a shodné nastavovací prvky s Hodinami Verze 1. Takže bylo potřeba jit do dvou pater, chvíli jsem zvažoval variantu plné patro a pul patro, ale velmi rychle jsem skončil u dvou plnohodnotných pater. Aneb ekvivalent 2x 19“ 3U tj. 19“ 6U.
I elektronika se postupně vyvíjela. Od začátku bylo jasné, že součástky budou pokud možno z produkce TESLA. Formát karet v roštu byl dán aneb Malá Euro karta (finální rozměr karet je 100x170mm, dáno typem roštu). Také jsem chtěl, aby rošt byl plný (syndrom prázdného místa). To se dalo udělat tím, že se půjde se stupněm integrace dolů. Také jsem chtěl mít čítače synchronní. Okruh TTL obvodů byl zúžen na hradla NAND, AND-OR-INVERT a klopné obvody JK a D. Začal jsem řešit synchronní čítače postavené na klopných obvodech typy JK (MH7472). U digtoronové verze bylo v plánu, že na desce s čítačem bude i dekodér 1z10 pro spínání anod digitronu. Mezi tím jsem opustil digitrony, přešel na LED displej ala TIL311 a rošt se ustálil na dvou patrech. Dvě patra v roštu znamenala příliš mnoho volného místa tak padlo rozhodnutí složit klopné obvody z hradel NAND. Po prostudování klopných obvodů JK a D jsem nakonec skončil u klopných obvodů D, aneb se kompletní klopný obvod D dá složit z šesti třívstupých hradel NAND jinak řečeno jsou to dvě pouzdra MH7410. Chtěl jsem použít i obvody AND-OR-INVERT (MH7450, MH7451, MH7453, MH7454, MH74S64 a expandér MH7460) ale nakonec se ukázalo, že jednoduší bude použít jen hradla NAND. Takže okruh TTL obvodů byl zúžen na hradla NAND a to MH7400, MH7410, MH7420 a MH7430. Postupem času se ukázalo, že bude vhodné rozšířit počet typů hradel o MH7403, MH7437 a MH7438 … vloudil se tam i jeden invertor typu MH7404.
Displej byl původně v plánu statický, a to jak pro digitrony, tak LED variantu ala TIL311. LED displej ve variantě ala TIL311 má 13 segmentu a 8 míst na displeji (hodiny, minuty, sekundy a dva znaky pro den v týdnu). To znamenalo příliš mnoho spojů a také pro každé číslo/znak vlastní dekodér. I displej jsem chtěl mít připojen pomocí konektoru a vzhledem k zvolenému typu konektorů (TESLA 6AF 280 xx/6AF 896 xx aneb DIN 41617) jsem se chtěl vejít do 31 spojů. Cesta jak toho dosáhnout bylo použití multiplexoru. Ale tam zase vyvstala otázka, jak přepínat výstupy čítačů aneb se problém s počtem drátu přesunul jinam, byť o něco menší. Následně jsem zjistil, že na jednu kartu se multiplexor nevleze a na více kartách by to bylo jako se škrábat pravou rukou za levým uchem. Uvědomil jsem si, že jednodušší bude mít multiplexorové jednotlivé výstupy karet. Celá deska multiplexoru se smrskla vlastně jen na dekodér, který ovládá jednotlivé výstupy. To si vyžádalo úpravu čítače a dekodérů displeje pro multiplexní provoz. Když už LED displej, tak s řízením jasu podle osvětlení. Ale zde nastal další problém, aneb jednotlivé segmenty jsou složené z jedné nebo dvou LED. Což při řízení jasu pomocí napětí (zvolen rozsah 5V až 12V) bude dělat neplechu. Po úvahách jsem dospěl do stavu, že ideálním řešením je mít vždy dvě LED v sérii. U segmentů s jednou LED jsem doplnil LED, aby byla společná pro všechny segmenty. TTL obvody z produkce TESLA neumožňují spínat vyšší napětí než 5V což si vyžádalo druhou kartu spínačů pomocí které bylo možno spínat napětí větší než 5V.
Červená LED je taktéž kapitola sama pro sebe, když displej tak červený… Měl jsem jen červené plexisklo původem od digitronů. Displej byl v plánu ze dvou velikostí znaků pro hodiny a minuty velké a pro sekundy a dny v týdnu malé. Ideálně se hodily pro daný účel 5mm LED pro velké znaky a 3mm LED pro malé znaky. V produkci TESLA případně RVHP byly vhodné tak akorát 5mm LED. Tak jsem se rozhodl, že použiji moderní LED, ale nastal problém: najít vhodné LED. Nízkopříkonové LED svítily tak akorát, ale pod označením „vysoká efektivita“ se schovávala povětšinou oranžovo-červená, což jsem nechtěl. Klasická červená svítila jak urvaná ze řetězu a při snížení proudu tak, aby svítila dle představ, se začal velmi značně projevovat rozptyl parametrů jednotlivých LED, tudíž nepoužitelné. Potom, co jsem se zorientoval v tom, na co si dát pozor a věděl jsem, co mám hledat, se nakonec povedlo najít skoro ideální LED a to jak 5mm tak 3mm, které byly někdy mezi klasickou LED a nízkopříkonovou.
Hodiny vznikaly velice dlouho, snad někdy od konce roku 2012, až do 2017 či 2018. Nebyl to nepřetržitý proces, mezi některými kroky byla velice dlouhá prodleva. Abych řekl, pravdu tak si je nějak nevybavuji. Ano, psal jsem, že mi to provizorium Verze 1 vadilo, ale jak to s provizorií bývá, tak jsou věčná a mě nic netlačilo tu Verzi 2 dotáhnout do konce. No, narovinu musím říct, že ani ta Verze 2 není hotová a asi hned tak nebude. Chybí dodělat jen čelní, horní a spodní panel. Horní a spodní panel je ve své podstatě jen výpalek. A čelní panel je výpalek s potiskem. Zhotovení výpalků pro soukromé potřeby není problém a i potisk jde nechat udělat. Hodiny fungují, je to provizorium ale o hodně menší než původní verze …
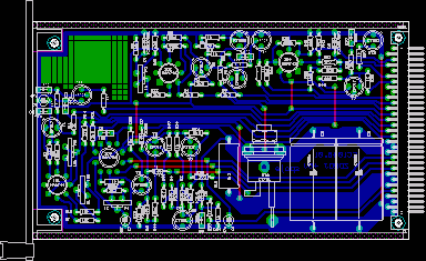
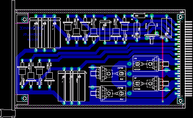
Od doby, co jsem se rozhodl pro rošt, bylo jasné, že Desky Plošných Spojů (dále jen DPS) budou muset mít rozměr DPS docela přesný. I přes snahu udělat DPS jednostranné, se ne vždy povedlo a některé DPS jsou oboustranné s prokovy. I jednostranné DPS jsem chtěl vrtané a všechny DPS s finální úpravnou HAL aneb pocínování v lázni. Rozměr DPS v roštu je 100x170mm (o 10mm vice než standardní malá Euro Karta), což je dáno typem použitého roštu. Ostatní DPS mají rozměr tak, jak bylo potřeba. Typ použitých konektorů je TESLA 6AF 280 xx / 6AF 896 xx aneb DIN 41617 které jsou v metrickém rastru, takže i všechny DPS jsou v metrickém rastru (místo palcového rastru 2.54mm je použit rastr 2.5mm). Použití metrického rastru zjednodušilo práci při tvorbě DPS, rozdíl mezi rastry u pouzder DIL 14 je minimální, takže nebyl problém při osazování. U jednostranných DPS byla v případě potřeby použita i vzdušná montáž. Pro vzdušnou montáž a hlavně pro rozvod napájení byly použité testovací/nastavovací koliky aneb kousek lišty s dírkou a drážkou (dírkou je provlečen dárek a v drážce je případný blokovací kondenzátor). Proto na některých schématech chybí některé součástky, ale na osazené DPS jsou (nechtělo se mi drbat s knihovními prvky).
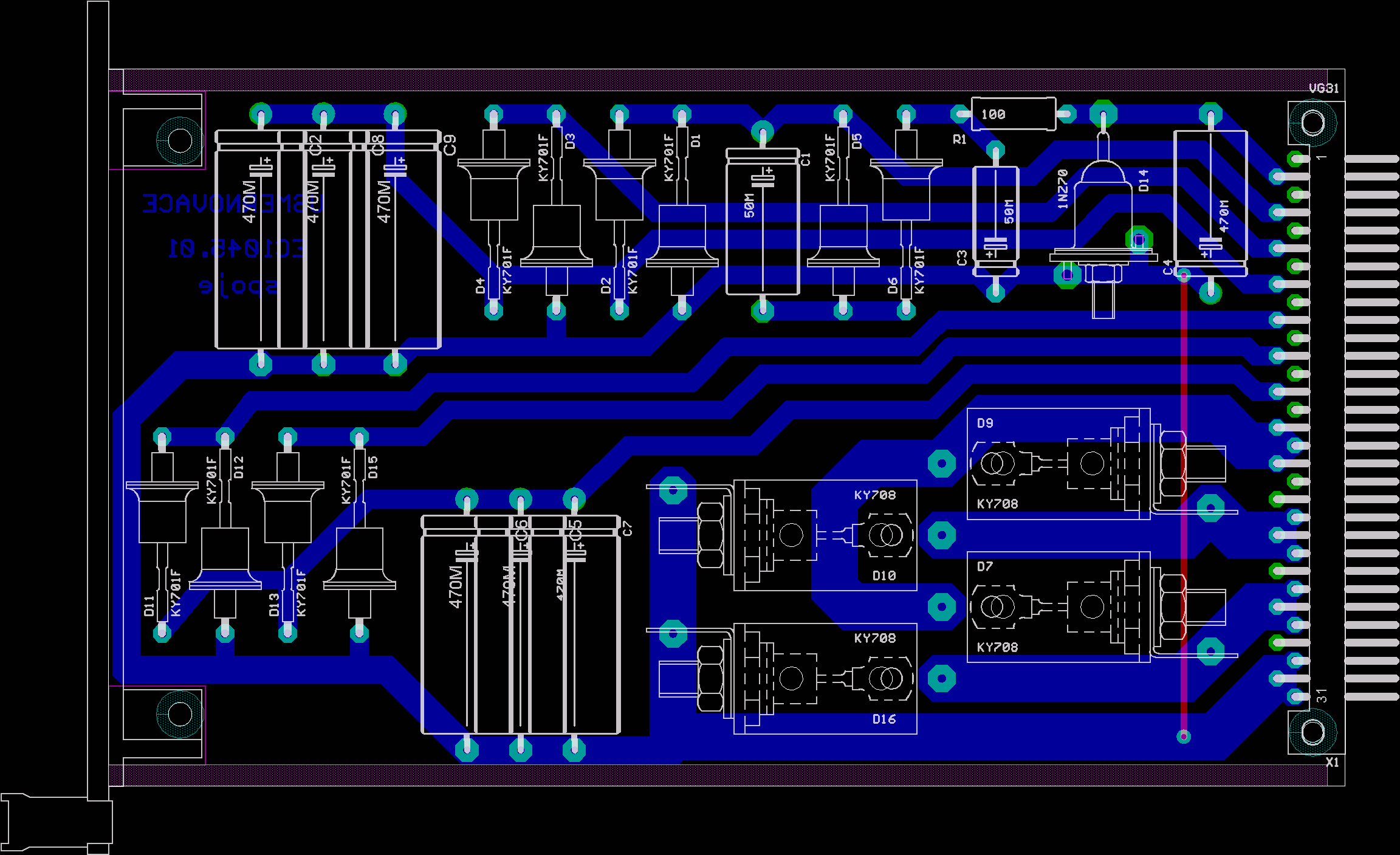
DPS „BATERIE“ je filtrační kondenzátorová baterie usměrněného napětí pro zdroj +5V. Kapacita kondenzátorová baterie je „trochu“ přestřelená, na DPS jsem prostě nacpal, co se tam vlezlo. Umístění filtračních kondenzátoru do prostoru jaksi naráželo na problém řešení mechanického uchycení a v roštu bylo místo.
Schéma BATERIE a černobílá verze ZDE.
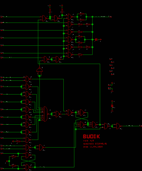
DPS „BUDÍK“ je částí obvodů budíku. Za každou cenu jsem se chtěl vyhnout RC článkům a také spouštět budík až v době kdy dojde k ustálení všech stavů. Spuštění budíku se provede v druhé polovině nulté sekundy. Budík má jemné buzení a hlasitost se zvyšuje v 64 krocích.
Schéma BUDÍK a černobílá verze ZDE.
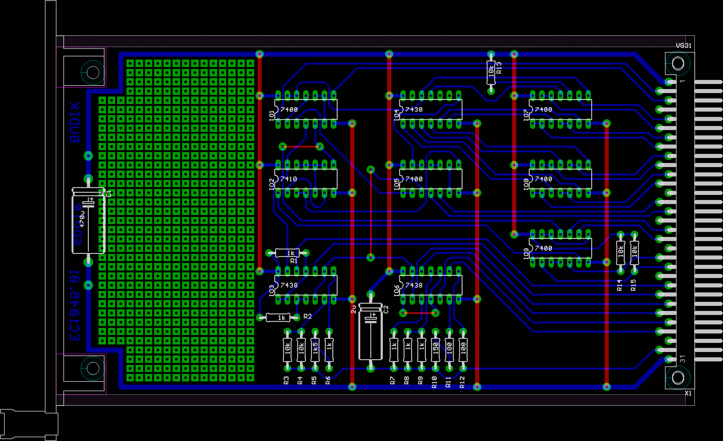
DPS „ČÍTAČ“ je oboustrannou prokovenou DPS. Čítač vznik ještě v době kdy jsem myslel, že celé hodiny postavím jen z MH7400, MH7410, MH7420 a MH7430. Multiplexovaný výstup s MH7403 byl doplněn až dodatečně. Jde o 4 bitový synchronní čítač se synchronním resetem, jako vzor posloužil čítač SN74LS163N kdy jsou vynechané obvody nastavení. Krácení cyklu čítače je přizpůsobeno potřebám Hodin, nejde nastavit všechny kombinace.
Schéma ČÍTAČ a černobílá verze ZDE.
DPS „ČÍTAČ_BUDÍK“ je částí obvodů budíku. Obsahuje 5 bitový synchronní čítač, který se po dočítání do maxima zastaví. Čítač slouží ve spolupráci s DPS „BUDÍK“ k plynulému zvyšování hlasitosti budíku. Čítač je inspirován obvodem DM74LS461, kdy jsou vynechané obvody nastavení s pár dalšími nepotřebnými věcmi.
Schéma ČÍTAČ_BUDÍK a černobílá verze ZDE.
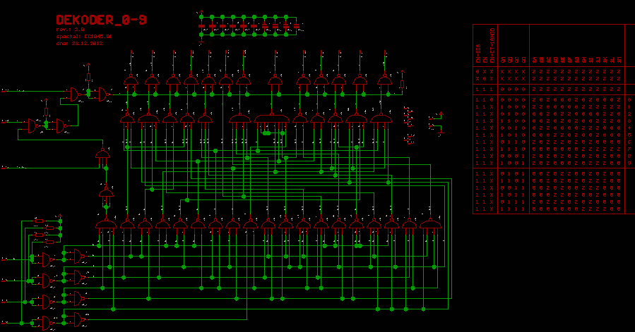
DPS „DEKODER_0-9“ je oboustrannou prokovenou DPS. Jde o dekodér pro displej v duchu segmetovek ala TIL 311. Původně měl dekodér zobrazovat i hexa znaky A až F ale od toho bylo upuštěno pro velkou složitost. Dekodér byl zoptimalizován jen pro zobrazení číslic 0 až 9. K optimalizaci dekodéru byl použit program na optimalizaci logických funkcí pomoci karnaghuových map, který jsem kdysi dávno stáhl z internetu … má i grafickou simulaci funkce.
Schéma DEKODÉR_0-9 a černobílá verze ZDE.
DPS „DEKODER_DEN“ je oboustrannou prokovenou DPS. Jde o dekodér pro displej v duchu segmetovek ala TIL 311. Na DPS se nachází dva dekodéry pro dekódování dvou písmen názvu dne v týdnu a to PO, Ut, St, Ct, PA, SO a NE. Ani segment typu ala TIL311 neumí zobrazit všechna písmenka a já chtěl mít vždy první znak dne v týdnu velkými písmeny. Zobrazovat N jako H nebylo to pravé ořechové, tak došlo k přidání dvou pomocných segmentů, které umožňují zobrazit N v přijatelné podobě. K optimalizaci dekodéru byl použit program na optimalizaci logických funkcí pomoci karnaghuových map, který jsem kdysi dávno stáhl z internetu … má i grafickou simulaci funkce.
Schéma DEKODÉR_DEN a černobílá verze ZDE.
DPS „DISPLEJ“ je se společnou anodou. Na horní straně DPS displeje je černá nepájivá maska pro lepší pohledové vlastnosti. U displeje byl brán hlavní zřetel na pohledové vlastnosti, proto katody jednotlivých segmentů jsou vyvedeny mimo viditelnou část a drátovými propojkami pospojovány. Společné anody jsou provedeny spojem na DPS. Segmenty displeje jsou řešené v duchu segmentovek TIL 311. U pozice pro zobrazení prvního písmene dne v týdnu je úprava pro možnost zobrazení N v čitelné podobě. Na DPS displeje jsou také pomocné LED pro potřeby řízení jasu aneb druhá LED k segmentům s jednou LED.
Schéma DISPLEJ a černobílá verze ZDE.
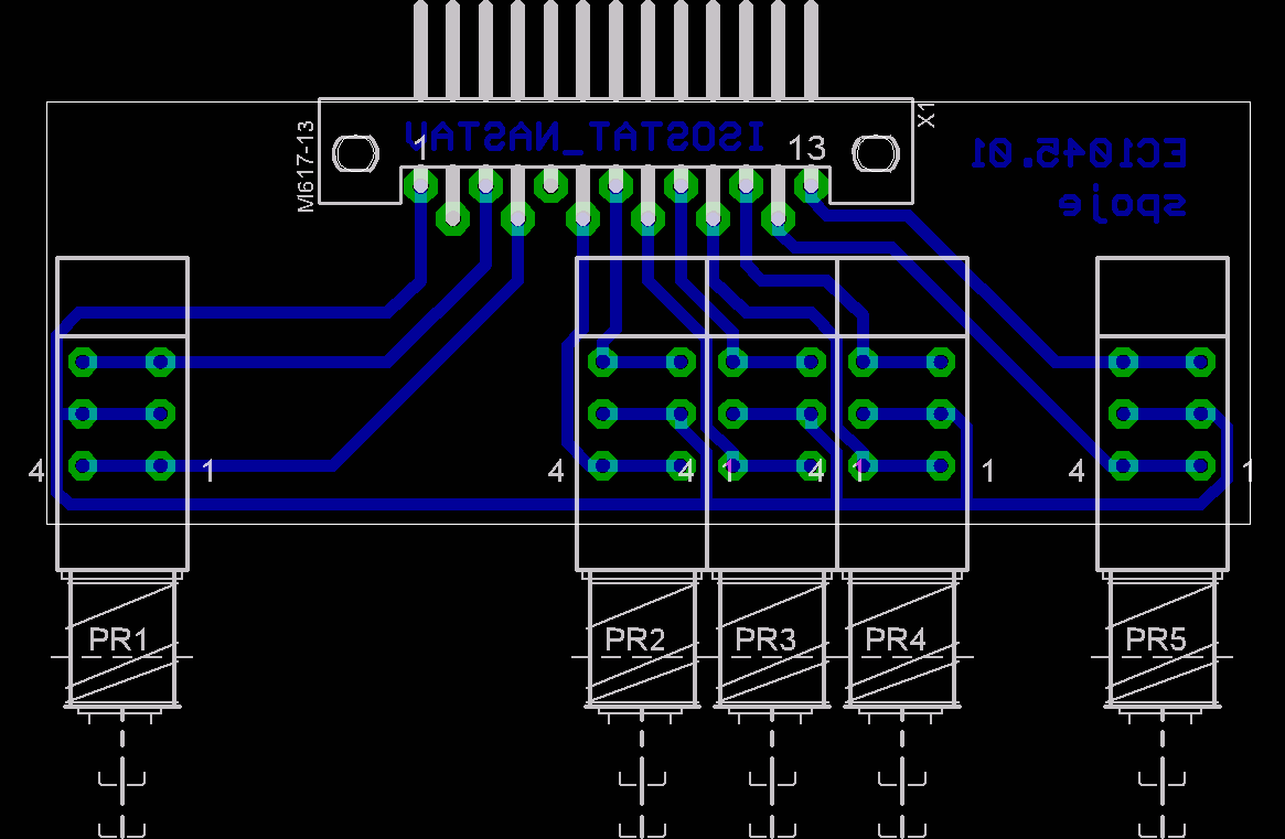
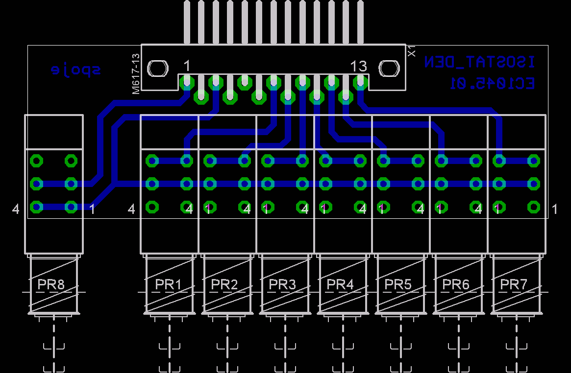
DPS „ISOSTAT_DEN“ aneb jak kulturně připojit k ISOSTAT spínačům konektor. Spínače jsou součástí budíku, konkrétně natavení dne v týdnu a povolení funkce budíku. Na DPS se vyskytla chyba v zapojení. Opravená DPS se nerealizovala.
Schéma ISOSTAT_DEN a černobílá verze ZDE.
Schéma ISOSTAT_DEN_oprava a černobílá verze ZDE.
Výkres osazení, ISOSTAT_DEN_oprava
DPS „ISOSTAT_NASTAV“ aneb jak kulturně připojit k ISOSTAT tlačítkům konektor. Tlačítka slouží k nastavení hodin a také k ukončení funkce budíku.
Schéma ISOSTAT_NASTAV a černobílá verze ZDE.
Výkres osazení, ISOSTAT_NASTAV
DPS „LEDKOVIŠTĚ“ aneb jak kulturně připojit k LED konektory. DPS slouží k zobrazení mimotolerančních stavů zdrojů, a to jak aktuálních, tak pamětí mimotolerančních stavů.
Schéma LEDKOVIŠTĚ a černobílá verze ZDE.
DPS „MUX“ je dekodér ovládající multiplexorované výstupy jednotlivých DPS a to čítačů Hodin a dekodérů čísel a dnu v týdnu. V zapojení se vyskytla chyba, aneb jsem krapet nedomyslel pár souvislostí. Displej má 8 míst, ale vzhledem k použitému krystalu 32,760KHz byl k dispozici nejbližší dělič devíti. Aby nedocházelo k zobrazování jednotek sekund dvakrát v jednom cyklu, bylo nutno dekódovat i bit QD. Při hledání možnosti jak jednoduše zhasínat displej při indikaci nenastavených Hodin, bylo odstavovat multiplexor a to jsem provedl dosti nešťastným způsobem. Nedojde k odstavení multiplexoru ale k výběru jednotek sekund. Oprava byla uskutečněna přidáním dvou hradel na univerzální část DPS. Opravená DPS nebyla realizovaná.
Jak po letech pátrám, co jsem tím tenkrát myslel, tak si uvědomuji, že to šlo udělat jinak a lépe. Odstavení multiplexoru pro možnost blikání displeje vzniklo ještě před tím, než jsem zjistil, že je potřeba na chvíli zhasnout displej (odstavit výstupní „budiče“ dekodérů) při přepínáním jednotlivých míst, aby nedocházelo k duchům na displeji. Na DPS „NASTAV“ za tímto účelem přibyl jeden klopný obvod D, takže výstup pro blikání displeje (odstavení DPS „MUX“), které se generuje na DPS „NASTAV“ stačilo připojit na onen přidaný klopný obvod D a na DPS „MUX“ zrušit nepovedenou funkci EN.
Schéma MUX a černobílá verze ZDE.
Schéma MUX_oprava a černobílá verze ZDE.
DPS „NASTAV“ slouží k nastavení a indikaci nenastavených Hodin a obsahuje i obvod pro zhasínání displeje při přepínání multiplexoru. Při nastavování hodin dojde k vynulování sekund a povolení k čítání je posunuto na jednotky minut. Během nastavování Hodin, nebo u nenastavených hodin, je budík blokován. Obvod pro zhasínání displeje při přepínání multiplexoru využívá vlastností synchronních čítačů. Kdy čítač čítá jen, pokud je signál RCO v aktivním stavu. Celý trik je v tom, že klopný obvod D ve funkci posuvného registru o polovinu hodinového taktu (32Khz) posune signál RCO. Ten poslouží k zhasnutí displeje během přepínání multiplexoru. Na DPS je také dělič dvěma, aby se získal kmitočet 1Hz se střídou 1:1. Na DPS se vyskytla chyba, která se projevovala tím, že při stisku přepínače pro režim nastavení displej blikal. Oprava proběhla tak, že v režimu nastavení se resetuje dělič dvěma. Opravená DPS nebyla realizovaná.
Obvod pro zhasínání displeje při přepínání multiplexoru byl doplněn až dodatečně a tím na DPS a potažmo v Hodinách jsou dva způsoby jak zhasnout displej. Na opravené verzi DPS stačí signál „EN_MUX“ připojit na nastavovací vstup klopného obvodu D pro zhasínání displeje při přepínání multiplexoru.
Schéma NASTAV a černobílá verze ZDE.
Schéma NASTAV_oprava a černobílá verze ZDE.
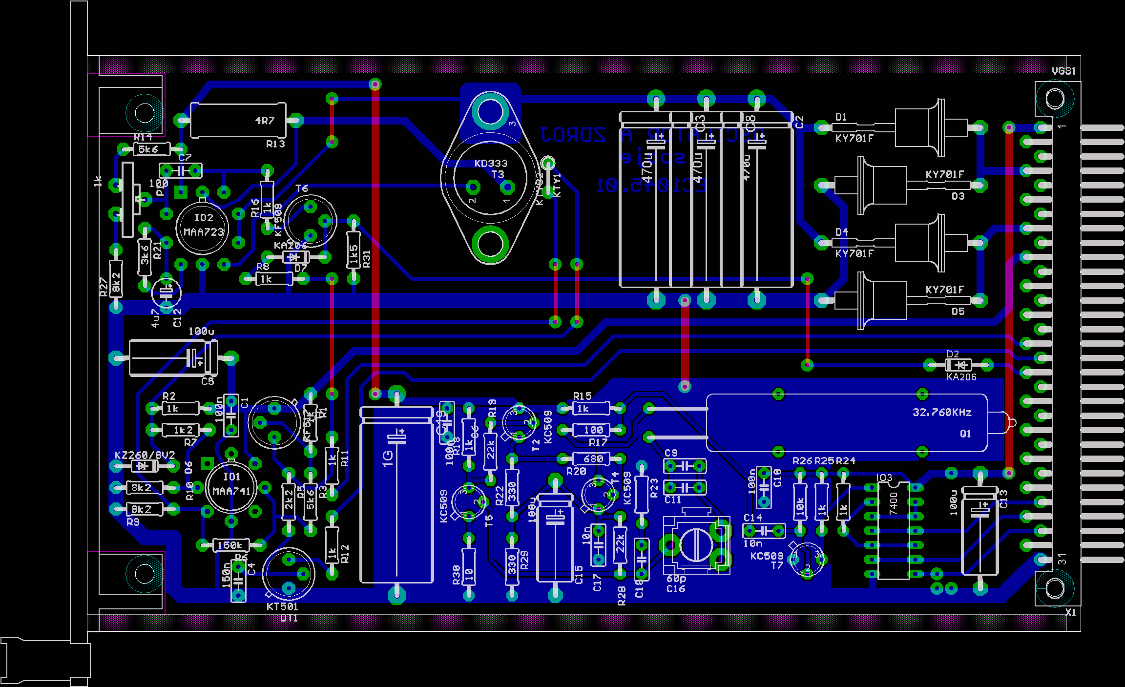
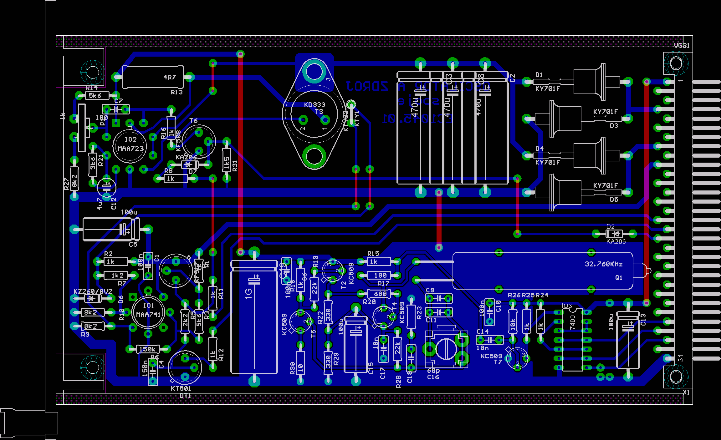
DPS „OSCILÁTOR“ obsahuje oscilátor 32.760KHz, tvarovač na TTL a zdroj 9V pro oscilátor. Oscilátor byl největší oříšek na rozlousknutí. Vzhledem nastavených kritériím tj. součástky TESLA a z TTL jen hradla NAND, bylo potřeba volit krystal pokud možno s nízkým kmitočtem. Krystal 10KHz se ukázal jako nevhodný pro potřebu příliš mnoho dělicích dekád (začínal jsem mít problém se vejít do roštu). Postupem času jsem získal několik krystalů TESLA v držáku SD2/L-9 s trochu netypickým kmitočtem 32.760KHz. Ke krystalům jsem se dozvěděl i proč zrovna kmitočet 32.760KHz, důvod byl docela prozaický. V zařízení, do kterých byly krystaly určeny, pracovaly v paralelní rezonancí, ale údaj na štítku platí pro sériovou rezonanci. Rozdíl mezi paralelní a sériovou rezonanci je právě 8Hz, takže v zařízení, do kterých byly krystaly určené, pracovaly s kmitočtem 32.768KHz. Při rozkladu čísla 32760 na dělitele, vyšel velmi pozitivní výsledek a to 2^3, 3^2, 5, 7 a 13. Takže krystal šel použít jak v paralelní, tak sériové rezonanci. Pro sériovou rezonanci šlo použít bez úprav čítače z Hodin. Konkrétně se dělí v pořadí 10, 9, 13 a 14 na 2Hz. Velmi dlouho trvalo, než jsem našel zapojení, se kterým krystal pracoval. Po změření kmitočtu oscilátoru se ukázalo, že krystal pracuje se sériovou rezonancí. Což se nakonec ukázalo jako výhodnější.
Oscilátor byl navržen pro napětí 9V, což mi nevadilo, aneb od začátku jsem pánoval že oscilátor bude mít vlastní nezávislý zdroj, a to hlavně kvůli stabilitě. Stabilizátor je postaven s obvodem MAA 723 a je vybaven proudovým omezením a tepelnou pojistkou pro výkonový tranzistor.
Při překreslován se na DPS objevila chyba v zapojení dolaďovacího kondenzátoru. Také jsem zjistil, že izolační mezeru u rozlité země by bylo vhodné mít větší. Opravená DPS se nerealizovala.
Schéma OSCILÁTOR a černobílá verze ZDE.
Schéma OSCILÁTOR_oprava a černobílá verze ZDE.
Výkres osazení, OSCILÁTOR_oprava
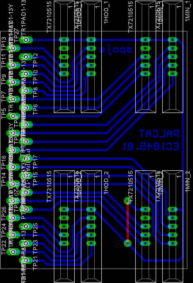
DPS „PALCÁT“ aneb jak kulturně připojit přímé konektory TX 721 0515 pro otočné číslicové spínače TS211 02 01 ke kabelu.
Schéma PALCÁT a černobílá verze ZDE.
DPS „POJISTKY“ je součástí modulu napájecího bloku, který obsahuje síťový transformátor, odrušovací filtr TC241 a pojistku pro 230V. Na DPS jsou nýtovací očka pro připojení sekundárních napětí z transformátoru a pojistky jednotlivých sekundárních napětí. Rozpínací tlačítko typu ISOSTAT slouží ke zrušení indikace pamětí chybových stavů indikovaných na DPS „LEDKOVIŠTĚ“.
Schéma POJISTKY a černobílá verze ZDE.
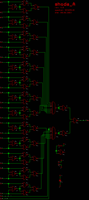
DPS „SHODA_A“ je součástí obvodů budíku a každý budík má svou DPS. „SHODA_A“ porovnává stav na otočných číslicových spínačích TS211 02 01 se stavem Hodin a to minut a hodin. Otočné číslicové spínače TS211 02 01 generují vůči TTL inverzní logiku což umožňuje poměrně „jednoduše“ vyřešit obvody shody pomoci hradel EX-OR a NAND. Shoda je, pokud jsou porovnávané signály inverzní. Náhradních zapojení pro EX-OR hradlo existuje více, ale pro moje účely vyhovovala varianta složená ze čtyř dvouvstupých hradel NAND aneb jedno pouzdro MH7400. Odpory pro zajištění logické úrovně „1“ od otočných číslicových spínačů TS211 02 01 jsou pájené nastojato se vzdušným připojením k 5V.
Schéma SHODA_A a černobílá verze ZDE.
DPS „SHODA_B“ je součástí obvodů budíku a je pro oba budíky společná. „SHODA_B“ porovnává stav na ISOSTAT spínačích pro nastavení dnu v týdnu se staven Hodin a to dnů v týdnu. Je to jediná deska s TTL obvody kde jsem porušil pravidlo jen NAND hradla a použil šestici invertoru aneb MH7404. Důvod použití MH7404 byla jednodušší DPS. Odpory pro zajištění logické úrovně „1“od tlačítek ISOSTAT jsou pájené nastojato se vzdušným připojením k 5V. Na DPS vznikla chyba aneb opačná logická úroveň výstupů shod. Opravená DPS se nerealizovala.
Schéma SHODA_B a černobílá verze ZDE.
Schéma SHODA_B_oprava a černobílá verze ZDE.
Výkres osazení, SHODA_B_oprava
DPS „SPÍNAČE_A“ jsou spínače společných anod displeje s řízeným jasem pomocí napětí v rozsahu 5V až 12V. Složitost jde na vrub toho, že použité TTL obvody nemohou pracovat s napětím větším než 5V. Tranzistory KC508 slouží jako napěťové oddělovače.
Schéma SPÍNAČE_A a černobílá verze ZDE.
DPS „SPÍNAČE_B“ “ jsou spínače katod displeje s řízeným jasem pomocí napětí v rozsahu 5V až 12V. Složitost jde na vrub toho, že použité TTL obvody nemohou pracovat s napětím větším než 5V. Tranzistory KC508 slouží jako napěťové oddělovače.
Schéma SPÍNAČE_B a černobílá verze ZDE.
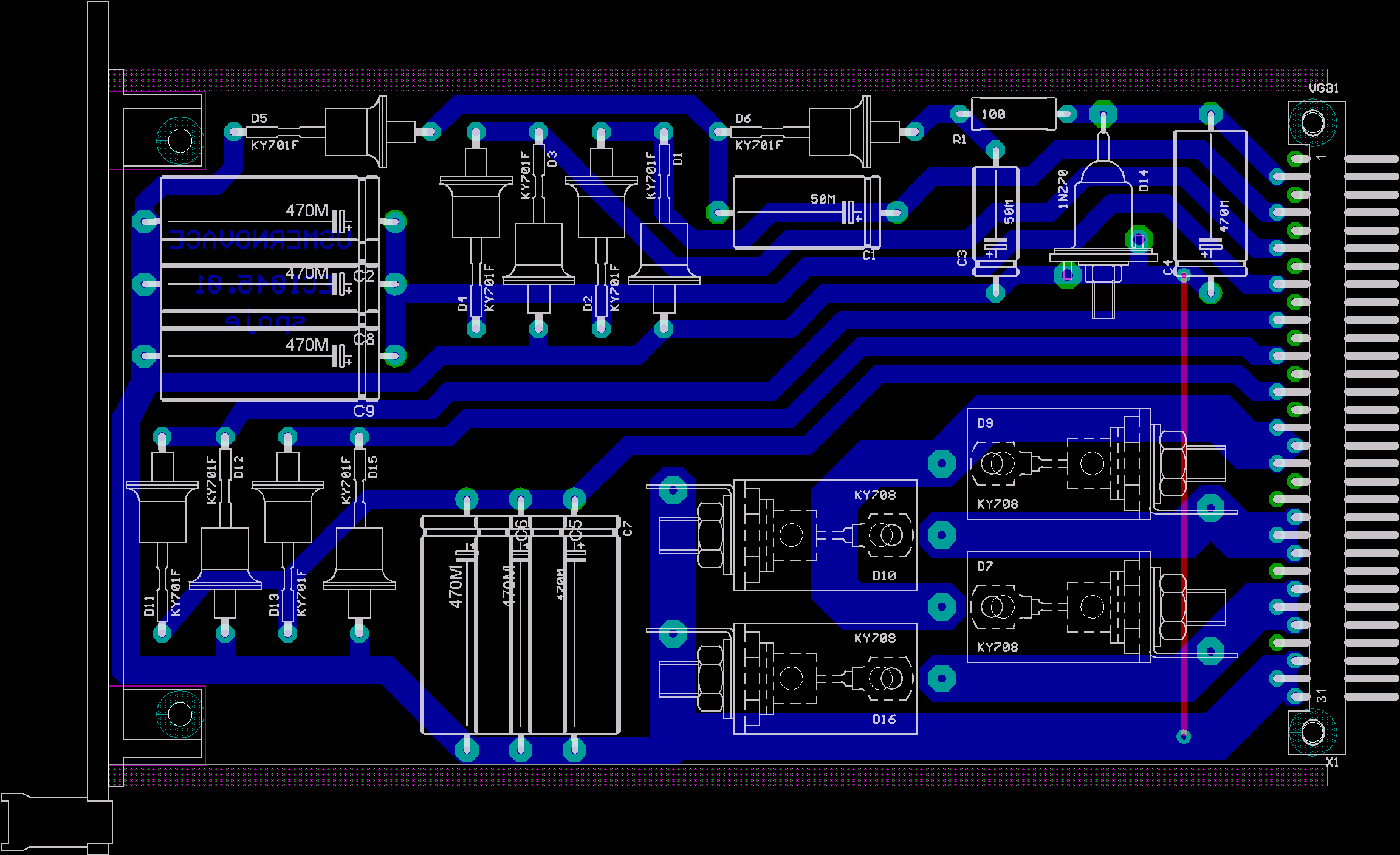
DPS „USMĚRŇOVAČE“ obsahuje usměrňovač pro zdroj +5V, usměrňovač a kondenzátorový filtr usměrněného napětí pro zdroj displeje. Do třetice usměrňovač a kondenzátorový filtr usměrněného napětí pro pomocný zdroj +12V. Součástí je i zdvojovač napětí s jednoduchým stabilizátorem pro pomocné napětí -5V. Na DPS vznikla chyba aneb špatně zdvojovač napětí. Opravená DPS se nerealizovala.
Schéma USMĚRŇOVAČE a černobílá verze ZDE.
Schéma USMĚRŇOVAČE_oprava a černobílá verze ZDE.
Výkres osazení, USMĚRŇOVAČE_oprava
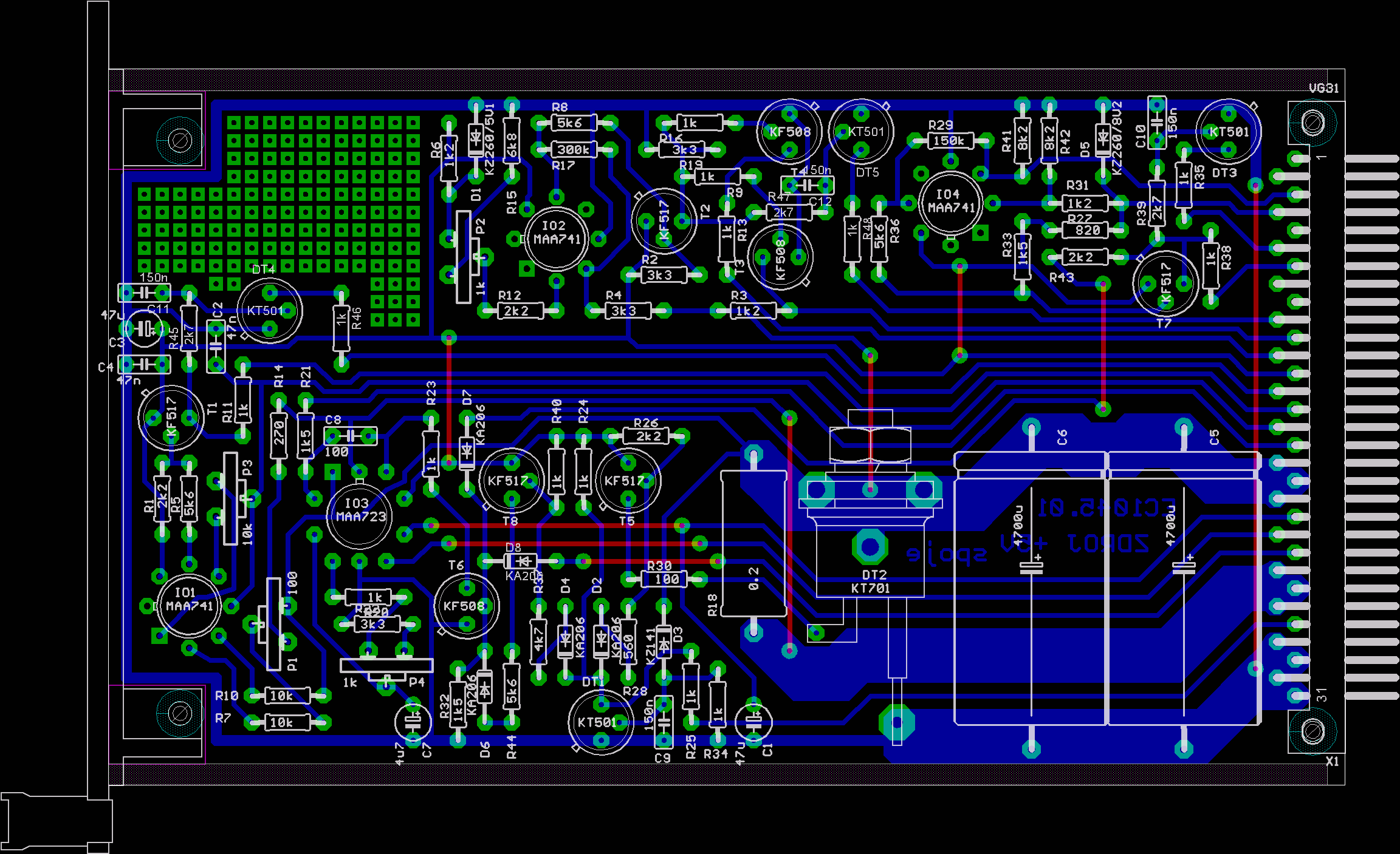
DPS „ZDROJ_5V“ slouží k napájení TTL obvodů a je postaven na stabilizátoru MAA 723. Zdroj je vybaven proudovým omezením s indikací proudového omezení, indikací podpětí, která současně slouží pro nastavení Hodin do výchozího stavu, přepěťovou pojistkou a tepelnou pojistkou pro výkonový tranzistor. Umístnění kondenzátoru C7 na neinvertující vstup MAA723 nebyl dobrý nápad, lepší by bylo ho umístit na výstup referenčního napětí. Kondenzátor C7 neosazen. Na DPS se vyskytla drobná chyba aneb obráceně zapojený tranzistor. Opravená DPS se nerealizovala.
Schéma ZDROJ_5V a černobílá verze ZDE.
Schéma ZDROJ_5V_oprava a černobílá verze ZDE.
Výkres osazení, ZDROJ_5V_oprava
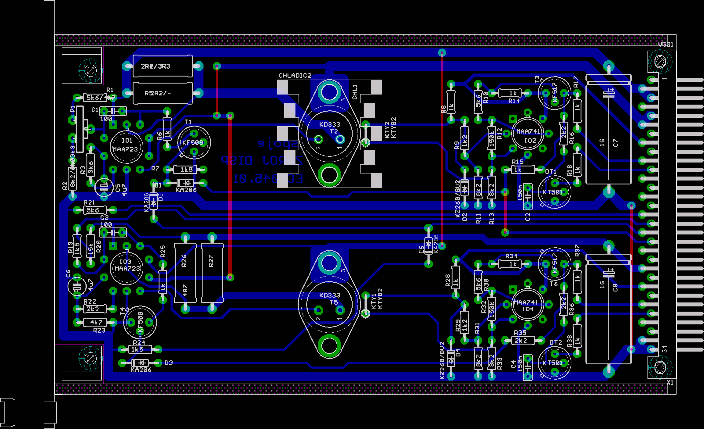
DPS „ZDROJ_DISP“ obsahuje dva zdroje a to zdroj 12V a proměnlivý zdroj 5V až 12V. Oba zdroje jsou postavené na stabilizátorech MAA 723 s proudovým omezením. Zdroj 12V určuje horní hranici napětí pro řízení jasu displeje. Druhý zdroj je zapojen jako zdroj cca 5V a určuje dolní hranici napětí pro řízení jasu displeje. Aby bylo možno měnit napětí je ve snímání výstupního napětí odporový dělič, v němž je foto odpor. Napětí na výstupu zdroje se mění podle osvětlení foto odporu v rozsahu 5V až 12V. Umístnění kondenzátorů C5 a C6 na neinvertující vstupy MAA723 nebyl dobrý nápad lepší by bylo je umístit na výstupy referenčních napětí. Kondenzátory C5 a C6 neosazeny. Oba zdroje jsou vybaveny tepelnou pojistkou výkonového tranzistoru.
DPS „ZDROJ_DISP“ je využitá pro i zdroj pomocného napětí 12V. Z 12V jsou napájené ochranné obvody tj. tepelné pojistky, přepěťová a podpěťová pojistka, indikace proudového omezení a MAA723 zdroje 5V. Osazena je jen část zdroje 12V.
Schéma ZDROJ_DISP a černobílá verze ZDE.
Během stavby hodin Verze 2 vzniklo i několik pomůcek.
DPS „ŠTAFLE“ aneb prodlužující deska pro snazší opravy a nastavovaní.
Schéma ŠTAFLE a černobílá verze ZDE.
Složitost Hodin Verze 2 si vyžádala i schéma zapojení a také možnost najít optimální rozmístnění jak jednotlivých DPS v roštu, tak i rozložení signálů, na jednotlivých konektorech DPS. A také k udržení představy, kolik je či není v roštu místa. Při uvádění do chodu se objevilo pár chyb nebo nedodělků. Tyto byly opraveny.
Jak se koukám do schématu, tak je tam několik kostlivců ve skříni.
Schéma ZAPOJENÍ a černobílá verze ZDE.
Schéma ZAPOJENÍ_oprava a černobílá verze ZDE.
|
|
|
|
|
|
|
|
|
|
|
|
|
|
|
|
|
|
|
|
|
|
|
|
|
|
|
|
|
|
|
|
|
|
|
|
|
|
|
|
|
|
|
|
|
|
|
|
|
|
|
|
|
|
|
|
|
|
|
|
|
|
|
|
|
|
|
|
|
|
|
|
|
|
|
|
|
|
|
|
|
|
|
ÚVOD | Novinky | 8 Bitů | Příslušenství | Drobnosti | TTL | Kontakt