ÚVOD | Novinky | 8 Bitů | Příslušenství | Drobnosti | TTL | Kontakt


TTL / 12 místný alfanumerický displej RFT s pamětí




Displej


Elektronika



K displeji nemám dokumentaci, schéma získáno zpětným inženýrstvím.

Displej pochází z elektronického psacího stroje ROBOTRON S6130 z produkce RFT.

Stručný popis displeje.

Displej je řešen na dvou DPS kdy na jedné desce je osazen vlastní displej a na druhé DPS je řídící elektronika s pamětí a výkonová část. Displej používá třikrát čtyřmístné maticové displeje VQE10 ale zobrazení je alfanumerické, znaky jsou zobrazované v rastru 5x7v lehce modifikovaném ASCII kódováním a taktéž je k dispozici několik svítivek (LED). Displej neobsahuje adresné dekodéry, aneb o adresaci se musí postarat spolupracující zařízení, Displeje je možný pouze zápis.


Grafické zobrazení znakové sady.

XXXXX   ..X..   ..X..   .....   ..X..   XXXXX   .....   .....
XXXXX   .XXX.   .XXX.   .X.X.   ..X..   ..X..   .....   .....
XXXXX   ..X..   X.X.X   ..X..   ..X..   .XXX.   .....   ..X..
XXXXX   ..X..   ..X..   XXXXX   X.X.X   X.X.X   ..X..   ..X..
XXXXX   X.X.X   ..X..   ..X..   .XXX.   ..X..   XX.XX   ...X.
XXXXX   .XXX.   .XXX.   .X.X.   ..X..   ..X..   .....   ..X..
XXXXX   ..X..   ..X..   .....   XXXXX   ..X..   .....   ..X..

 00      01      02      03      04      05      06      07


.....   .....   .....   .....   ..XXX   .....   .....   .....
..X.X   ..X..   X.X..   .X...   ...X.   ..X..   ..X..   .....
.X..X   .X...   X..X.   ..X.X   XX.X.   .X..X   .X..X   .....
XXXXX   XXXXX   XXXXX   XXXXX   X.XX.   XXXXX   XXXXX   .....
.X...   .X...   ...X.   ..X.X   X.XX.   .X...   .X..X   .....
..X..   ..X..   ..X..   .X...   X.X..   ..X..   ..X..   .....
.....   .....   .....   .....   XX...   .....   .....   .....

 08      09      0A      0B      0C      0D      0E      0F


.X.X.   .X.X.   .X.X.   .....   XXXXX   .....   .....   .....
.....   .....   .....   .....   .....   XXXXX   .....   .....
.XXX.   .XXX.   .....   .....   .....   .....   XXXXX   .....
....X   X...X   X...X   .X..X   .....   .....   .....   .....
.XXXX   X...X   X...X   X.XX.   .....   .....   .....   XXXXX
X...X   X...X   X...X   .....   .....   .....   .....   .....
.XXXX   .XXX.   .XXXX   .....   .....   .....   .....   .....

 10      11      12      13      14      15      16      17


.....   X....   .X...   ..X..   .X.X.   ...X.   ...XX   ..X..
.....   X....   .X...   ..X..   .....   ...X.   ..X..   .X.X.
.....   X....   .X...   ..X..   .....   ...X.   ..X..   .....
.....   X....   .X...   ..X..   .....   ...X.   .XXXX   .....
.....   X....   .X...   ..X..   .....   ...X.   ..X..   .....
XXXXX   X....   .X...   ..X..   .....   ...X.   .X...   .....
.....   X....   .X...   ..X..   .....   ...X.   .XXXX   .....

 18      19      1A      1B      1C      1D      1E      1F


.X...   ..X..   .X.X.   .X.X.   XXX..   XX...   ..X..   ..X..
X.X..   ..X..   .X.X.   .X.X.   ..X..   XX..X   .X.X.   ..X..
..X..   ..X..   .X.X.   XXXXX   .X...   ...X.   .X.X.   .X...
.X...   ..X..   .....   .X.X.   ..X..   ..X..   .XX..   .....
XXX..   .....   .....   XXXXX   XX...   .X...   X.X.X   .....
.....   .....   .....   .X.X.   .....   X..XX   X..X.   .....
.....   ..X..   .....   .X.X.   .....   ...XX   .XX.X   .....

 20      21      22      23      24      25      26      27


..X..   ..X..   XXX..   .....   .....   .....   .....   .....
.X...   ...X.   ..X..   ..X..   .....   .....   .....   ....X
.X...   ...X.   .X...   ..X..   .....   .....   .....   ...X.
.X...   ...X.   ..X..   XXXXX   .....   XXXXX   .....   ..X..
.X...   ...X.   XX..X   ..X..   .X...   .....   .....   .X...
.X...   ...X.   ...X.   ..X..   .X...   .....   .....   X....
..X..   ..X..   ..X..   .....   X....   .....   .X...   .....

 28      29      2A      2B      2C      2D      2E      2F


.XXX.   ..X..   .XXX.   XXXXX   ...X.   XXXXX   ..XX.   XXXXX
X...X   .XX..   X...X   ....X   ..XX.   X....   .X...   ....X
X...X   ..X..   ....X   ...X.   .X.X.   XXXX.   X....   ...X.
X.X.X   ..X..   ..XX.   ..XX.   X..X.   ....X   XXXX.   ..X..
X...X   ..X..   .X...   ....X   XXXXX   ....X   X...X   .X...
X...X   ..X..   X....   X...X   ...X.   X...X   X...X   X....
.XXX.   .XXX.   XXXXX   .XXX.   ...X.   .XXX.   .XXX.   X....

 30      31      32      33      34      35      36      37


.XXX.   .XXX.   .....   .....   .....   .....   .X...   .XXX.
X...X   X...X   .....   .....   .....   .....   X.X..   X...X
X...X   X...X   .X...   .X...   .X..X   XXXXX   X.X..   ....X
.XXX.   .XXXX   .....   .....   .X..X   .....   .X...   ...X.
X...X   ....X   .....   .X...   .X..X   XXXXX   .....   ..X..
X...X   ...X.   .X...   .X...   .XXX.   .....   .....   .....
.XXX.   .XX..   .....   X....   .X...   .....   .....   ..X..

 38      39      3A      3B      3C      3D      3E      3F


..XX.   .XXX.   XXXX.   .XXX.   XXXX.   XXXXX   XXXXX   .XXX.
.X...   X...X   X...X   X...X   .X..X   X....   X....   X...X
.XX..   X...X   X...X   X....   .X..X   X....   X....   X....
.X.X.   XXXXX   XXXX.   X....   .X..X   XXXX.   XXXX.   X..XX
..XX.   X...X   X...X   X....   .X..X   X....   X....   X...X
...X.   X...X   X...X   X...X   .X..X   X....   X....   X...X
.XX..   X...X   XXXX.   .XXX.   XXXX.   XXXXX   X....   .XXXX

 40      41      42      43      44      45      46      47


X...X   .XXX.   ..XXX   X...X   X....   X...X   X...X   .XXX.
X...X   ..X..   ...X.   X..X.   X....   XX.XX   XX..X   X...X
X...X   ..X..   ...X.   X.X..   X....   X.X.X   XX..X   X...X
XXXXX   ..X..   ...X.   XX...   X....   X.X.X   X.X.X   X...X
X...X   ..X..   X..X.   X.X..   X....   X...X   X..XX   X...X
X...X   ..X..   X..X.   X..X.   X....   X...X   X..XX   X...X
X...X   .XXX.   .XX..   X...X   XXXXX   X...X   X...X   .XXX.

 48      49      4A      4B      4C      4D      4E      4F


XXXX.   .XXX.   XXXX.   .XXX.   XXXXX   X...X   X...X   X...X
X...X   X...X   X...X   X...X   ..X..   X...X   X...X   X...X
X...X   X...X   X...X   X....   ..X..   X...X   X...X   X...X
XXXX.   X...X   XXXX.   .XXX.   ..X..   X...X   .X.X.   X.X.X
X....   X.X.X   X.X..   ....X   ..X..   X...X   .X.X.   X.X.X
X....   X..X.   X..X.   X...X   ..X..   X...X   ..X..   X.X.X
X....   .XX.X   X...X   .XXX.   ..X..   .XXX.   ..X..   .X.X.

 50      51      52      53      54      55      56      57


X...X   X...X   XXXXX   X...X   X...X   X...X   ..X..   .....
X...X   X...X   ....X   ..X..   .XXX.   .....   .XXXX   .....
.X.X.   X...X   ...X.   .X.X.   X...X   X...X   X.X..   .....
..X..   .XXX.   ..X..   X...X   X...X   X...X   .XXX.   .....
.X.X.   ..X..   .X...   XXXXX   X...X   X...X   ..X.X   .....
X...X   ..X..   X....   X...X   X...X   X...X   XXXX.   .....
X...X   ..X..   XXXXX   X...X   .XXX.   .XXX.   ..X..   XXXXX

 58      59      5A      5B      5C      5D      5E      5F


.X...   .....   X....   .....   ....X   .....   ...XX   .....
..X..   .....   X....   .....   ....X   .....   ..X..   .....
.....   .XXX.   XXXX.   .XXX.   .XXXX   .XXX.   .XXXX   .XXXX
.....   ....X   X...X   X....   X...X   X...X   ..X..   X...X
.....   .XXXX   X...X   X....   X...X   X.XXX   ..X..   .XXXX
.....   X...X   X...X   X....   X...X   X....   ..X..   ....X
.....   .XXXX   XXXX.   .XXX.   .XXXX   .XXXX   ..X..   .XXX.

 60      61      62      63      64      65      66      67


X....   ..X..   ...X.   X....   .XX..   .....   .....   .....
X....   .....   .....   X....   ..X..   .....   .....   .....
XXXX.   .XX..   ..XX.   X..X.   ..X..   XXXX.   XXXX.   .XXX.
X...X   ..X..   ...X.   X.X..   ..X..   X.X.X   X...X   X...X
X...X   ..X..   ...X.   XXX..   ..X..   X.X.X   X...X   X...X
X...X   ..X..   X..X.   X..X.   ..X..   X.X.X   X...X   X...X
X...X   .XXX.   .XX..   X...X   .XXX.   X.X.X   X...X   .XXX.

 68      69      6A      6B      6C      6D      6E      6F


.....   .....   .....   .....   ..X..   .....   .....   .....
.....   .....   .....   .....   ..X..   .....   .....   .....
XXXX.   .XXXX   X.XX.   .XXX.   .XXXX   X...X   X...X   X...X
X...X   X...X   XX..X   X....   ..X..   X...X   X...X   X.X.X
XXXX.   .XXXX   X....   .XX..   ..X..   X...X   .X.X.   X.X.X
X....   ....X   X....   ...X.   ..X..   X...X   .X.X.   X.X.X
X....   ....X   X....   XXX..   ...XX   .XXXX   ..X..   .X.X.

 70      71      72      73      74      75      76      77


.....   .....   .....   ...X.   .....   .X...   .XXX.   ...X.
.....   .....   .....   ..X..   .....   ..X..   X...X   ..X..
X...X   X...X   XXXXX   .XXX.   .XXX.   .XXX.   X.XX.   .....
.X.X.   X...X   ...X.   X...X   X....   X...X   X...X   .....
..X..   .XXX.   ..X..   X.XXX   X....   X.XXX   X...X   .....
.X.X.   ...X.   .X...   X....   .XXX.   X....   X.XX.   .....
X...X   XXX..   XXXXX   .XXXX   ...X.   .XXXX   X....   .....

 78      79      7A      7B      7C      7D      7E      7F


.....   .....   .....   .....   X.X.X   .....   X...X   .....
.....   .....   .....   .....   .X.X.   .....   X...X   .....
X...X   ..X..   X...X   .....   X.X.X   .XXX.   .....   X...X
XXXXX   ..X..   X...X   .....   .X.X.   .XXX.   X...X   X.X.X
X...X   X.X.X   X.X.X   .....   X.X.X   .XXX.   X...X   XX.XX
.....   ..X..   X...X   XXXXX   .X.X.   .XXX.   X...X   X.X.X
.....   ..X..   X...X   XXXXX   X.X.X   .XXX.   .XXXX   X...X

 80      81      82      83      84      85      86      87


....X   ...XX   .....   .....   .XXX.   .....   .....   .....
XXXXX   ....X   .....   .XXXX   ..X..   .....   .....   .....
....X   .XXXX   X.X.X   X....   ..X..   .....   X...X   ..X..
XXXXX   X...X   X.X.X   .XXX.   ..X..   XXXXX   .X.X.   .X.X.
....X   X...X   X.X.X   ....X   .....   .XXX.   ..X..   X...X
XXXXX   X...X   X.X.X   XXXX.   ..X..   ..X..   .....   .....
....X   .XXXX   X.X.X   ...X.   .X...   .....   .....   .....

 88      89      8A      8B      8C      8D      8E      8F


....X   .XXX.   .XXX.   .XXX.   XX..X   .XXX.   .X...   .X.X.
....X   .....   .....   .....   XX.XX   .....   .X...   X.X.X
....X   ..X..   X...X   .....   XXXX.   .XXX.   XXXX.   .X.X.
....X   ..X..   X...X   .....   XXX..   .XXX.   .X...   X.X.X
....X   X.X.X   X.X.X   .....   XXXX.   .XXX.   .X...   .X.X.
....X   ..X..   X...X   XXXXX   XX.XX   .XXX.   .XXX.   X.X.X
....X   ..X..   X...X   XXXXX   XX..X   .XXX.   ..X..   .X.X.

 90      91      92      93      94      95      96      97


.....   XXXX.   .....   X....   XXXXX   XXXXX   XX...   X....
XXXXX   .X..X   .....   XX...   .....   .....   ..XXX   X.XXX
.....   .X..X   ..X..   XXX..   .X...   ..X..   ...X.   ...X.
..X..   XXX.X   ..X..   XXXX.   ..X.X   X.X.X   XX.X.   XX.X.
.XXX.   .X..X   ..X..   XXX..   XXXXX   .XXX.   X.XX.   X.XX.
..X..   .X..X   ..X..   XX...   ..X.X   ..X..   X.X..   X.X..
.....   XXXX.   ..X..   X....   .X...   XXXXX   XX...   XX...

 98      99      9A      9B      9C      9D      9E      9F


X....   XX...   X....   XX...   X....   XXXXX   XXXXX   XXXXX
X....   .....   X....   .....   X....   ..X..   .XXX.   XXXXX
.X...   .X...   ..X..   ..X..   ..X..   ..X..   ..X..   ..X..
..X.X   ..X.X   X.X.X   X.X.X   X..X.   ..X..   ..X..   ..X..
XXXXX   XXXXX   .XXX.   .XXX.   XXXXX   X.X.X   X.X.X   X.X.X
..X.X   ..X.X   ..X..   ..X..   ...X.   .XXX.   .XXX.   .XXX.
.X...   .X...   XXXXX   XXXXX   ..X..   ..X..   ..X..   ..X..

 A0      A1      A2      A3      A4      A5      A6      A7


....X   ....X   ....X   ....X   XXXXX   .....   .....   .X.X.
.....   .....   .....   .....   XXXXX   .....   .....   ..X..
X..X.   X..X.   X.XXX   ..XX.   .XXX.   X....   ....X   .XXXX
X.X.X   X.X.X   X.X..   ..X.X   ..X..   X..X.   .X..X   X....
X.X.X   X...X   X.XX.   ..XX.   X.X.X   X.XXX   XXX.X   .XXX.
X.X.X   X..X.   X...X   ..X..   .XXX.   X..X.   .X..X   ....X
X..X.   X.XXX   X.XX.   ..X..   ..X..   X....   ....X   XXXX.

 A8      A9      AA      AB      AC      AD      AE      AF


XX...   XX...   XX...   XX...   XX...   XX...   .XXX.   XX...
XX...   XX...   XX...   XX...   XX...   XX...   X....   XX...
...X.   ...X.   ..XX.   ..X.X   ..XXX   .....   X.X..   ....X
..XX.   ..X.X   ....X   ..XX.   ..X..   .....   X.X..   ...X.
...X.   ....X   ...X.   ..X..   ..XX.   .....   X.XXX   ..X..
...X.   ...X.   ....X   ..XX.   ..X..   .....   X....   .X...
...X.   ..XXX   ..XX.   ..X.X   ..X..   .....   .XXX.   X....

 B0      B1      B2      B3      B4      B5      B6      B7


.....   ..X..   ..X..   ..X..   ..XX.   .....   .....   .....
.XXX.   .....   .XXX.   ..X..   ..XX.   .....   .....   .XXX.
X...X   .....   X.X.X   X.X.X   .....   .....   ..XX.   XXXXX
XXXXX   X...X   ..X..   .XXX.   ..XX.   ..XX.   .XXXX   XXXXX
XXXXX   X...X   ..X..   ..X..   .XXXX   ..XX.   .XXXX   XXXXX
XXXXX   X...X   X...X   X...X   .XXXX   .....   ..XX.   .XXX.
.....   .XXXX   XXXXX   XXXXX   ..XX.   .....   .....   .....

 B8      B9      BA      BB      BC      BD      BE      BF


..X..   .X.X.   ...X.   X....   ..X..   .....   ...X.   ..X..
..X..   ..X..   ..X..   .X...   ..X..   .XXX.   ..X..   ..X..
.....   .XXXX   .....   .....   .....   X....   .....   XXXXX
X...X   X....   X...X   .XX..   .XXX.   .XX..   .XX..   X....
X...X   X....   X...X   X..X.   X...X   ...X.   X..X.   XXXX.
X...X   X....   X...X   X..X.   X...X   XXX..   X..X.   X....
.XXX.   .XXXX   .XXXX   .XX..   .XXX.   ..X..   .XX..   XXXXX

 C0      C1      C2      C3      C4      C5      C6      C7


.....   ..X..   ...X.   X....   X...X   X..X.   .....   .....
X...X   ..X..   ..X..   X...X   X...X   X..X.   .X...   ...X.
.XXX.   .....   .XXX.   X..X.   .....   .....   ..X..   ..X..
.X.X.   .XXX.   ....X   ..X..   .XXX.   .XX..   ...X.   .X...
.XXX.   X...X   .XXXX   .X...   X...X   X..X.   ..X..   ..X..
X...X   XXXXX   X...X   X....   X...X   X..X.   .X...   ...X.
.....   X...X   .XXXX   .....   .XXX.   .XX..   .....   .....

 C8      C9      CA      CB      CC      CD      CE      CF


X...X   .....   ..X..   .X.X.   ..X..   ..X..   ..X..   .X...
X...X   .XXXX   ..X..   ..X..   ..X..   ..X..   ..X..   ..X..
.....   X....   .....   .....   .XXXX   .....   .....   .XXX.
X...X   X....   XXXX.   .XXX.   X....   .XXX.   .XX..   ....X
X...X   X....   ..X..   X...X   .XXX.   ..X..   ..X..   .XXXX
X...X   .XXXX   .X...   XXXXX   ....X   ..X..   ..X..   X...X
.XXX.   ...X.   XXXX.   X...X   XXXX.   .XXX.   .XXX.   .XXXX

 D0      D1      D2      D3      D4      D5      D6      D7


..X..   ..X..   ..X..   ..X..   .....   ..X..   ....X   .X...
..X..   ..X..   .....   .....   .....   ..X..   ....X   .X...
.XXXX   .....   XXXXX   .....   .....   XXXXX   ....X   .XX..
X....   .XXX.   ...X.   XXXX.   .....   ...X.   XXX.X   .X...
X....   X....   ..X..   ..X..   ...X.   ..X..   .X.XX   XX...
X....   X....   .X...   .X...   ..X..   .X...   X...X   .X...
.XXXX   .XXX.   XXXXX   XXXX.   ..XX.   XXXXX   XXX.X   .XXXX

 D8      D9      DA      DB      DC      DD      DE      DF


..X..   .X...   .....   ..X..   .....   XXXX.   ..X..   .X.X.
.....   ..X..   .....   .X.X.   .XXX.   X....   ..X..   ..X..
.XXX.   .....   ..X..   .....   ....X   X..X.   .XXX.   .XXX.
..X..   X...X   ...X.   ..X..   .XXXX   XXXXX   X....   X...X
..X..   X...X   XXXXX   ..X..   X...X   X..X.   .XX..   X.XXX
..X..   X...X   ...X.   ..X..   .XXXX   X..X.   ...X.   X....
.XXX.   .XXXX   ..X..   ..X..   ...X.   X...X   XXX..   .XXXX

 E0      E1      E2      E3      E4      E5      E6      E7


.X.X.   XX..X   .X.X.   .X.X.   .X..X   .X.X.   .X.X.   ..X..
..X..   .X..X   ..X..   ..X..   .X..X   ..X..   ..X..   ..X..
.....   .X...   .XXX.   .....   .X...   .....   .....   .....
XXXX.   .X...   X....   .XXX.   XXXX.   X.XX.   XXXX.   XXXX.
X...X   .X...   .XX..   X....   .X...   XX..X   ..X..   X...X
X...X   .X...   ...X.   X....   .X...   X....   .X...   X...X
X...X   XXX..   XXX..   .XXX.   ..XX.   X....   XXXX.   X...X

 E8      E9      EA      EB      EC      ED      EE      EF


.X.X.   ..X..   .X.X.   XXXXX   .....   XXXXX   ..X..   XXXXX
..X..   ..X..   ..X..   XXXXX   .XXX.   XXXXX   .X.X.   XXXXX
XXXXX   X...X   .....   XXXXX   X...X   XXXXX   .....   XXXXX
...X.   X...X   .....   XXXXX   X.XXX   XXXXX   .XX..   XXXXX
..X..   .XXX.   .....   XXXXX   X....   XXXXX   X..X.   XXXXX
.X...   ...X.   .....   XXXXX   .XXXX   XXXXX   X..X.   XXXXX
XXXXX   XXX..   .....   XXXXX   ...X.   XXXXX   .XX..   XXXXX

 F0      F1      F2      F3      F4      F5      F6      F7


..X..   ..X..   .XX..   XXXXX   .X.X.   XXXXX   XXXXX   XXXXX
.X.X.   .X.X.   ..X..   XXXXX   ..X..   XXXXX   XXXXX   XXXXX
.XXX.   .....   ..XX.   XXXXX   .XXX.   XXXXX   XXXXX   XXXXX
....X   .XX..   ..X..   XXXXX   ....X   XXXXX   XXXXX   XXXXX
.XXXX   ..X..   .XX..   XXXXX   .XXXX   XXXXX   XXXXX   XXXXX
X...X   ..X..   ..X..   XXXXX   X...X   XXXXX   XXXXX   XXXXX
.XXXX   .XXX.   .XXX.   XXXXX   .XXXX   XXXXX   XXXXX   XXXXX

 F8      F9      FA      FB      FC      FD      FE      FF

Výpis obsahu EPROM se znakovým generátorem (INTELHEX)

:2000000000000000000000001B111B1B0A111B001B110A1B1B111B001F151B001B151F0012
:200020001B1B1B0A111B0000001B110A1B1B1B001F1F1F1B041F1F001F1F1B1B171B1B0037
:200040001F0B0D001D1B1F001F1B1D001D1B1F001F1A1600171B1F001F1D0B000B1D1F0036
:2000600003171412121A1C001F1B0D001D1B1F001F1B0D000D1B1F001F1F1F1F1F1F1F00F3
:20008000151F110F010E0100151F110E0E0E1100151F1F0E0E0E01001F1F1F0D121F1F0044
:2000A000001F1F1F1F1F1F001F001F1F1F1F1F001F1F001F1F1F1F001F1F1F1F001F1F0058
:2000C0001F1F1F1F1F001F001E1E1E1E1E1E1E001D1D1D1D1D1D1D001B1B1B1B1B1B1B000C
:2000E000151F1F1F1F1F1F001717171717171700071B1B011B1D01001B151F1F1F1F1F004E
:200100001D1A1B1D181F1F001B1B1B1B1F1F1B001515151F1F1F1F00151500150015150031
:20012000181B1D1B1C1F1F001C0C171B1D0607001B1515190A1609001B1B1D1F1F1F1F0020
:200140001B1D1D1D1D1D1B001B17171717171B00181B1D1B0C171B001F1B1B001B1B1F00DC
:200160001F1F1F1F1D1D1E001F1F1F001F1F1F001F1F1F1F1F1F1D001F0F171B1D1E1F0060
:20018000110E0E0A0E0E11001B191B1B1B1B1100110E0F131D1E0000000F17130F0E110067
:2001A0001713151600171700001E100F0F0E1100131D1E100E0E1100000F171B1D1E1E002C
:2001C000110E0E110E0E1100110E0E010F1719001F1F1D1F1F1D1F001F1F1D1F1D1D1E00A0
:2001E0001F1F0D0D0D111D001F1F001F001F1F001D1A1A1D1F1F1F00110E0F171B1F1B006C
:20020000131D191513171900110E0E000E0E0E00100E0E100E0E1000110E1E1E1E0E1100E6
:20022000100D0D0D0D0D1000001E1E101E1E0000001E1E101E1E1E00110E1E060E0E0100CF
:200240000E0E0E000E0E0E00111B1B1B1B1B110003171717161619000E161A1C1A160E007C
:200260001E1E1E1E1E1E00000E040A0A0E0E0E000E0C0C0A06060E00110E0E0E0E0E1100C8
:20028000100E0E101E1E1E00110E0E0E0A160900100E0E101A160E00110E1E110F0E11006E
:2002A000001B1B1B1B1B1B000E0E0E0E0E0E11000E0E0E15151B1B000E0E0E0A0A0A150050
:2002C0000E0E151B150E0E000E0E0E111B1B1B00000F171B1D1E00000E1B150E000E0E0031
:2002E0000E110E0E0E0E11000E1F0E0E0E0E11001B011A110B101B001F1F1F1F1F1F0000E9
:200300001D1B1F1F1F1F1F001F1F110F010E01001E1E100E0E0E10001F1F111E1E1E11005C
:200320000F0F010E0E0E01001F1F110E021E0100071B011B1B1B1B001F1F010E010F1100F8
:200340001E1E100E0E0E0E001B1F191B1B1B1100171F1317171619001E1E161A18160E0016
:20036000191B1B1B1B1B11001F1F100A0A0A0A001F1F100E0E0E0E001F1F110E0E0E110046
:200380001F1F100E101E1E001F1F010E010F0F001F1F120C1E1E1E001F1F111E19171800DE
:2003A0001B1B011B1B1B07001F1F0E0E0E0E01001F1F0E0E15151B001F1F0E0A0A0A150019
:2003C0001F1F0E151B150E001F1F0E0E111718001F1F00171B1D0000171B110E021E0100E5
:2003E0001F1F111E1E1117001D1B110E021E0100110E120E0E121E00171B1F1F1F1F1F0088
:200400001F1F0E000E1F1F001F1F1B1B0A1B1B001F1F0E0E0A0E0E001F1F1F1F1F00000075
:200420000A150A150A150A001F1F1111111111000E0E1F0E0E0E01001F1F0E0A040A0E00EA
:200440000F000F000F000F00070F010E0E0E01001F1F0A0A0A0A0A001F011E110F10170029
:20046000111B1B1B1F1B1D001F1F1F00111B1F001F1F0E151B1F1F001F1F1B150E1F1F00A7
:200480000F0F0F0F0F0F0F00111F1B1B0A1B1B00111F0E0E0A0E0E00111F1F1F1F0000004E
:2004A0000C04101810040C00111F1111111111001D1D101D1D111B00150A150A150A15003D
:2004C0001F001F1B111B1F00100D0D080D0D10001F1F1B1B1B1B1B001E1C1810181C1E00A3
:2004E000001F1D0B000B1D00001F1B0A111B00001C031714121A1C001E021714121A1C00F8
:200500001E1E1D0B000B1D001C1F1D0B000B1D001E1E1B0A111B00001C1F1B0A111B0000AB
:200520001E1E1B1600171B00001B1B1B0A111B0000111B1B0A111B0000001B1B0A111B00AC
:200540000F1F160A0A0A16000F1F160A0E1602000F1F021A120E12000F1F130B131B1B009E
:200560000000111B0A111B001F1F1E1602161E001F1F0F0D080D0F00151B011E110F100074
:200580001C1C1713171717001C1C170B0F1703001C1C130F170F13001C1C0B131B130B000F
:2005A0001C1C031B131B1B001C1C1F1F1F1F1F00111E1A1A021E11001C1C0F171B1D1E0081
:2005C0001F110E0000001F001B1F1F0E0E0E01001B110A1B1B0E00001B1B0A111B0E000046
:2005E00013131F13010113001F1F1F13131F1F001F1F130101131F001F11000000111F00E8
:200600001B1B1F0E0E0E1100151B011E1E1E0100171B1F0E0E0E01001E1D1F19161619008A
:200620001B1B1F110E0E11001F111E1917181B00171B1F19161619001B1B001E101E000045
:200640001F0E1115110E1F001B1B1F110E000E00171B110F010E01001E0E161B1D1E1F006E
:200660000E0E1F110E0E110016161F19161619001F1D1B171B1D1F001F171B1D1B171F00D4
:200680000E0E1F0E0E0E11001F011E1E1E0117001B1B1F101B1D1000151B1F110E000E0029
:2006A0001B1B011E110F10001B1B1F111B1B11001B1B1F191B1B11001D1B110F010E0100EB
:2006C0001B1B011E1E1E01001B1B1F111E1E11001B1F00171B1D00001B1F1F101B1D10009B
:2006E0001F1F1F1F171B13001B1B00171B1D00000F0F0F08050E08001D1D191D1C1D0100BA
:200700001B1F111B1B1B11001D1B1F0E0E0E01001F1F1B1700171B001B151F1B1B1B1B004D
:200720001F110F010E011700101E160016160E001B1B111E19171800151B110E021E0100B8
:20074000151B1F100E0E0E000C0D1D1D1D1D1800151B111E19171800151B1F111E1E110017
:200760000D0D1D101D1D1300151B1F120C1E1E00151B1F101B1D10001B1B1F100E0E0E0006
:20078000151B00171B1D00001B1B0E0E11171800151B1F1F1F1F1F0000000000000000007D
:2007A0001F110E021E01170000000000000000001B151F1916161900000000000000000016
:2007C0001B15110F010E01001B151F191B1B1100191B131B191B1100000000000000000063
:2007E000151B110F010E010000000000000000000000000000000000000000000000000099
:00000001FF



Schéma displeje a černobílá verze ZDE.


Výkres osazení displeje




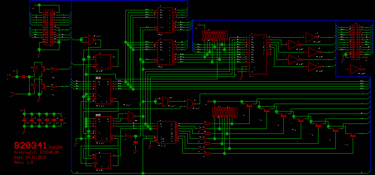
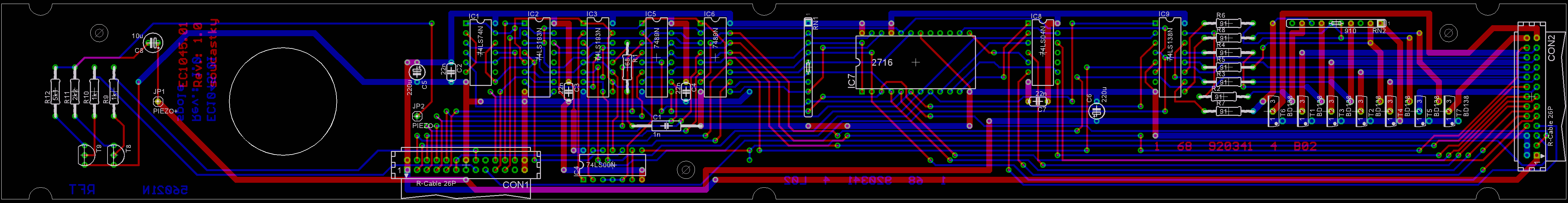
Schéma elektroniky a černobílá verze ZDE.


Výkres osazení elektroniky



Technického porno



ÚVOD | Novinky | 8 Bitů | Příslušenství | Drobnosti | TTL | Kontakt


TTL / 12 místný alfanumerický displej RFT s pamětí



SAPI.cz - web o československých osmibitech, zejména SAPI-1. Provozuje EC1045 od roku 2011
Za korekce češtiny dekuji: MELSOFTovi, Silliconovi, Martinu Lukáškovi a NOSTALCOMPovi

Když začínám blbnout z 8bitů tak se chodím léčit mezi otaku.
Animefest.cz