ÚVOD | Novinky | 8 Bitů | Příslušenství | Drobnosti | TTL | Kontakt


SAPI-1 | ONDRA | PMI-80 | PMD-85 | klony PMD-85 | klony SM50/40 | PETR | PLAN-80A | IQ151 | TNS | FK-1 | HVĚZDA | SP 830 | PCS 1-QR6000 | TEMS


Mikropočítač IQ151 | Moduly k IQ151 | Dokumentace


8 bity / IQ151 / Moduly k IQ151 / SERI





SERI



Budu se zde výhradně věnovat technickým prostředkům a to proto, že již existují stránky které se věnují tomuto počítači např. ZDE (jejich zrcadlo) a nebo ZDE.

Originální a další dokumentace je k dispozici například ZDE a zrcadlo, technický popis nemusí vždy odpovídat schématům, co jsem spáchal, protože až na vzácné výjimky šlo o získaní schémat metodou zpětného inženýrství.

Schéma kompletně získáno metodou zpětného inženýrství.


Stručný popis modulu SERI

Modul SERI podle všeho je primárně určen pro tvorbu sítě. Přenos dat je sériový synchronní, napěťové úrovně a způsob zapojení odpovídá RS485 (diferenciální smyčka), synchronnost přenosu je zajištěna tím že na druhém kanále jsou posílané hodiny. Hodiny pro celou síť vysílá jeden z modulů v síti, volí se spínačem S1-6 v modulu. Podobným způsobem je řešena lokální síť u CONSUL 2717 a PMD 85 s moduly PMD 71. Vysílaný kmitočet je 128KHz aneb přenos je rychlostí 128KBAUD, což je úplně mimo standardní přenosové rychlosti … vzhledem k tomu že se přenáší data i hodiny tak není úplně nutné se držet standardních přenosových rychlostí ale … ten jeden čítač navíc aby se získala standardní přenosové rychlost by to snad sneslo … více u modulu SESTYK.

Modul umožňuje nastavit číslo stanice a to v rozsahu 0 až 31.

Modul zabírá 24 adres v rozsahu 40H až 4BH a díky neúplnému dekodéru adres se zrcadlí na adresách 60H až 6BH. EPROM s ovladačem je adresovaná v rozsahu C800H až CFFFH.


Obsah EPROM ovladače ve fotmátu INTELHEX.

:20000000C343C8C3B5C9C36ACAC3C8CAC3DACAC30FF8C30CF8C306F8C38ACBC374CBC38C63
:20002000CBC397CBC3A3CBC3F2CBC31ACC3E00C9C39FCBC3A6CDC3A0CCC300CDC3FACCC301
:2000400026C920F3310001CD89CC21FFFF220C00232230002232002215003EF6D3883A052F
:200060000067D389CD36CE222E003EC32EE87711E7CD237323722EF477231171CC7323720C
:2000800023237723112CCB7323722E001100C8014300CDCAC91102CA2E017323723E9532AC
:2000A0000300AF3204003C321400CD64CC1F0A49513135312046454C4E45542042494F5354
:2000C0000A2843292056532046454C2043565554202D204B533033303638382D00CD26C933
:2000E000CD4CCC3A2F00CD4CCCCDDECACD6DCA218BE53600DB86E630CA2CC9FE20C22DC981
:20010000218000E5110DC9011900C3CAC9CD89CC3E05D3453E80D3453EC33200C821F8FF9C
:200120002201C8C300F8DB482FE61FC934CDD6C9FB0100D0CDA3CBCD5CCFCD02CA3E002A59
:200140002E002E601601010033CD19CA3E002A2E000100EA09E5162C010001CD19CAD12193
:200160000808197C96CA9EC9F5D53E0001002D1606210001CD19CAD1E1D5010001C50100A0
:20018000167BE607C28CC9E37E23E36F7D176FD295C91A8412130B78B1C281C9E1E1CDD659
:2001A000C9EBD5CDCAC9CDA6CD3E9BD3893A0400E6F14FFBC9310001CDD6C9E5232323E3EA
:2001C000C3A3C9E1D1E3EB0180001A7713230B78B1C2CAC9AFC92156CB2239002A2E002E04
:2001E000032201003EC3323800320000320500EB2103F21922060021FDE919010608118003
:20020000DDC93E0001020016082180D1CD19CA3E0101020016102180D5E5D5C54FCD74CBFF
:20022000C1CD91CBF177C1CDA3CBCDA2CEB7C249CCCD64CC2A00CDA9CBC22ACAC93E98F3F5
:20024000D387DB84F53E8AD387FBF1CD67F9D065DB85CD67F9D07D878787B42A2E00C660DF
:200260006F4E79211EF9E5C3FBF8CD34CC2A2E002E42DB862FE6C0CA7ECAE6401F7746FB9B
:20028000AF11310012131AB7C03A3000E61F1AC02A0600E5CD3DCAE12206006F9FF01279F3
:2002A000FE61DAB0CAFE7BD2B0CAA84F7887876F7D21BACAE5C5E5C3BDF813121B1A213006
:2002C00000F33435FBC034C9CD34CCCD6DCAB7CACBCAAF3232003A3300C9CD34CC210E0AD4
:2002E00021310075792115003435CA10CBD6204F35C2F9CA34342371C9F5C5D5E5352346A4
:20030000210B007E235E23561223712370C390F134FE1BC835FE0CC8FE0DC8FE0AC222CB16
:200320000E0D2A0600CD09F8220600C9F522360021000039312E00E52130007EA7C46CF72B
:20034000237EA7210800CC84F734E1F92A36003E20D388F1FBC9F3F5E5D52A3100220700E3
:200360002A2E002204002EF91148F7732372D1E1F1C392F721000079FE02D03202E76F2677
:20038000000100D02929292909C90E00793203E7C9C5CD8CCBC1482104E7712188E5C9697B
:2003A0002600C969602286E5C92186E57EC68077237ECE00772104E7342188E535C93A0379
:2003C000E7FE0237C03A04E7FE103FD8476F2600292929292929291180D53A02E7B7C2E90F
:2003E000CB1180D178FE083FD819EB2A86E5018000C9CD34CCCDBECBD207CCCD36CECDA250
:20040000CECDA6CDC342CECDCAC93A02E7B7C83A20D0B7C82A1CD034AFC9CD34CCCD36CEF0
:20042000CDFFCECDA6CDCD42CEB7C0CDBECBEBD4CAC9AFC921020039223400E1FBCD48CCFF
:20044000EB2A3400F9EBFBC9E90E00FFF50F0F0F0FCD55CCF1E60FFE0ADA5ECCC607C630E1
:200460004FC3E0CAE37E23E3B7C84FCDE0CAC364CCE5213800E3F5C34FCBE3C546237ED3CC
:200480004505C27DCC23C1E3C9CD7ACC0C00180100042003C8077E0500DB44DB44DB44C9A0
:2004A000E1D1C1CD89CCCD7ACC053563156B801AD344130D3EC0D3453E10D345DB45E60420
:2004C000CABCCC1AD34413DB45E640C2F0CC0DC2BCCC06030DCAF0CCDB45E644FE44C2D4AD
:2004E000CCDB45E604CAE1CC3EFED34405C2E1CC3E15D3453E61D34579E906FF21062821EF
:200500000600E1D1E3CD89CC3E06D3451AD3454E36003E73D3451A3C3ED8CA1FCDF604D354
:2005200045F53E43D345F1F601D345DB45E681FA4ECDE258CDCD9DCD3E01D345DB45B7F2EE
:200540002BCDE670C83E01D345DB45E670C93E80C9DB45E601CA61CDDB441213340DCA8199
:20056000CDDB45E681FA4ECDEA74CDDB441213340DCA81CD3E11D345DB45B7F251CDC342F7
:20058000CDDB45E681FA4ECDEA8DCDDB443E11D345DB4547E6A0CA81CD78C342CD0405C808
:2005A00005C0D13E01C9F3F52100E636FFCD89CC3E06D345CD26C9D345CD7ACC0601087392
:2005C000DC43DDF1C92102E67EFE0D3E00C023E5CD4CCE210200E521E5CDE5CDA0CCE1CD3F
:2005E000F9CC3E01C9000EF5DB4422FEE52100003922FCE531FCE5C5D547DB45E601CA03E3
:20060000CEDB442101E6702B36011102E60EFECA16CE1213340DDB403E20D3883E38CD6182
:20062000CDB7CCC5CDCDA6CDD1C12AFCE5F92AFEE5D345F1FBC9F3DB89328AE53EDFD389B7
:20064000FBC9F3F53A8AE5D389F1FBC9061E05C8C34ECE3A8BE5B73A89E5C8FFCD26C932A6
:2006600001E63EFF3200E62100E6E52101E6E5CD00CD3289E5C9CD5CCE3A89E5B7CA88CEEC
:200680000E01CD53CEC376CECDC5CD0FD292CEC376CE3A02E6B7CAA1CE0E03CD53CEC37665
:2006A000CEC9D53E003200E73E043201E7CD76CECD4CCE0E05C52100E7E5CDA0CCCD5CCE2E
:2006C0003A89E5B7CACFCE0E02CD53CEC3ADCE3A02E6D605C2E9CE3E00E1F52103E6E52A75
:2006E00086E5E5CDC3C9C3FDCE3A02E6D606CAF9CE0E04CD53CEC3ADCE3EFFE1F5F1C9D554
:200700003E003200E73E073201E72A86E5E52105E7E5CDC3C9CD76CECD4CCE0E85C52100ED
:20072000E7E5CDA0CCCD5CCE3A89E5B7CA37CF0E02CD53CEC315CF3A02E6D608C246CF3ED4
:2007400000E1F5C35ACF3A02E6D609CA56CF0E04CD53CEC315CF3EFFE1F5F1C93E00320003
:20076000E73E013201E7CD76CECD4CCE0E02C52100E7E5CDA0CCCD5CCE3A89E5B7CA88CFCF
:200780000E02CD53CEC366CF3A02E6D602CA98CF0E04CD53CEC366CF2103E6E52A86E5E5D7
:2007A000CDC3C9C9CD36CECD02CAC342CE2100E636FFE523E5CD00CDB7C2ADCFCDC5CDB70C
:2007C000C2ADCFC90000000000000000000000000000000000000000000000000000000012
:2007E0000000000000000000000000000000000000C3ADCFC3A4CFC336CEC342CEC34CCE0D
:00000001FF



Schéma z modulu SERI a černobílá verze ZDE.






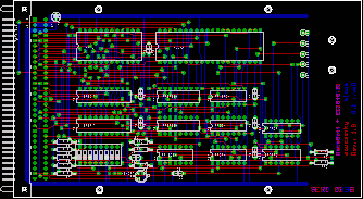
DPS SERI




ÚVOD | Novinky | 8 Bitů | Příslušenství | Drobnosti | TTL | Kontakt


SAPI-1 | ONDRA | PMI-80 | PMD-85 | klony PMD-85 | klony SM50/40 | PETR | PLAN-80A | IQ151 | TNS | FK-1 | HVĚZDA | SP 830 | PCS 1-QR6000 | TEMS


Mikropočítač IQ151 | Moduly k IQ151 | Dokumentace


8 bity / IQ151 / Moduly k IQ151 / SERI



SAPI.cz - web o československých osmibitech, zejména SAPI-1. Provozuje EC1045 od roku 2011
Za korekce češtiny dekuji: MELSOFTovi, Silliconovi, Martinu Lukáškovi a NOSTALCOMPovi

Když začínám blbnout z 8bitů tak se chodím léčit mezi otaku.
Animefest.cz