ÚVOD | Novinky | 8 Bitů | Příslušenství | Drobnosti | TTL | Kontakt


SAPI-1 | ONDRA | PMI-80 | PMD-85 | klony PMD-85 | klony SM50/40 | PETR | PLAN-80A | IQ151 | TNS | FK-1 | HVĚZDA | SP 830 | PCS 1-QR6000 | TEMS


Mikropočítač PMD-85 | Příslušenství k PMD-85


8 bity / PMD-85 / Příslušenství k PMD-85 / PRG-85





PRG-85



PRG-85 je programátor pamětí EPROM 2708/2716 a je předchůdce PMD-40. Více zde.



Schéma zapojení


Schéma PRG-85 a černobílá verze ZDE.

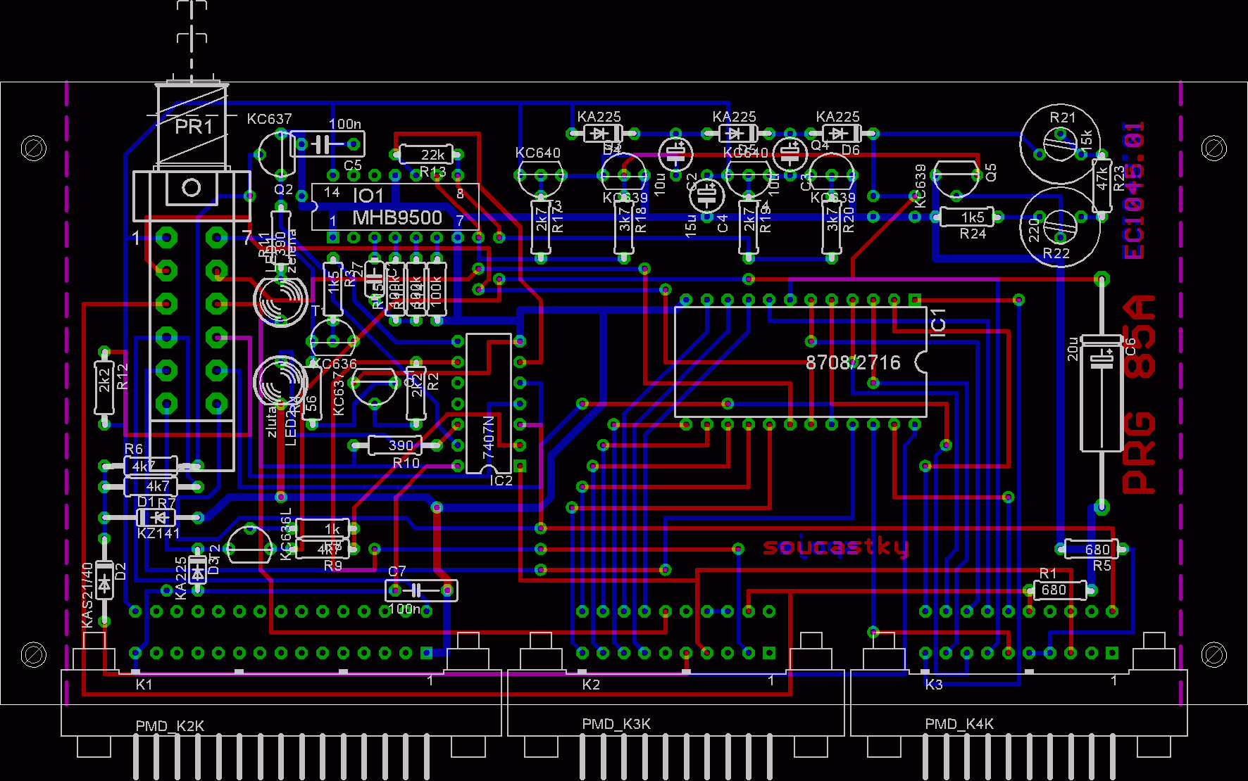
Rozmístění součástek


Výkres osazeni



Trochu technického porna




ÚVOD | Novinky | 8 Bitů | Příslušenství | Drobnosti | TTL | Kontakt


SAPI-1 | ONDRA | PMI-80 | PMD-85 | klony PMD-85 | klony SM50/40 | PETR | PLAN-80A | IQ151 | TNS | FK-1 | HVĚZDA | SP 830 | PCS 1-QR6000 | TEMS


Mikropočítač PMD-85 | Příslušenství k PMD-85


8 bity / PMD-85 / Příslušenství k PMD-85 / PRG-85



SAPI.cz - web o československých osmibitech, zejména SAPI-1. Provozuje EC1045 od roku 2011
Za korekce češtiny dekuji: MELSOFTovi, Silliconovi, Martinu Lukáškovi a NOSTALCOMPovi

Když začínám blbnout z 8bitů tak se chodím léčit mezi otaku.
Animefest.cz