ÚVOD | Novinky | 8 Bitů | Příslušenství | Drobnosti | TTL | Kontakt


Příslušenství / 3WN 166 07




MYŠ 3WN 166 07



Rozdíl mezi elektronickou myší 3WN 166 05 a 3WN 166 07 je v použitém konektoru.



OCR návodu 3 WN 166 07



TESLA Blatná, k. p.               telefon:24 21
Palackého 644dálnopis:144415
366 01 Blatná




ELEKTRONICKÁ MYŠ 3 WN 166 07



Elektronická myš (EM) je určena k mikropočítači pro ruční komunikaci s využitím okének a symbolů. Tento způsob komunikace se označuje často jako VIMP (Window-Icon-Mouse-Pointing). EM 3 WN 166 07 umožňuje komunikaci s programem, který předpokládá testování až tří tlačítek. Elektronické signály, které určují směr a délku pohybu EM. jsou přenášeny paralelně. Vyhodnocení směru a délky pohybu EM je předmětem daného programového vybavení k danému mikropočítači.

K převodu mechanického pohybu je využita pogumovaná koule a z ní je pohyb přenášen na odčítači zařízení. K vlastnímu elektronickému odčítání pohybu odčítacího mechanismu je využit optoelektronický princip. Výstupní elektrické signály určující směr a délku pohybu EM ve směru X (nebo Y) jsou označeny : Ax , Bx , (nebo Ay , By ). Rozlišení směru pohybu je založeno na vyhodnocení signálů A a B v daném směru X nebo Y v daném časovém okamžiku. Je-li při přechodu z log. 0 do log. 1 elektrického signálu A v daném časovém okamžiku el. signál B v log. 1 (log. 0), potom se EM pohybuje v kladném (záporném) směru pravoúhlých souřadnic. Log. 0 el. signálů Tl 1, Tl 2, Tl 3, signalizuje stisknutí některého ze tří tlačítek. (Při pracovní poloze EM je Tl 1-levé tlačítko, Tl 2-prostřední a Tl 3-pravé tlačítko).



TECHNICKÉ ÚDAJE:

paralelní výstup el. signálůAx,Bx,Ay,By,Tl 1, Tl 2, Tl 3
konektorDB - 9
dělka přívodního kabelumin. 1,5 m
napájecí napětí5V - 5 %
maximální proudový odběr   80 mA
hmotnostmax. 0,3 kg
rozlišovací schopnost0,52 mm/program. krok


MEZNÍ PROVOZNÍ PODMÍNKY :

teplota okolního vzduchu+ 5°C až 40°C
atmosférický tlak vzduchu84 až 107 kPa
přehřátí vzduchu uvnitř zařízení   
oproti teplotě okolímax. o 15° C
relativní vlhkost40 % až 90 % při teplotě 30° C


Konektorová zásuvka DB-9

označení signálů   Ax   Bx   Ay   By   Tl 1   Tl 2   Tl 3   Ucc   GND
číslo vývodu421365978


POKYNY PRO ÚDRŽBU

Pro správnou funkci a bezporuchový provoz EM je nutné ji používat rovné a čisté podložce. Dojde-li presto k znečistění pogumované koule, může obsluha vyjmout podle označení bajonetový uzávěr na kouli vyčistit. Obsluze je zakázáno EM rozebírat a čistit jiným způsobem. Nedoporučuje se nechat působit přímé sluneční záření na kryt EM.



Technická specifikace   TSB - 080
Technické podmínkyTPTE 57 - 043/89
JKPOV403 418 166 051


Výrobce: TESLA Blatná k.p., Palackého 644, Blatná 388 15
Servis: TESLA Blatná k.p., Palackého 644, Blatná 388 15




K myši 3WN 166 05/07 nemám dokumentaci, schéma získáno metodou zpětného inženýrství.

Elektronika myši obsahuje pouze tvarovače, na úroveň TTL signálu, pro snímače polohy.




Schéma 3WN_166_0x a černobílá verze ZDE.




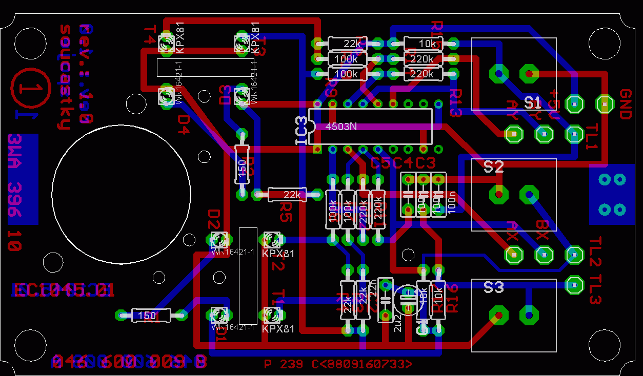
DPS 3WN_166_0x







A teď trochu technického porna.







ÚVOD | Novinky | 8 Bitů | Příslušenství | Drobnosti | TTL | Kontakt


Příslušenství / 3WN 166 07



SAPI.cz - web o československých osmibitech, zejména SAPI-1. Provozuje EC1045 od roku 2011
Za korekce češtiny dekuji: MELSOFTovi, Silliconovi, Martinu Lukáškovi a NOSTALCOMPovi

Když začínám blbnout z 8bitů tak se chodím léčit mezi otaku.
Animefest.cz