ÚVOD | Novinky | 8 Bitů | Příslušenství | Drobnosti | TTL | Kontakt


SAPI-1 | ONDRA | PMI-80 | PMD-85 | klony PMD-85 | klony SM50/40 | PETR | PLAN-80A | IQ151 | TNS | FK-1 | HVĚZDA | SP 830 | PCS 1-QR6000


ZPS | Technické prostředky | Programové vybavení | Dokumentace


8 bity / SAPI-1 / Technické prostředky / Z-143




Z-143



OCR návodu Z-143

TESLA
ELTOS
STÁTNÍ
PODNIK
DIZ

SAPI-1


APLIKAČNÍ PŘÍRUČKA











Z-143







Obsah:

  1. Úvod
  2. Technické parametry
  3. Instalace
  4. Popis funkce
  5. Programování
  6. Testování
  7. Údržba
  8. Všeobecné údaje
  9. Bezpečnostní požadavek
  10. Z-143 zapojení X1
  11. Z-143 zapojení X2
  12. Z-143 zapojení X3
  13. Rozpiska součástí Z-143
  14. Rozložení součástek Z-143

Přílohy:

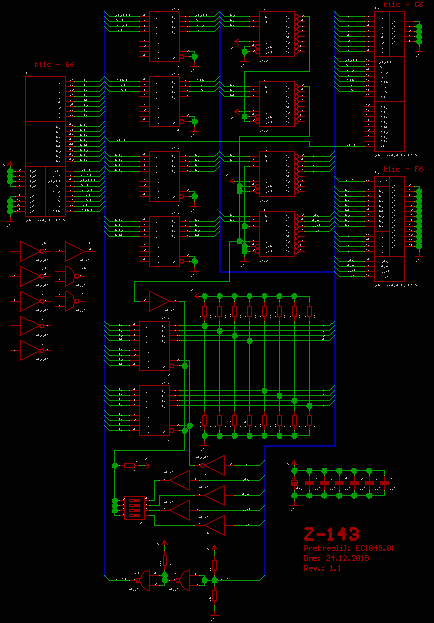
  1. Schéma Z-143


  1. Úvod
  2. Jednotka Z-143 "Kanál IOB-1 sběrnic" je v systému CHP 3000 využívána k propojení až čtyř sběrnic IOB-1 se sběrnicí ARB-1. Na výstupy jednotky Z-143 (konektory X2,X3) je možno připojit max. 4 jednotky Z-144. Poslední z nich (na konci vedení) je osazena zakončovací mi děliči (R1-R62).

    Propojeni jednotek Z-143 - Z-144 je nutno provést vodiči Vfdp 90 o charakteristické impedanci 90Ω.

    Mikropočítačový systém CHP 3000 byl vyvinut v Chemoprojektu, odštěpném závodě Praha 9 - Satalice.

    Účelem aplikační příručky je poskytnout uživateli základní informace pro instalaci a použití jednotky Z-143.



  3. Technické parametry
  4. Napájení jednotky:+5V +-0.25V
    Odběr proudu při plném osazeni:   +5V/1A
    Rozměr desky:140 x 150 x 15 mm
    Hmotnost:150 g
    Počet modulů:1
    Počet integrovaných obvodů:13
    Volba adresy sběrnice:prostřednictvím 4 přepínačů



  5. Instilace
  6. Před instalací jednotku Z-143 zkontrolujeme, zda nedošlo během přepravy nebo skladování k mechanickému poškozeni desky nebo konektorů.

    Jednotku Z-143 "Kanál IOB-1 sběrnice" je možno připojit pouze na sběrnici typu ARB-1.

    Po zasunutí jednotky Z-143 do vany a připojení na sběrnici kontrolujeme, zda nedošlo k nedovolenému zatížení sběrnice.



  7. Popis funkce
  8. Jednotka Z-143 "Kanál IOB-1 sběrnice" se připojuje na sběrnici ARB-1 konektorem X1. Prostřednictvím obousměrných budičů sběrnic (MH 3216) jsou impedančně odděleny všechny signály sběrnice ARB-1 potřebné pro vytvoření sběrnic IOB-1.

    Adresní signály A0 až A7 (obvody IO1, IO2) datová část sběrnice (obvody IO5, IO6) a obvody IO3 a IO4 oddělují signály STSB, /M1, fi2, /INTA, /IOR, /IOW. Signál RDY je oddělen obvodem MH 7438.

    Nejvyšší bity adresy A6,A7 jsou dekódovány obvodem IO9 (MH 3205) do kódu 1 ze 4 a vytvoří tak 4 adresy (0,1,2,3) pro 4 vany sběrnic IOB-1. Dále je celá adresa IO dekódována obvody IO7, IO8 (MH 3205) až na adresy /00H, /01H, /02H, /03H. Tyto adresy jsou užívány jako dotaz na vektory přerušení z jednotlivých van.

    /00H je určena pro vanu 0
    /01H je určena pro vanu 1
    /02H je určena pro vanu 2
    /03H je určena pro vanu 3

    Adresy van jsou přes oddělovací obvod IO11 (MH 7417) přivedeny na spínače SP1 až SP4, kterými se povoluje průchod dat datovou sběrnicí (IO5, IO6) pouze z připojených van.

    Adresami van 0,1,2,3 je IO adresní prostor rozdělen na 4 části po 64 adresách kromě vany 0, která je ochuzena o adresy /00H až /03H. Výstupy jednotky Z-143 jsou vyvedeny na konektory X2,X3 a vytváří tak kanál IOB-1 sběrnic, na který mohou být připojeny paralelně až čtyři budiče IOB-1 sběrnic Z-144.

    "Kanál IOB-1 sběrnic" je připojen vodiči Vfdp 90 o charakteristické impedanci 90Ω. Poslední z připojených jednotek Z-144 je pak zakončena přizpůsobovacími děliči.



  9. Programování
  10. Pro zvolenou adresu sběrnice je příslušný přepínač v sepnuté poloze 1. Jednotlivé přepínače jsou určeny pro adresy sběrnic takto:

    Přepínač   Adresa sběrnice   Adresní pole
    SP 4004H - 3FH
    SP 3140H - 7FH
    SP 2280H - BFH
    SP 13C0H - FFH



  11. Testování
  12. Jednotka Z-143 je ve výrobním závodě testována pomoci testovacího programu TES143.



  13. Údržba
  14. Údržba desky spočívá v udržování kontaktů FRB konektorů. Tyto kontakty je nutno chránit před znečištěním a mechanickým poškozením, aby byla zajištěna spolehlivá funkce systému. Před každým zasunutím desky do sběrnice je nutno zkontrolovat, zda nejsou špičky konektoru ohnuty, aby nedošlo k jejich ulomení. Servis desky zajišťuje dodavatel systému TESLA DIZ prostřednictvím servisních středisek. V případě odeslání desky do opravy je nutno ji zabalit do původního přepravního obalu.



  15. Všeobecné údaje
  16. Pracovní podmínky:teplota okolí...+5°C až +40°C
    relat. vlhkost...40 – 80%. při 30°C
    prostředí...neklimatizované,
    bez agresivních plynů a par
    atmosfér.tlak...84 - 107 kPa
    prašnost...max. 1mg/m3
    částice max. 10 µm
    vibrace-odolnost..0.1 mm při 25 Hz

    Krytí dle ČSN 33 0330 je IP 00.

    Deska je napájena ze zdroje, který odpovídá ČSN 36 9060.

    Kvalifikace obsluhy a údržby - pracovník poučený dle § 4 vyhlášky 50/78Sb.

    Skladování:

    skladovací prostor musí být suchý, dobře větraný bez mechanických otřesů a chemických vlivů, skladovací teplota musí být v rozmezí -5 až +35 °C a relativní vlhkost max. 75%, výrobky musí být skladovány v neporušeném obalu, při vybalování systému (zvláště v zimním období) je nutné ponechat výrobek v přepravním obalu 4-5 hodin v pracovních podmínkách, aby nedošlo k orosení desek.

    Záruka:

    dodavatel ručí za jakost výrobku po dobu 6 měsíců ode dne splnění dodávky za předpokladu, že deska nebyla mechanicky poškozena hrubým, nebo neodborným zásahem.



  17. Bezpečnostní požadavek
  18. Všechna zařízení a přístroje připojené na vstupy a výstupy jednotky Z-143 musí splňovat požadavek ochrany zvýšenou isolací podle normy ČSN 36 9060 na min. 2,5 kV.



  19. Z-143 zapojení X1
  20. číslo konektoru:X1konektor:TY 517 6211
    deska:Z-143   klíčování:C6
    číslosignál   názevtyp
    (PIN)   
    1RTLtlačítko RESETBD
    2
    3RDYREADYOUT
    4STSBvzorek statutuINP
    5
    6/M1příznak cyklu M1INP
    7
    8/RESnulováni systémuINP
    9
    10/IORčtení z portuINP
    11
    12/IOWzápis do portuINP
    13
    14
    15+5VnapájeniMAP
    16+5VnapájeníNAP
    17+5VnapájeniNAP
    18+5VnapájeníNAP
    190vzemNAP
    200VzemNAP
    21
    22
    23
    24
    25
    26
    27
    28
    29
    30
    31D4dataBD
    32D3dataBD
    33D6dataBD
    34D5dataBD
    35D2dataBD
    36D7dataBD
    37D0dataBD
    38D1dataBD
    39A1adresaINP
    40A0adresaINP
    41A3adresaINP
    42A2adresaINP
    43A5adresaINP
    44A4adresaINP
    45A7adresaINP
    46A6adresaINP
    47
    48
    49
    50
    51
    52
    530VzemNAP
    540VzemNAP
    55
    56
    57
    58
    59
    60fi2hodiny fi2 TTLINP
    61/INTApotvrzení přerušení   INP
    62

    INPvstupní
    BDobousměrný
    OUT   výstupní
    NAPnapájení



  21. Z-143 zapojení X2
  22. číslo konektoru:X2konektor:TY 513 3011
    deska:Z-143   klíčování:C3
    číslosignál   názevtyp
    (PIN)   
    1
    2/RTLtlačítko RESETBD
    3
    4D7dataBD
    5
    6D6dataBD
    7
    8D5dataBD
    9
    10D4dataBD
    110VzemNAP
    12D3dataBD
    130VzemNAP
    14D2dataBD
    150VzemNAP
    16D1dataBD
    170VzemNAP
    18D0dataBD
    190VzemNAP
    20STSBvzorek statutuOUT
    210VzemNAP
    22/M1příznak cyklu M1OUT
    230VzemNAP
    24/RESnulováníOUT
    250VzemNAP
    26fi2hodiny fi2 TTLOUT
    270VzemNAP
    28/INTApotvrzení přerušení   OUT
    29/IOWzápis do portuOUT
    30/IORčtení z portuOUT

    INPvstupní
    BDobousměrný
    OUT   výstupní
    NAPnapájení



  23. Z-143 zapojení X3
  24. číslo konektoru:X3konektor:TY 513 3011
    deska:Z-143   klíčování:F6
    číslosignál   názevtyp
    (PIN)   
    1A7adresaOUT
    2A5adresaOUT
    3A6adresaOUT
    4A4adresaOUT
    50VzemNAP
    6A3adresaOUT
    70VzemNAP
    8A2adresaOUT
    90VzemNAP
    10A1adresaOUT
    110VzemNAP
    12A0adresaOUT
    130VzemNAP
    14/0přepínač adresyOUT
    150VzemNAP
    16/1přepínač adresyOUT
    170VzemNAP
    18/2přepínač adresyOUT
    190VzemNAP
    20/3přepínač adresyOUT
    210VzemNAP
    2200Hdotaz na přerušeníOUT
    230VzemNAP
    2401Hdotaz na přerušeníOUT
    250VzemNAP
    2602Hdotaz na přerušeníOUT
    270VzemNAP
    2803Hdotaz na přerušení   OUT
    290VzemNAP
    30RDYREADYINP

    INPvstupní
    BDobousměrný
    OUT   výstupní
    NAPnapájení



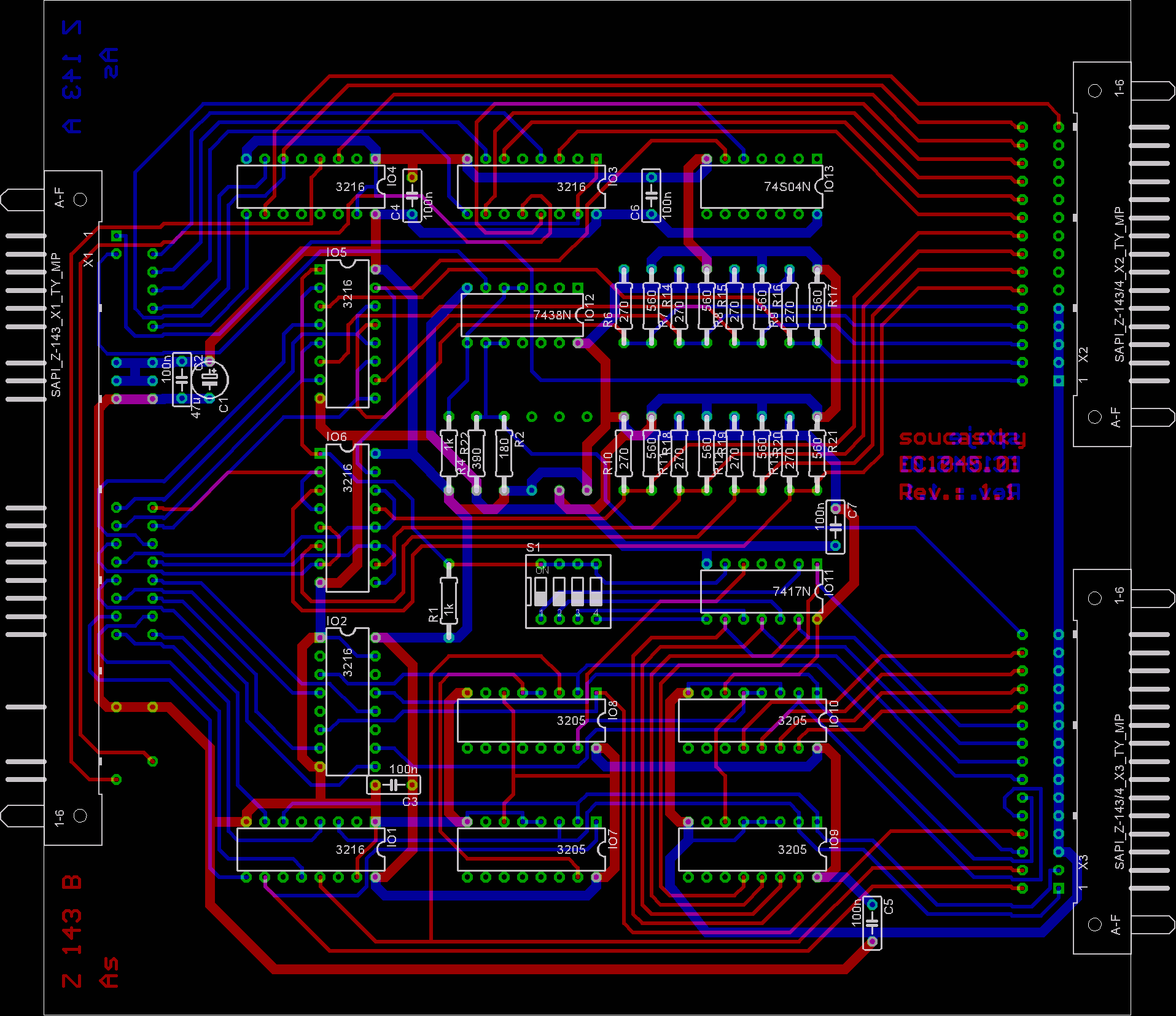
  25. Rozpiska součástí Z-143
  26. SoučástkaPozice
    OdporTR 1911KBR1, R22
    180RR2
    390RR4
    270RR6-R13
    560RR14-R21
     
    KondenzátorTE 13147M/6V   C1
    TK 782100nC2-C7
     
    I.O.MH 3216IO1-IO6
    MH 3205IO7-IO10
    UCY 7417IO11
    MH 7438IO12
    MH 74S04IO13
     
    Konektor FRB   TY 517 62 11X1
    TY 513 30 41   X2,X3
     
    SpojkaWA 692 06X2,X3
     
    Spínač DILTS 501 2121SP1 - SP2 (dvojice)



  27. Rozložení součástek Z-143



  28. DPS Z-143



Popis a vyobrazení v této příručce jsou nezávazné a výrobní závod si vyhrazuje právo v duchu technického rozvoje a v zájmu uživatelů přístrojů provádět změny sloužící zlepšeni funkce a spolehlivosti přístrojů. Z toho důvodu se nemusí všechny údaje v textu a všechna vyobrazení shodovat s dodaným přístrojem.



Vývoj:

CHEMOPROJEKT O.Z. PRAHA 9 - SATALICE


Výroba:

JZD BUDOUCNOST Blatnice


Dodavatel:

TESLA-ELTOS-DIZ

poštovní schránka 27

pošta 45

145 00 Praha 4



Přílohy:



  1. Schéma Z-143

  2. Schéma Z-143 a černobílá verze ZDE.





Obsah:

  1. Úvod
  2. Technické parametry
  3. Instalace
  4. Popis funkce
  5. Programování
  6. Testování
  7. Údržba
  8. Všeobecné údaje
  9. Bezpečnostní požadavek
  10. Z-143 zapojení X1
  11. Z-143 zapojení X2
  12. Z-143 zapojení X3
  13. Rozpiska součástí Z-143
  14. Rozložení součástek Z-143

Přílohy:

  1. Schéma Z-143




ÚVOD | Novinky | 8 Bitů | Příslušenství | Drobnosti | TTL | Kontakt


SAPI-1 | ONDRA | PMI-80 | PMD-85 | klony PMD-85 | klony SM50/40 | PETR | PLAN-80A | IQ151 | TNS | FK-1 | HVĚZDA | SP 830 | PCS 1-QR6000


ZPS | Technické prostředky | Programové vybavení | Dokumentace


8 bity / SAPI-1 / Technické prostředky / Z-143



SAPI.cz - web o československých osmibitech, zejména SAPI-1. Provozuje EC1045 od roku 2011
Za korekce češtiny dekuji: MELSOFTovi, Silliconovi, Martinu Lukáškovi a NOSTALCOMPovi

Když začínám blbnout z 8bitů tak se chodím léčit mezi otaku.
Animefest.cz