ÚVOD | Novinky | 8 Bitů | Příslušenství | Drobnosti | TTL | Kontakt


SAPI-1 | ONDRA | PMI-80 | PMD-85 | klony PMD-85 | klony SM50/40 | PETR | PLAN-80A | IQ151 | TNS | FK-1 | HVĚZDA | SP 830 | PCS 1-QR6000 | TEMS


ZPS | Technické prostředky | Programové vybavení | Dokumentace


8 bity / SAPI-1 / Technické prostředky / Z-144




Z-144



OCR návodu Z-144

TESLA
ELTOS
STÁTNÍ
PODNIK
DIZ

SAPI-1


APLIKAČNÍ PŘÍRUČKA











Z-144







Obsah:

  1. Úvod
  2. Technické parametry
  3. Instalace
  4. Popis funkce
  5. Programování
  6. Testování
  7. Údržba
  8. Všeobecné údaje
  9. Bezpečnostní požadavek
  10. Z-144 zapojení X1
  11. Z-144 zapojení X2
  12. Z-144 zapojení X3
  13. Rozpiska součástí Z-144
  14. Rozložení součástek Z-144

Přílohy:

  1. Schéma Z-144


  1. Úvod
  2. Jednotka Z-144 "Budič IOB-1 sběrnice" je v systému CHP 3000 využívána k propojení až čtyř sběrnic IOB-1 se sběrnici ARB-1.

    Výstupní svorky jednotky Z-144 (konektory X2,X3) jsou určeny k propojení s výstupními svorkami jednotky Z-143 (konektory X2,X3).

    Na výstupy jednotky Z-143 (konektory X2,X3) je možno připojit max. 4 jednotky Z-144. Poslední z nich (na konci vedení) je osazena zakončovacími děliči (R1-R62).

    Výstupní svorky jednotky Z-144 (konektor X1) vytváří sběrnici IOB-1. Každý z výstupních signálů jednotky Z-144 (sběrnice IOB-1) je možno zatížit až 30 vstupy logiky TTL (max. 50mA při úrovni L).

    Propojení jednotek Z-143 - Z-144 je nutno provést vodiči Vfdp 90 o charakteristické impedanci 90Ω.

    Mikropočítačový systém CHP 3000 byl vyvinut v Chemoprojektu, odštěpném závadě Praha 9 - Satalice.

    Účelem aplikační příručky je poskytnout uživateli základní informace pro instalaci a použití jednotky Z-144.



  3. Technické parametr
  4. Napájení jednotky:+5V +-0,25V
    Odběr proudu při plném osazení:   +5V/1,1A
    Rozměr desky:140 x 150 x 15 mm
    Hmotnost:130 g
    Počet modulů:1
    Počet integrovaných obvodů:15
    Volba adres:prostřednictvím přepínačů



  5. Instalace
  6. Před instalací jednotku Z-144 zkontrolujeme, zda nedošlo během přepravy nebo skladování k mechanickému poškození desky nebo konektorů.

    Jednotku Z-144 "Budič IOB-1 sběrnice" je možno připojit pouze na sběrnici typu IOB-1.

    Po zasunutí jednotky Z-144 do vany a připojení na sběrnici kontrolujeme, zda nedošlo k nedovolenému zatížení sběrnice.



  7. Popis funkce
  8. Jednotka Z-144 "Budič IOB-1 sběrnice" je připojena konektory X2,X3 kabelem na konektory X2,X3 jednotky Z-143 "Kanál IOB-1 sběrnice". Výstupy jednotky Z-143 jsou navrženy tak, že je možno na ně připojit paralelně až 4 jednotky Z-144. Tímto propojením vzniká kanál IOB-1 sběrníce. Poslední ze 4 možných jednotek Z-144 připojených na tento kanál je zakončena děliči, které zajišťují impedanční přizpůsobení k vedení. Vedení je zprostředkováno vodičem VFDP90 o charakteristické impedanci 90Ω.

    Adresní část A0 - A7, datová část D0 - D7 a signály STSB, /M1, /RES, fi2, /INTA, /IOR, /IOW, kanálu IOB-1 sběrnice jsou impedančně odděleny obvody IO1 až IO4 a IO6 až IO9 (MH 3216).Výkonové výstupy "B" obvodů IO1 až IO4 a IO6 až IO7 jsou spolu se signály RDY, /RTL, /INT0 až /INT7 vyvedeny na konektor X1 jednotky Z-144, který je připojen na vytvářenou sběrnici IOB-1. Výkonové výstupy "B" těchto obvodů pak generují příslušné signály pro IOB-1 sběrnici jimi vytvářenou.

    Signály RDY, /RTL, /INT0 až /INT7 jednotkou procházejí, přičemž /INT0 až /INT7 jsou zároveň sečítány obvodem složeným z IO13, IO14 (UCY 7414), SP9 až SP16 a R75. Vzniklý součet /INT je vyveden na špičku konektoru X2.

    Přepojovací pole realizované obvody IO12 a částečně obvodem IO13 (UCY 7417) a spínači SP1 až SP8 umožňuje přiřadit jednotce kteroukoliv adresu sběrnice (vany) a současně kteroukoliv adresu dotazu na vektor přerušení nebo součet několika adres.

    Podobně jako u jednotky Z-143 "Kanál IOB-1 sběrnic" je adresní prostor adres A0 až A7 rozdělen do 4 částí (van) po 64 adresách.Vany jsou označeny čísly 0,1,2,3 a volba adresy vany se provádí spínači SP1 až SP4.K volbě adresy dotazu na vektor přerušení jsou určeny spínače SP5 až SP8.

    Při dotazu na vektor přerušeni jsou aktivovány obvody IO10, IO11 (MH 3216), které připojují na datovou sběrnici D0 - D7 přerušovací úrovně /INT0 až /INT7 a podávají tak informaci o příslušné žádosti na přerušení.



  9. Programování
  10. Volbu adresy sběrnice (vany), adresy dotazu na vektor přerušení a připojení jednotlivých vektorů přerušení signál /INT umožňují přepínače SP1 až SP16.

    1. Volba adresy sběrnice (vany)

    2. Přepínač   Adresa sběrnice   Adresní pole
      SP 1004H - 3FH
      SP 2140H - 7FH
      SP 3280H - BFH
      SP 43C0H - FFH

    3. Volba adresy dotazu na vektor přerušení

    4. Přepínač   Adresa dotazu
      SP 500H
      SP 601H
      SP 702H
      SP 803H

    5. Sumarizace přerušovacích úrovní

    6. Přepínač   Úroveň
      SP 9/0
      SP 10/1
      SP 11/2
      SP 12/3
      SP 13/4
      SP 14/5
      SP 15/6
      SP 16/7



  11. Testování
  12. Jednotka Z-144 je ve výrobním závodě testována pomocí testovacího programu TES144.



  13. Údržba
  14. Údržba desky spočívá v udržování kontaktů FRB konektorů. Tyto kontakty je nutno chránit před znečištěním a mechanickým poškozením, aby byla zajištěna spolehlivá funkce systému. Před každým zasunutím desky do sběrnice je nutno zkontrolovat zda nejsou špičky konektoru ohnuty, aby nedošlo k jejich ulomení. Servis desky zajišťuje dodavatel systému TESLA DIZ prostřednictvím servisních středisek. V případě odeslání desky do opravy je nutno ji zabalit do původního přepravního obalu.



  15. Všeobecné údaje
  16. Pracovní podmínky:teplota okolí...+5°C až +40°C
    relat. vlhkost...40 – 80%. při 30°C
    prostředí...neklimatizované,
    bez agresivních plynů a par
    atmosfér.tlak...84 - 107 kPa
    prašnost...max. 1mg/m3
    částice max. 10 µm
    vibrace-odolnost..0.1 mm při 25 Hz

    Krytí dle ČSN 33 0330 je IP 00.

    Deska je napájena ze zdroje, který odpovídá ČSN 36 9060.

    Kvalifikace obsluhy a údržby - pracovník poučený dle § 4 vyhlášky 50/78Sb.

    Skladováni:

    skladovací prostor musí být suchý, dobře větraný bez mechanických otřesů a chemických vlivů, skladovací teplota musí být v rozmezí -5 až +35 °C a relativní vlhkost max. 75%, výrobky musí být skladovány v neporušeném obalu, při vybalování systému (zvláště v zimním období) je nutné ponechat výrobek v přepravním obalu 4-5 hodin v pracovních podmínkách, aby nedošlo k orosení desek.

    Záruka:

    dodavatel ručí za jakost výrobku po dobu 6 měsíců ode dne splnění dodávky za předpokladu, že deska nebyla mechanicky poškozena hrubým, nebo neodborným zásahem.



  17. Bezpečnostní požadavek
  18. Všechna zařízení a přístroje připojené na vstupy a výstupy jednotky Z-144 musí splňovat požadavek ochrany zvýšenou isolací podle normy ČSN 36 9060 na min. 2,5 kV.



  19. Z-144 zapojení X1
  20. číslo konektoru:X1konektor:TY 517 6211
    deska:Z-144   klíčování:C6
    číslosignál   názevtyp
    (PIN)   
    1RTLtlačítko RESETBD
    3RDYREADYOUT
    4STSBvzorek statusuINP
    5
    6/M1příznak cyklu M1INP
    7
    8/RESnulování systémuINP
    9
    10/IORčtení z portuINP
    11
    12/IOWzápis doportuINP
    13
    14
    15+5VnapájeníNAP
    16+5VnapájeníNAP
    17+5VnapájeníNAP
    13+5VnapájeníNAP
    190VzemNAP
    200VzemNAP
    21
    22
    23/INT0žádost o přerušeníBD
    24/INT1žádost o přerušeníBD
    25/INT2žádost o přerušeníBD
    26/INT3žádost o přerušeníBD
    27/INT4žádost o přerušeníBD
    28/INT5žádost o přerušeníBD
    29/INT6žádost o přerušeníBD
    30/INT7žádost o přerušeníBD
    31D4dataBD
    32D3dataBD
    33D6dataBD
    34D5dataBD
    35D2dataBD
    36D7dataBD
    37D0dataBD
    38D1dataBD
    39A1adresaINP
    40A0adresaINP
    41A3adresaINP
    42A2adresaINP
    43A5adresaINP
    44A4adresaINP
    45A7adresaINP
    46A6adresaINP
    47
    48
    49
    50
    51
    52
    530VzemNAP
    540VzemNAP
    55
    56
    57
    58
    59
    60fi2hodiny fi2 TTL.INP
    61/INTApotvrzení přerušení   INP
    62

    INPvstupní
    BDobousměrný
    OUT   výstupní
    NAPnapájení



  21. Z-144 zapojení X2
  22. číslo konektoru:X2konektor:TY 513 3011
    deska:Z-144   klíčování:C3
    číslosignál   názevtyp
    (PIN)   
    10VzemNAP
    2/RTLtlačítko RESETBD
    30VzemNAP
    4D7dataBD
    50VzemNAP
    6D6dataBD
    70VzemNAP
    SD5dataBD
    90VzemNAP
    10D4dataBD
    11/INT7žádost o přerušeníBD
    12D3dataBD
    13/INT6žádost o přerušeníBD
    14D2dataBD
    15/INT5žádost o přerušeníBD
    16D1dataBD
    17/INT4žádost o přerušeníBD
    18D0dataBD
    19/INT3žádost o přerušeníBD
    20STSBvzorek statutuOUT
    21/INT2žádost o přerušeníBD
    22/M1příznak cyklu M1OUT
    23/INT1žádost o přerušeníBD
    24/RESnulováníOUT
    25/INT0žádost o přerušeníBD
    26fi2hodiny fi2 TTLOUT
    27/INTžádost o přerušeníOUT
    2B/INTApotvrzení přerušení   OUT
    29/IOWzápis do portuOUT
    30/IORčtení z portuOUT

    INPvstupní
    BDobousměrný
    OUT   výstupní
    NAPnapájení



  23. Z-144 zapojení X3
  24. číslo konektoru:X3konektor:TY 513 3011
    deska:Z-144   klíčování:F6
    číslosignál   názevtyp
    (PIN)   
    1A7adresaINP
    2A5adresaINP
    3A6adresaINP
    4A4adresaINP
    50VzemNAP
    6A3adresaINP
    70VzemNAP
    8A2adresaINP
    90VzemNAP
    10A1adresaINP
    110VzemNAP
    12A0adresaINP
    130VzemNAP
    14/0adresa vanyINP
    150VzemNAP
    16/1adresa vanyINP
    170VzemNAP
    18/2adresa vanyINP
    190VzemNAP
    20/3adresa vanyINP
    210VzemNAP
    2200Hadresa dotazuINP
    230VzemNAP
    2401Hadresa dotazuINP
    250VzemNAP
    2602Hadresa dotazuINP
    270VzemNAP
    2803Hadresa dotazu   INP
    290VzemNAP
    30RDYREADYBD

    INPvstupní
    BDobousměrný
    OUT   výstupní
    NAPnapájení



  25. Rozpiska součástí Z-144
  26. SoučástkaPozice
    OdporTR 191180RR1-R23
    270RR24-R31
    390RR32-R54
    560RR55-R62
    1K0R63-R75
     
    KondenzátorTE 13147M/6V   C1
    TK 782100nC2-C8
     
    I.O.MH 3216IO1-IO11
    UCY 7417IO12-IO14
    MH 74S04IO15
     
    Konektor FRB   TY 517 62 11X1
    TY 513 30 41   X2,X3
     
    SpojkaWA 692 06X2,X3
     
    Spínač DILTS 501 2121SP1 - SP16 (dvojice)

    Poznámka: Odpory R1-R62 osadit pouze u koncové jednotky!



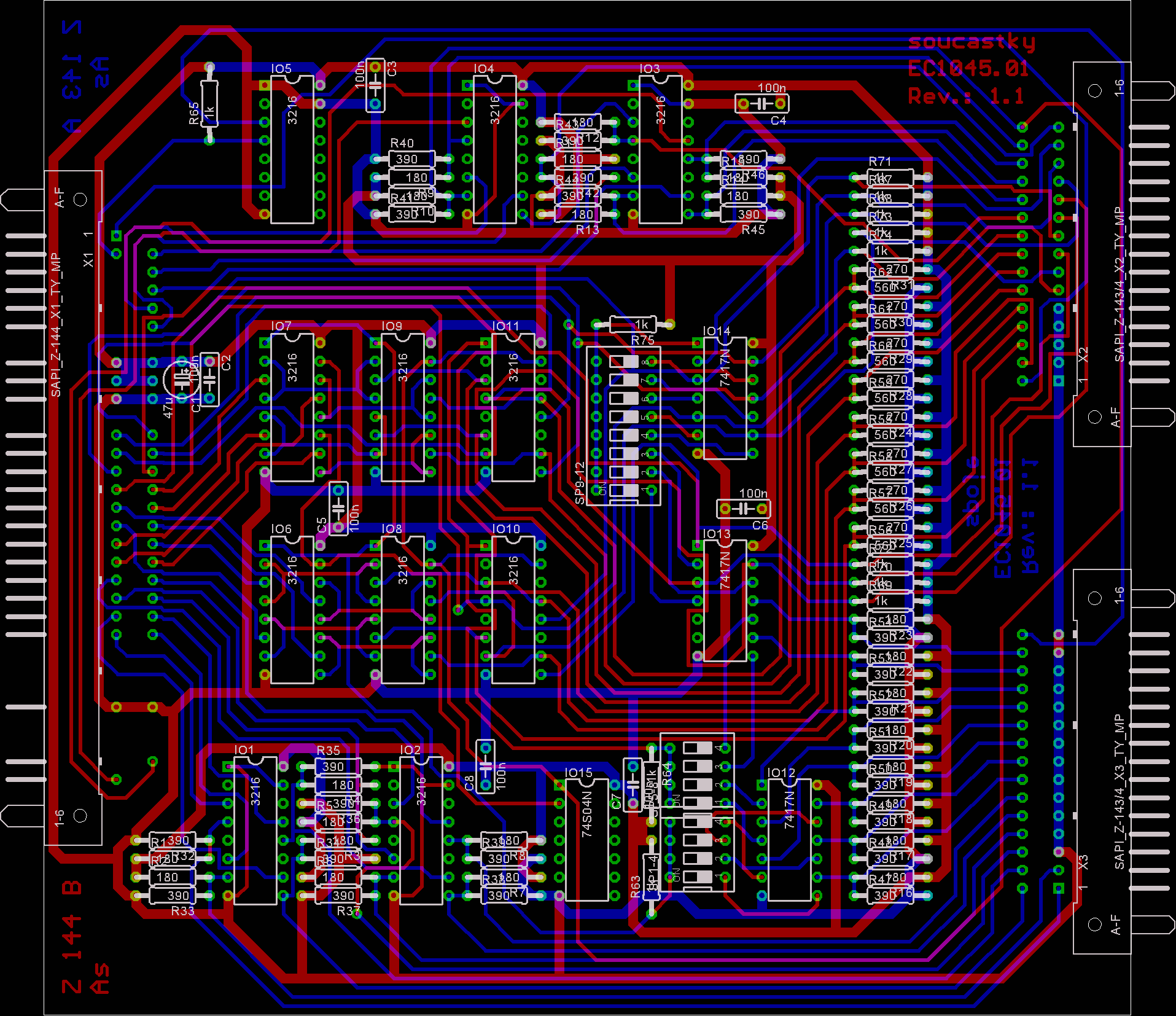
  27. Rozložení součástek Z-144

  28. DPS Z-144



Popis a vyobrazení v této příručce jsou nezávazné a výrobní závod si vyhrazuje právo v duchu technického rozvoje a v zájmu uživatelů přístrojů provádět změny sloužící zlepšeni funkce a spolehlivosti přístrojů. Z toho důvodu se nemusí všechny údaje v textu a všechna vyobrazení shodovat s dodaným přístrojem.



Vývoj:

CHEMOPROJEKT O.Z. PRAHA 9 - SATALICE


Výroba:

JZD BUDOUCNOST Blatnice


Dodavatel:

TESLA-ELTOS-DIZ

poštovní schránka 27

pošta 45

145 00 Praha 4



Přílohy:



  1. Schéma Z-144

  2. Schéma Z-144 a černobílá verze ZDE.





Obsah:

  1. Úvod
  2. Technické parametry
  3. Instalace
  4. Popis funkce
  5. Programování
  6. Testování
  7. Údržba
  8. Všeobecné údaje
  9. Bezpečnostní požadavek
  10. Z-144 zapojení X1
  11. Z-144 zapojení X2
  12. Z-144 zapojení X3
  13. Rozpiska součástí Z-144
  14. Rozložení součástek Z-144

Přílohy:

  1. Schéma Z-144




ÚVOD | Novinky | 8 Bitů | Příslušenství | Drobnosti | TTL | Kontakt


SAPI-1 | ONDRA | PMI-80 | PMD-85 | klony PMD-85 | klony SM50/40 | PETR | PLAN-80A | IQ151 | TNS | FK-1 | HVĚZDA | SP 830 | PCS 1-QR6000 | TEMS


ZPS | Technické prostředky | Programové vybavení | Dokumentace


8 bity / SAPI-1 / Technické prostředky / Z-144



SAPI.cz - web o československých osmibitech, zejména SAPI-1. Provozuje EC1045 od roku 2011
Za korekce češtiny dekuji: MELSOFTovi, Silliconovi, Martinu Lukáškovi a NOSTALCOMPovi

Když začínám blbnout z 8bitů tak se chodím léčit mezi otaku.
Animefest.cz