ÚVOD | Novinky | 8 Bitů | Příslušenství | Drobnosti | TTL | Kontakt


SAPI-1 | ONDRA | PMI-80 | PMD-85 | klony PMD-85 | klony SM50/40 | PETR | PLAN-80A | IQ151 | TNS | FK-1 | HVĚZDA | SP 830 | PCS 1-QR6000 | TEMS


ZPS | Technické prostředky | Programové vybavení | Dokumentace


8 bity / SAPI-1 / Technické prostředky / Z-186




Z-186



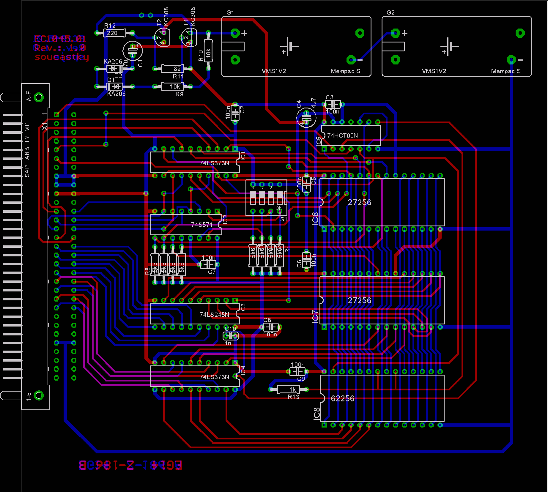
K desce Z-186 nemám dokumentaci, schéma získáno metodou zpětného inženýrstvý.

Stručný popis funkce.

Deska Z-186 obsahuje 32KB zálohované RAM a 2x 32KB EPROM. Dekodér adres je řešen pomocí PROM a umožňuje po 1KB adresovat jednotlivé paměti v celém adresném rozsahu. K dispozici je, až 16 možných konfigurací pamětí, nastaveno na pevno tj. nejde měnit za chodu programově. Zálohování pamětí RAM je možno pouze vestavěnými akumulátory. Paměť RAM je signálem /RTL (tlačítko reset) blokována během náběhu napájení (to vyžaduje obvod pro hlídání napájení … zdroj ZDR-1A má signál s podobnou funkcí). Vypadá to že Z-186 je modernizovaná verze desek Z-162 a Z-174.




Schéma Z-186 a černobílá verze ZDE.




DPS Z-186





ÚVOD | Novinky | 8 Bitů | Příslušenství | Drobnosti | TTL | Kontakt


SAPI-1 | ONDRA | PMI-80 | PMD-85 | klony PMD-85 | klony SM50/40 | PETR | PLAN-80A | IQ151 | TNS | FK-1 | HVĚZDA | SP 830 | PCS 1-QR6000 | TEMS


ZPS | Technické prostředky | Programové vybavení | Dokumentace


8 bity / SAPI-1 / Technické prostředky / Z-186



SAPI.cz - web o československých osmibitech, zejména SAPI-1. Provozuje EC1045 od roku 2011
Za korekce češtiny dekuji: MELSOFTovi, Silliconovi, Martinu Lukáškovi a NOSTALCOMPovi

Když začínám blbnout z 8bitů tak se chodím léčit mezi otaku.
Animefest.cz