ÚVOD | Novinky | 8 Bitů | Příslušenství | Drobnosti | TTL | Kontakt


SAPI-1 | ONDRA | PMI-80 | PMD-85 | klony PMD-85 | klony SM50/40 | PETR | PLAN-80A | IQ151 | TNS | FK-1 | HVĚZDA | SP 830 | PCS 1-QR6000 | TEMS


ZPS | Technické prostředky | Programové vybavení | Dokumentace


8 bity / SAPI-1 / Technické prostředky / ZDR-1A


Zdroj ZDR-1A se v průběhu let měnil. Změny se týkali jen přidáním konektoru pro ventilátor (220V) na zadní panel, dvou systémových napájecích konektorů a tlačítka RTL na přední panel. Zdroj ZDR-1A je taktéž popsán v dokumentaci k ZPS-3 (Velikost souboru 50MB)), JPN-1, ZDR-1A a ZDR-1A (1.5).

Popis zdroje je z dokumentace jednotky JPN-1.



OBSAH

  1. Úvod
  2. Technické parametry
  3. Popis funkce

PŘÍLOHY:

  1. Rozmístění desek PS ve zdroji ZDR-1A
  2. Rozpiska součástí desky filtru
  3. Výkres osazení desky filtru
  4. Elektrické schéma desky filtru
  5. Rozpiska součástí desky měniče
  6. Výkres osazení desky měniče
  7. Elektrické schéma desky měniče
  8. Rozpiska součástí desky stabilizátorů
  9. Výkres osazení desky stabilizátorů
  10. Elektrické schéma desky stabilizátorů


  1. ÚVOD

  2. Zdroj ZDR-1A je impulsní stabilizovaný zdroj, který využívá integrované obvody B260D a realizuje napěťové hladiny ± 5V, ± 12V a ± 15V. Tyto hladiny jsou chráněny proti proudovému přetížení. Při startu nejprve nabíhají hladiny - 5V, - 12V, ± 15V, hladina - 5V odblokuje hladinu + 5V a ta pak odblokuje hladinu + 12V. ZDR-1A obsahuje ochranu proti přepětí a umožňuje signalizovat následný výpadek sílového napětí.



  3. TECHNICKÉ PARAMETRY

  4. Napájecí napětí220 V + 10% -15%
     
    Frekvence sítě50 Hz ± 2%
     
    Příkon max.240 VA
     
    Výstupní napětí
    + 5 V ± 5%... 8 A
    - 5 V ± 5%... 0,8 A
    + 12 V ± 5%... 2 A
    - 12 V ± 5%... 0,5 A
    + 15 V ± 5%... 0,5 A
    - 15 V ± 5%... 0,5 A
    Výstup + 12V lze zatížit proudem až 4 A,
    nepřekročí-li zatížení výstupu + 5V hodnotu 5 A.
     
    Zvlnění výstupního napětí   max. 100 mV š-š /složka 100 Hz/
     
    Jištění zdrojetrubičková pojistková vložka T 1,25/35A


  5. POPIS FUNKCE

  6. Vstupní sílové napětí 220 V je nejprve transformováno na hodnotu 24 V transformátorem T1, který slouží též k bezpečnému oddělení sekundárních obvodů od sítě. Střídavé napětí z transformátoru je dále usměrněno čtveřicí diod VD1 až VD4 a částečně vyfiltrováno kondenzátory C1 až C7. Toto stejnosměrné napětí je přivedeno ke stabilizátorům pro jednotlivá napětí + 5V, + 12V a + 15V.

    Napěťové hladiny + 5V a + 12V jsou výstupní, hladina + 15V slouží k napájení dvojčinného měniče a startuje jako první. Měnič pak vytváří napěťové hladiny - 5V, - 12V a ± 15V. Hladina - 5V odblokuje stabilizátor + 5V a hladina + 5V odblokuje stabilizátor + 12V. Stabilizátory jsou řízeny integrovaným obvodem B260D, jednotlivá napětí se nastavují trimry RP2, RP4 a RP6. Nastavení proudového omezení se provádí trimry RP1, RP3 a RP5.

    Vzorky napětí ze stabilizátoru + 5V, + 12V a + 15V se přivádí na desku filtru do obvodu přepěťové ochrany. Stoupne-li některé z uvedených napětí nad povolenou hodnotu, sepne tyristor VS1 a tím zkratuje stejnosměrné napájecí napití, což má za následek přepálení pojistky FU1.

    Zdroj má na svorce N výstupní svorkovnice vyvedeno stejnosměrné napětí z filtračních kondenzátorů /cca 25 až 35V podle zatížení zdroje a napětí sítě/. Tento vývod je určen pro kontrolní a měřicí účely.

    Na svorce X výstupní svorkovnice má zdroj vyvedenou signalizaci poklesu stejnosměrného napájecího napětí na filtračních kondenzátorech pod zvolenou hodnotu. Je na ní vyveden kolektor tranzistoru, který je v běžném provozu rozepnut, při výpadku napájení sepnut. Maximální dovolené napětí na výstupu X je 30 V, proudová zatížitelnost 50 mA.

    Pozn.: Zapojení výstupní svorkovnice je uvedeno v odstavci Instalace jednotky JPN-1.


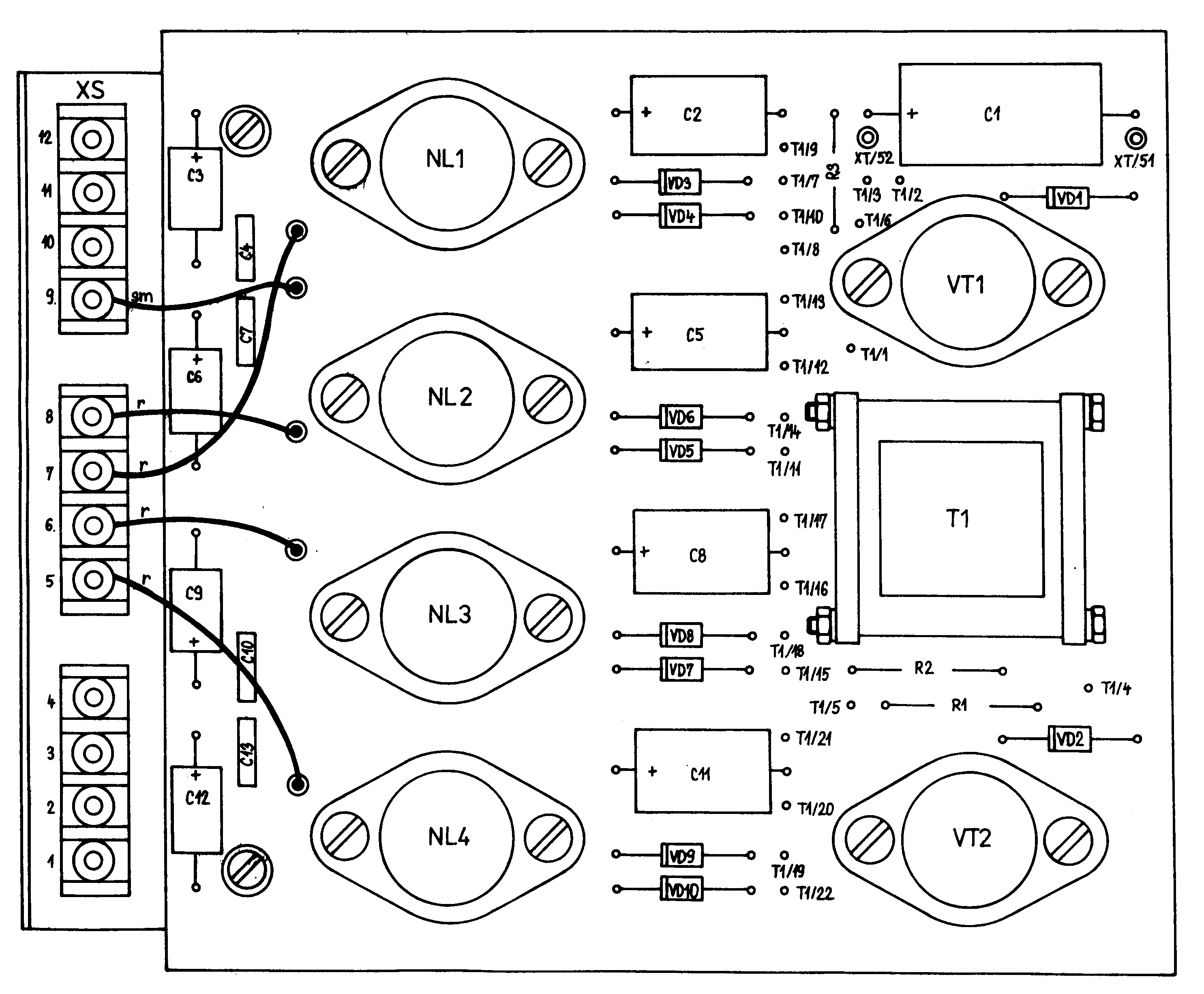
  1. PŘÍLOHA: ROZMÍSTĚNÍ DESEK PS VE ZDROJI ZDR-1A


  2. Obr. 1: ROZMÍSTĚNÍ DESEK PS VE ZDROJI ZDR-1A

  3. PŘÍLOHA: ROZPISKA SOUČÁSTÍ DESKY FILTRU

  4. ks   označení součásti   označení polohy   název součásti
    Konstrukční materiál
    16XB 006 34deska PS jednostranná
    16XA 481 03spojka
    Pasivní prvky
    4TR 191 100RKR2, R3, R7, R8odpor 0,25 W, tolerance 10%
    2TR 191 1K0KR1, R10odpor 0,25 W, tolerance 10%
    1TR 191 5K6KR6odpor 0,25 W, tolerance 10%
    2TR 191 6K8KR11, R12odpor 0,25 W, tolerance 10%
    2TR 224 1K0KR4, R5odpor 2 W, tolerance 10%
    1TP 095 100RRP1dolaďovací rezistor 0,5 W
    1TP 095 22KRP2dolaďovací rezistor 0,5 W
    7TE 677 1m0C1 až C7elektrolyt, kond. /50V=/
    1TK 745 4n7SC9keramická kond. /250V=/
    1TK 783 100nC10keramický kond. /32V=/
    2TK 794 1n0MC11, C12keramický kond. /40V=/
    1WK 724 72C13odrušovací kond. /250V/
    Polovodičové prvky
    1KA 262VD1dioda pro všeobecné použití
    1KZ 260/16VZ1výkonová Zenerova dioda
    1KZ 260/11VZ2výkonová Zenerova dioda
    1KZ 260/5V6VZ3výkonová Zenerova dioda
    1KT 702VS1tyristor P-N-P-N do 15 A
    1KFY 18VT1tranzistor P-N-P
    1KFY 46VT2tranzistor N-P-N
    1KC 507VT3tranz. N-P-N pro nf. zesil.
    1BC 177AVT4tranz. P-N-P pro nf. zesil.

    Pozn.: Drobný konstrukční materiál /nýty, podložky, vodiče/ není v rozpisce uveden.



  5. PŘÍLOHA: VÝKRES OSAZENI DESKY FILTRU


  6. Obr. 2: VÝKRES OSAZENI DESKY FILTRU

  7. PŘÍLOHA: ELEKTRICKÉ SCHÉMA DESKY FILTRU


  8. Obr. 3: ELEKTRICKÉ SCHÉMA DESKY FILTRU

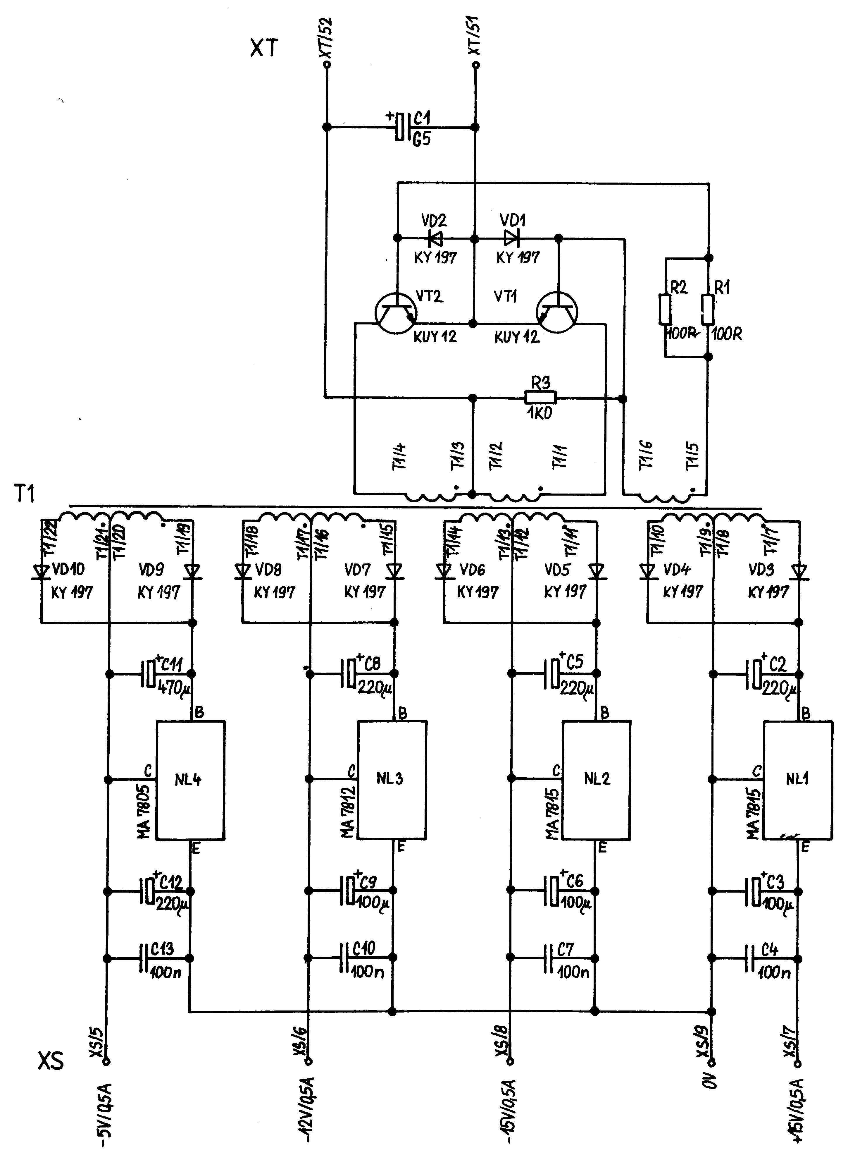
  9. PŘÍLOHA: ROZPISKA SOUČÁSTÍ DESKY MĚNIČE

  10. ksoznačeni součástí   označeni polohynázev součásti
    Konstrukční materiál
    16XB 006 35deska PS jednostranná
    36XF 508 09svorkovnice
    36XA 789 06pružina /ke svorkovnici/
    16XA 634 10držák svorkovnic
    26XA 094 77sloupek pro upevnění desky
    16XN 657 44T1transformátor
    Pasivní prvky
    2TR 224 100RKR1,R2odpor 2W, tolerance 10%
    1TR 223 1K0KR3odpor 1W, tolerance 10%
    1TE 986 500µC1elektrolyt, kond. /35V=/
    3TF 009 220µC2, C5, C8elektrolyt, kond. /25V=/
    1TF 009 100µC3, C6, C9elektrolyt, kond. /25V=/
    1TF 008 470µC11elektrolyt, kond. /16V=/
    1TF 007 220µC12elektrolyt, kond. /10V=/
    4TK 783 100nC4, C7, C10, C13   keramický kond. /32V=/
    Polovodičové prvky
    10   KY 197VD1 až VD10rychlá usměrňovači dioda
    2KUY 12VT1, VT2výkonový spínací tranz. N-P-N
    Integrované obvody
    1MA 7805NL4výkon. stabilizátor 5V
    1MA 7812NL3výkon, stabilizátor 12V
    2MA 7815NL1, NL2výkon, stabilizátor 15V

    Pozn.: Drobný konstrukční materiál /nýty, podložky, vodiče/ není v rozpisce uveden.



  11. PŘÍLOHA: VÝKRES OSAZENÍ DESKY MĚNIČE


  12. Obr. 3: VÝKRES OSAZENÍ DESKY MĚNIČE

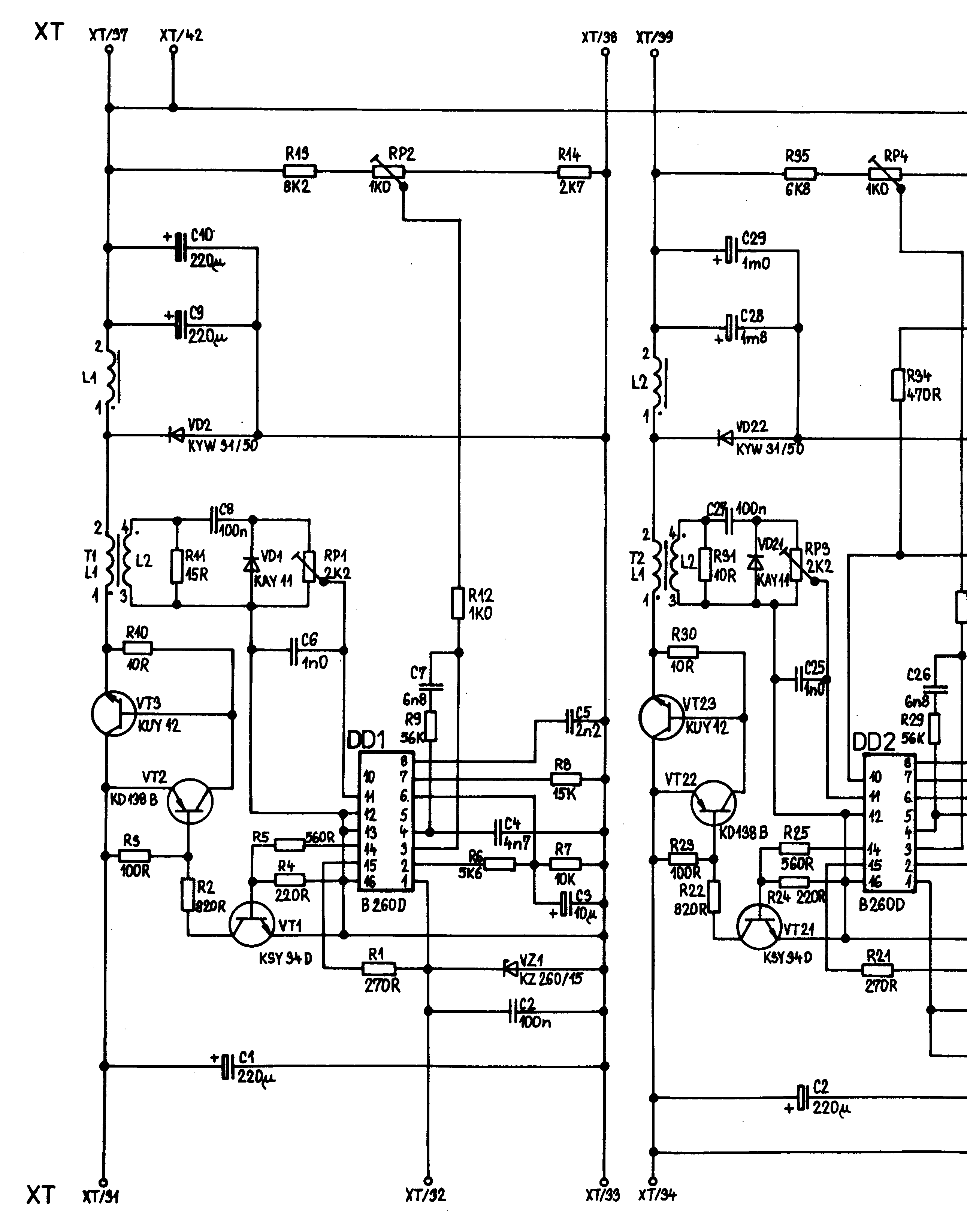
  13. PŘÍLOHA: ELEKTRICKÉ SCHÉMA DESKY MĚNIČE


  14. Obr. 4: ELEKTRICKÉ SCHÉMA DESKY MĚNIČE

  15. PŘÍLOHA: ROZPISKA SOUČÁSTÍ DESKY STABILIZÁTORŮ

  16. ks   označení součásti   označení polohynázev součásti
    Konstrukční materiál
    16XB 006 36deska PS jednostranná
    16XK 053 83chladič sestavený
    16XA 643 80chladič
    26XN 657 45T1, T2transformátor
    16XN 657 46T3 - T4transformátor
    16XN 650 33L3tlumivka
    16XN 650 34L1tlumivka
    16XN 650 35L2tlumivka
    Pasivní prvky
    1TR 191 8R2KR50odpor 0,25 W, tolerance 10%
    2TR 191 10RKR11, R31odpor 0,25 W, tolerance 10%
    1TR 191 33RKR37odpor 0,25 W, tolerance 10%
    2TR 191 100RKR3, R23odpor 0,25 W, tolerance 10%
    3TR 191 220RKR4, R24, R43odpor 0,25 W, tolerance 10%
    3TR 191 270RKR1, R21, R42odpor 0,25 W, tolerance 10%
    2TR 191 390RKR44, R57odpor 0,25 W, tolerance 10%
    2TR 191 560KRR5, R25odpor 0,25 W, tolerance 10%
    1TR 191 1K0KR12, R32, R54odpor 0,25 W, tolerance 10%
    1TR 191 8K2KR51odpor 0,25 W, tolerance 10%
    2TR 191 56KKR9, R49odpor 0,25 W, tolerance 10%
    1TR 191 270RJR33odpor 0,25 W, tolerance 5%
    1TR 191 470RJR34odpor 0,25 W, tolerance 5%
    1TR 191 560RJR55odpor 0,25 W, tolerance 5%
    1TR 191 1K8JR56odpor 0,25 W, tolerance 5%
    2TR 191 2K7JR14, R36odpor 0,25 W, tolerance 5%
    4TR 191 5K6JR6, R45, R46, R53odpor 0,25 W, tolerance 5%
    1TR 191 6K8JR35odpor 0,25 W, tolerance 5%
    2TR 191 8K2JR13, R26odpor 0,25 W, tolerance 5%
    3TR 191 10KJR7, R27, R52odpor 0,25 W, tolerance 5%
    3TR 191 15KJR8, R28, R48odpor 0,25 W, tolerance 5%
    1TR 191 56KJR29odpor 0,25 W, tolerance 5%
    1TR 224 39KRR41odpor 2 W tolerance 10%
    2TR 224 820KRR2, R22odpor 2 W tolerance 10%
    1TP 095 470RRP6dolaďovací rezistor 0,5 W
    2TP 095 1K0RP2, RP4dolaďovací rezistor 0,5 W
    3TP 095 2K2RP1, RP3, RP5dolaďovací rezistor 0,5 W
    4TF 010 220µC1, C9, C10, C20elektrolyt, kond. /40V=/
    2TE 981 2m0C40, C41elektrolyt, kond. /6V=/
    2TE 984 1m0C28, C29elektrolyt, kond. /15V=/
    3TE 132 10µC3, C22, C32elektrolyt, kond. /10V=/
    3TC 276 2n2KC5, C24, C34kond. polyesterový /400V=/
    3TK 724 2n2SC38, C39, C42keramický kond. /40V=/
    3TK 744 4n7SC4, C23, C33keramický kond. /40V=/
    6TK 783 100nC2, C8, C21, C27, C31, C37keramický kond. /32V=/
    3TK 783 6n8C7, C26, C36keramický kond. /32V=/
    Polovodičové prvky
    5KAY 11VD1, VD21, VD31, VD32, VD33   dioda pro velmi rychlé spínací obvody
    2KYW 31/100VD2, VD22rychlá usměrňovači dioda
    1KYS 30/40VD34Schottkyho usměrň. dioda
    1KZ 260/15VZ1výkonová Zenerova dioda
    1KZ 260/18VZ2výkonová Zenerova dioda
    3KSY 34DVT1, VT21, VT31spínací tranzistor N-P-N
    2KD 138BVT2, VT22nf. výkonový tranz. P-N-P
    1KC 508VT33tranz. N-P-N pro nf. zesil.
    3B260DDD1, DD2, DD3říd. obvod spínacích zdrojů

    Pozn.: Drobný konstrukční materiál /nýty, podložky, vodiče/ není v rozpisce uveden.



  17. PŘÍLOHA: VÝKRES OSAZENÍ DESKY STABILIZÁTORŮ


  18. Obr. 4: VÝKRES OSAZENÍ DESKY STABILIZÁTORŮ

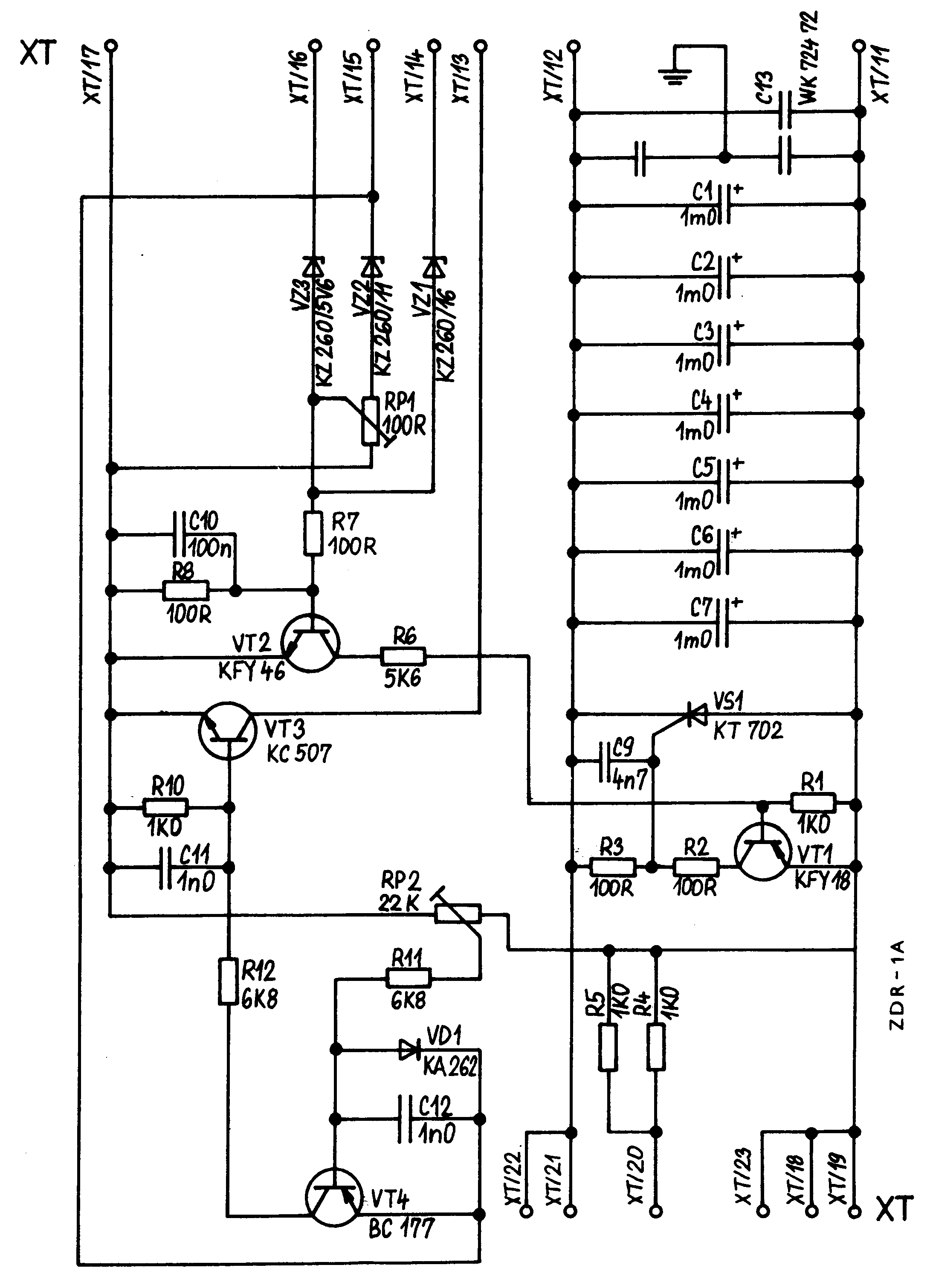
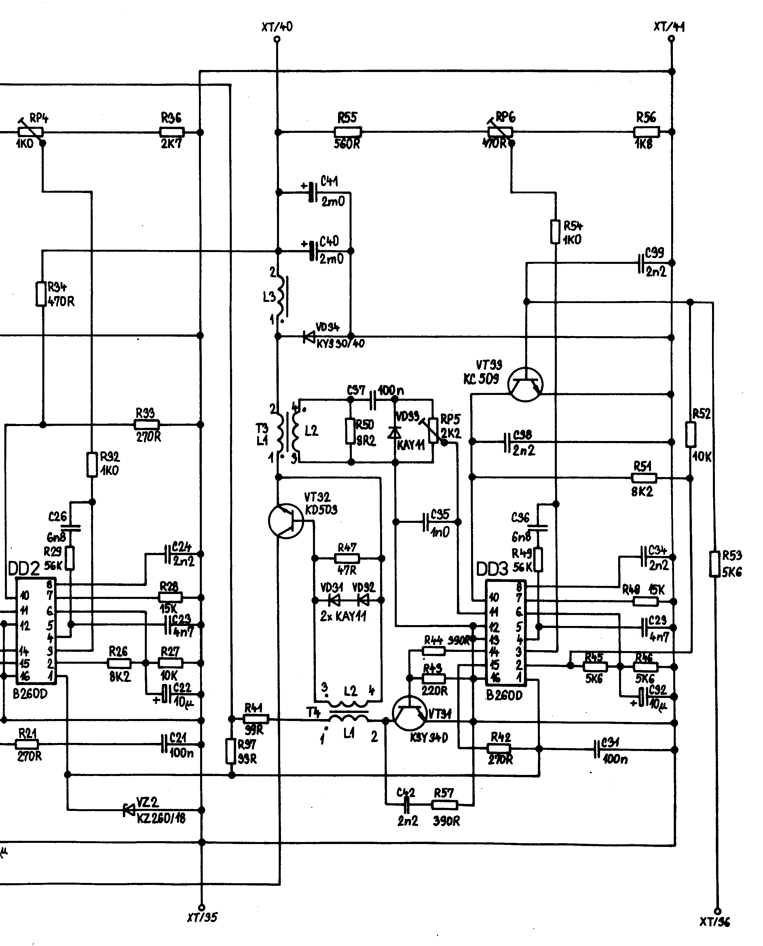
  19. PŘÍLOHA: ELEKTRICKÉ SCHÉMA DESKY STABILIZÁTORŮ

  20. Obr. 5: ELEKTRICKÉ SCHÉMA DESKY STABILIZÁTORŮ 1/2       Obr. 5: ELEKTRICKÉ SCHÉMA DESKY STABILIZÁTORŮ 2/2


OBSAH

  1. Úvod
  2. Technické parametry
  3. Popis funkce

PŘÍLOHY:

  1. Rozmístění desek PS ve zdroji ZDR-1A
  2. Rozpiska součástí desky filtru
  3. Výkres osazení desky filtru
  4. Elektrické schéma desky filtru
  5. Rozpiska součástí desky měniče
  6. Výkres osazení desky měniče
  7. Elektrické schéma desky měniče
  8. Rozpiska součástí desky stabilizátorů
  9. Výkres osazení desky stabilizátorů
  10. Elektrické schéma desky stabilizátorů




ÚVOD | Novinky | 8 Bitů | Příslušenství | Drobnosti | TTL | Kontakt


SAPI-1 | ONDRA | PMI-80 | PMD-85 | klony PMD-85 | klony SM50/40 | PETR | PLAN-80A | IQ151 | TNS | FK-1 | HVĚZDA | SP 830 | PCS 1-QR6000 | TEMS


ZPS | Technické prostředky | Programové vybavení | Dokumentace


8 bity / SAPI-1 / Technické prostředky / ZDR-1A



SAPI.cz - web o československých osmibitech, zejména SAPI-1. Provozuje EC1045 od roku 2011
Za korekce češtiny dekuji: MELSOFTovi, Silliconovi, Martinu Lukáškovi a NOSTALCOMPovi

Když začínám blbnout z 8bitů tak se chodím léčit mezi otaku.
Animefest.cz